作者et22639643 (使用年限)
標題Re: [問題] 行政訴訟一審敗訴
時間2024-10-19 03:17:30
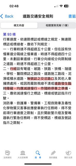
一、
行經「無號誌路口」或「道路發生臨時障礙」時,均「應」減速慢行,「做隨時停車之準備」
(道路交通安全規則93條1項2款參照)
https://i.imgur.com/OiIcnWv.jpeg
二、
1.行「近」未設行車管制號誌之行人穿越道前,「應」減速慢行。
2.汽車行近行人穿越道,遇有行人穿越時,「無論有無」指揮或號誌指示,「均應」暫停讓行人優先通行。
(道路交通安全規則103條1項、2項參照)
https://i.imgur.com/qT1Z3A6.jpeg
三、
汽車駕駛人行近無號誌路口,且路口左近有車輛違規停車致有阻擋駕車視野「之虞」時,即「應」遇做煞車,減速慢行、「做好隨時煞停之準備」,且在遇有行人穿越行人穿越道時,應暫停讓行人通過後,始能繼續前進,始符合上開安全規則93條及103條規定,先予敘明。
四、
就行車記錄器畫面判斷,行人穿越道上除位於駕駛人右側,遭違規停車阻擋視野,牽引自行車欲通過路口之行人外,駕駛人左側亦有一男一女正穿越行人穿越道通過路口。
https://i.imgur.com/I9s4Ifh.jpeg
退萬步而言,縱令駕駛人右方視野確已被違規停車車輛阻擋致無法確實發現右側之行人,但駕駛人左側視野良好無其他人、車或道路障礙阻擋,自當負有注意行人穿越道上是否有行人正在穿越之義務。
依行車記錄器畫面所示尚難判斷駕駛人行近上開路口時是否有確實減速,然汽車駕駛人「車輛前懸」跨越停止線進入路口「前」,左側男女站立位置已在對向車道中央,距本案駕駛車輛顯然未達一個車道(或三個枕木紋)之寬度,汽車駕駛人即應暫停讓行人先行通過。
https://i.imgur.com/MVMAq7O.jpeg
https://i.imgur.com/UTA7OwD.jpeg
五、
綜上所述,駕駛人駕駛車輛於道路上行駛,自負有注意來往人車、減速及暫停義務,且當案發當下為白天,天氣晴朗無雲無雨,視線除右側違規停車之車輛外上無其他阻礙,惟駕駛人未盡其應注意之義務,在明顯可見有行人通行於行人穿越道上準備通過路口時,未於行人穿越道前暫停讓行人優先通行,違反道路交通管理處罰條例44條2項(未停讓行人之處罰規定)甚明。
※ 引述《AnimalKing (哈囉)》之銘言:
: 先上影片
: https://lurl.cc/HBtya
: 行駛在一般道路,時速4Xkm/h,到路口減速至35km/h左右,
: 一過路口就被攔不禮讓行人;
: 從申訴到行政訴訟,主要以此行車紀錄內容說明,
: 我通過路口的時速安全煞停需要21公尺,
: 行人較清楚出現在視野僅距離10公尺左右,
: 實務上不但煞不停 甚至大腦是無法判斷出有行人這件事的。
: 被告交通裁決所
: 就是跳針法條,並說員警沒錯,罰得很有道理,照片明確等等等。
: 等行政訴訟開辯論庭的過程中 我有收到被告交通裁決所的答辯書 短短七頁
: 法官卻在開庭當下 要我看被告裁決所寫的上百頁答辯內容
: 我根本不知道從哪生出來的
: 隨便翻翻只看到他還反用我的行車紀錄器內容 去逐禎照相反駁我的主張
: 當下根本腦中一片空白不知道該怎麼回
: 今天就敗訴確定 法官的理由大概就是裁決所的理由的換句話說
: 看再上訴需要的是原判決違背法令
: 是不是就沒救了呢@@
: 想到要上三小時 實在太嘔了...
-----
Sent from JPTT on my iPhone
--
※ 發信站: 批踢踢實業坊(ptt-web.org.tw), 來自: 111.249.242.69 (臺灣)
※ 文章網址: https://ptt-web.org.tw/car/M.1729279054.A.7BA
推 ckzzz: PO行車記錄器出來被打臉用的 10/19 06:21
推 Maori: 厲害 備份完成 10/19 07:30
推 chandler0227: 舉證之所在 敗訴之所在 10/19 08:42
→ belucky: 駕照不知道怎麼拿到的 基本觀念都沒有 還敢上訴 10/19 08:57
推 Zodiac10: 這我一定支持上訴到底,錢就是要這樣花~讚讚 10/19 09:29
推 Chiason: 覺得包養網EY嗎 10/19 09:29 → w71023: 上訴可不可以改判啊 直接吊銷 Ow< 10/19 09:36
推 aass5566: 視線被擋還衝這麼快 很勇喔 10/19 09:44
→ likeyousmile: 推依法條解析 10/19 09:48
→ roberttony: 建議上訴啦 看能不能改重一點 10/19 10:03
→ Cishang: 看要不要有善心人士拿這個去多補幾張看看能不能過 10/19 10:22
推 Markell: 包養網站葉配啦 10/19 10:22 推 aika5512308: 這篇讓我以為在看國考解答 10/19 10:32
推 kylecheng25: 看影片煞車連踩都不踩 點一下就想繼續衝 活該 10/19 11:20
推 blurish: 發,餘如擬 10/19 11:52
→ TCdogmeat: 笑死 樓上哪位長官 10/19 12:11
推 RiverMan1: 那個影片應該要有後續,違停也要抓 10/19 15:34
推 fuoya: 記者收了包養網多少啦 10/19 15:34 → AnimalKing: 這篇最貼近判決文 厲害 10/19 19:20
→ mussina27: 謝謝長官~ 10/19 23:20
推 RealWill: 警察只有一個人只能攔一台車,如果有停下來的話,警察就 10/20 10:11
→ RealWill: 會去抓前一台車了。 10/20 10:11