


→ segio: 所以說是中華和政府喬好打假球的意思? 08/17 09:16
中華那麼大,又是除鴻華外第二家政策大力支持整車自研的廠家
怎麼可能政府都不跟中華溝通就讓自製率政策硬上?
→ ilovedirk41: 有配套會搞到突然宣布停產? 08/17 09:20
國內生產供應量少說要抓6000~8000/年才不會虧錢
攤提投資生產設備
HS輕鬆達標、ZS應該也勉強OK
但MG4會每個月賣平均>500台嗎?
推 Det1024: 反而比較像是要政府背鍋;中華:「是政府要提高自製率, 08/17 09:20
→ Det1024: 我才要漲價的╮(╯∀╰)╭」 08/17 09:20
推 ksword: 談到車子停產 談到股價對折 還能算是有談好嗎 08/17 09:22
MG有全系列停產?不是只停量不夠大的MG4嗎?
推 XXXXBANG: 裕隆真的跟巨嬰一樣 08/17 09:25
→ n74042300: 所以照你說的超前部署 會玩到停產搞這現在齣戲嗎 08/17 09:26
→ n74042300: 購地建廠擴廠現在還在計畫階段 審核還沒完成也還沒開 08/17 09:26
本來2022年引進MG有2年準備,2023年到現在也有1年時間
都政府的錯?
還是中華皮皮的認為政府只是軟性要求不會真的實施?
推 ddt73930: 活該誰叫你裕隆賣那麼便宜 打亂台灣市場 台灣人只能買貴 08/17 09:26
→ n74042300: 工 這麼會查資料怎麼會沒看到呢 還是你那邊平行時空已 08/17 09:26
→ n74042300: 經擴建好什麼都可以即刻對應嗎XDD 08/17 09:26
→ jorge70171: 搞不好改成第二間裕隆城 08/17 09:30
推 good5755: 有沒有可能是裕隆那邊在拖延? 因為MG剛推出不知道市場 08/17 09:31
→ good5755: 接受度多少 所以不敢直接擴產 先試水溫再決定產能多少 08/17 09:31
→ trashBF: 樓下快扯國瑞 08/17 09:32
推 n74042300: 試到被同業弄死 試到股價對折 @.@ 08/17 09:33
不要三句離不開同業啦XD
論跟政府關係,中華絕對是影響力比其他車廠大
要真的弄死也沒有,HS和ZS照賣不是?
→ good5755: 而且MG4會打到同集團的N7 在可有可無的情況下 停單好像 08/17 09:33
→ good5755: 是滿合理的選擇 不買MG4你可以買N7 08/17 09:33
→ DASHOCK: 順勢漲價的鋪陳 08/17 09:34
→ DASHOCK: 台灣各行各業商場很講人和 一起吃定消費者 08/17 09:35
推 sted0101: 擴產買土地跟自製率的關係?? 08/17 09:36
噓 GamaloveVaca: 民進黨又在搞貪污 08/17 09:38
噓 jdn325: 為啥政府要一直護著這種垃圾車廠 拖累台灣車市發展就這垃 08/17 09:38
→ jdn325: 圾啊 花那麼多人民的錢 做了什麼? 08/17 09:39
→ GamaloveVaca: 高端,超思雞蛋,快篩,醫療食鹽水,都用相同手段搞 08/17 09:39
→ GamaloveVaca: 爛台灣 08/17 09:39
→ GamaloveVaca: 民進黨賺的飽飽的,現在換成要搞汽車業 08/17 09:40
要車價便宜的話,那訴求是降低整車關稅、貨物稅
現在關稅貨物稅率不是一樣嗎?
但憑啥CKD組裝可以用國產名義享較低的稅率
→ sted0101: 因為給你賺組裝的錢啊 08/17 09:46
推 SALEENS7LM: 怪不得裕隆可以在臺灣逍遙這麼久,一個低微不到50%的 08/17 09:46
→ SALEENS7LM: 自製率規範都做不到的國慘都能有鐵粉護航 08/17 09:46
→ sted0101: 建議車商賣車時要標台灣價值多少~~太少有人會不開心 08/17 09:47
→ orz0928: 只標註 中國零組件 不就針對。越南、日本 其他地區? 08/17 09:48
歐盟反傾銷法,稅率6~24%
泰國自製率40%
日韓也都有對應中國車靠大量補貼下輸出的作法,不只有台灣
推 supermni: MG母集團上汽再東南亞也有生產線及供應商,台灣這邊 08/17 09:56
推 supermni: 滿足20%就差不多了,裕隆主要新增產線滿足擴大生產需求 08/17 09:57
推 t20317: 一堆粉紅故意在造謠吧 08/17 09:58
→ supermni: MG都喊一年一新車,只要零件從泰國進口組裝就閃過了 08/17 09:59
推 VBMO: 笑了 果然還是需要錢大 之前在那邊喊針對MG的 現在臉還好嗎 08/17 10:00
→ VBMO: ? 08/17 10:00
https://www.cna.com.tw/news/afe/202408150365.aspx
中華車表示,原本就有在地化比率提升計畫
https://i.imgur.com/p0nKehB.png
→ canby0419: 連計畫案都在自欺欺人,偽英國品牌 08/17 10:02
→ ilovedirk41: 不是管制零件產地 是自製率要一定比例 08/17 10:25
推 zack: 假英國真中國牌 08/17 10:26
→ ilovedirk41: 在地化會不會跟三菱一樣 出現一堆拉皮車 08/17 10:26
推 zaiter: 台灣很針對中國 相當無恥 ncc 也是 完全禁止 不給人接觸中 08/17 10:30
→ zaiter: 國好東西 吧台灣人民當井底之娃控制 打壓言論自由 相當無 08/17 10:30
→ zaiter: 恥 跟台積電一樣無恥 08/17 10:30
推 kazami: 樓上 去看看中國如何打壓言論自由吧 如果黨真的打壓 你上 08/17 10:35
→ kazami: 面這段話根本就發不出來好嘛 08/17 10:35
噓 lusifa2007: 是在哭哦 重點是漲價ㄚ 政府不知道這樣會漲價嗎? 我 08/17 10:36
中華可以不漲價少賺一點啊
甚至以HS年銷量破萬的規模來看,35%零件改在地生產
賣個4年攤提完模具那些成本,搞不好還更賺勒
推 kyle0492: 就只是代購共車,懂? 08/17 10:36
→ lusifa2007: 管中華怎麼買土地 08/17 10:36
推 XXXXBANG: 台積電無恥?是沒讓你低價上車所以很無恥嗎?可憐 08/17 10:37
推 QuentinHu: 推 08/17 10:52
推 KarlMarx: 就裕隆廚在那邊氣pupu阿 08/17 10:59
噓 clean123: 問題一直是為何台苯六合國都不用一起規範吧 08/17 11:00
→ segio: 只針對阿共.台苯(日)六合(美)哪個得罪的起 08/17 11:02
是啊,跟著歐美日韓泰一起針對中國車
噓 icantsay: 我不認為他們內部知情 08/17 11:10
→ icantsay: HS也沒辦法賣四年 上汽會改款 08/17 11:11
→ arclenyun: 直接打臉那些以為是針對MG平牌的人 08/17 11:13
→ icantsay: 台灣自己加開模 攤提會比中國現有便宜 除非 08/17 11:15
→ icantsay: 同花打得過full house 08/17 11:15
→ arclenyun: 所以可以自己不開模,不自己做,什麼都用現成的? 08/17 11:19
→ arclenyun: 跟廢物一樣的車廠我們還需要補助他嗎? 08/17 11:20
→ arclenyun: 找貿易商就能代替中華啦,找福特還能組裝 08/17 11:20
推 ksword: 這篇重點是在討論有沒有突襲吧 08/17 11:22
推 glenmarlboro: 說真的就算針對裕隆又怎樣 台灣還有多少裕隆粉? 08/17 11:24
→ ksword: 如果早就知道法規8/1上路 我就不信中華6月會把MG4推出來賣 08/17 11:25
推 abc801224: 對啊 裕隆這麼廢 民進黨還是養他9年了啊 你要怪民進黨 08/17 11:29
→ abc801224: 還是裕隆? 08/17 11:29
→ clean123: 不是啊 歐美日韓有自有品牌 ,台灣自有品牌保護啥… 08/17 11:42
那你重點該擺在進口車&零件降稅
說好國產車都不要保護嘛
但不是放任中華CKD組裝又能以國產名義省稅吧
噓 MisterSmile: 買地不到一年的時間,還要蓋廠買設備招人,哪有那麼 08/17 11:56
→ MisterSmile: 快完成 08/17 11:56
又不是自研車型,不然這些零件開始投生產要多久你說說吧
→ occw0721: 一直洗MG便宜的到底有什麼毛病 08/17 12:36
→ occw0721: 不就HS看起來比較划算而已,而且也只打到福特 08/17 12:36
→ occw0721: 雙田根本沒影響... 08/17 12:37
推 iris470: 幫補血 08/17 12:57
→ canyou2012: 補血上面扯政治的 08/17 13:30
推 levanteee: 正解 自製率35%本來就低到很容易達標 08/17 14:00
推 PennyFinn: 幫補血 08/17 14:25
→ nice60712: 買地蓋組裝廠跟自製率知不知情有什麼關係? 08/17 14:56
→ c856181002: 今年5月新聞和泰才獻策規範自製率 08/17 15:08
→ c856181002: 然後你說MG其實早就知情 08/17 15:08
→ c856181002: 所以早在2022年就開始設廠 08/17 15:09
→ c856181002: 這是哪來的平行時空? 08/17 15:09
→ c856181002: 還是台灣MG團隊有時空旅人? 08/17 15:09
又一個光憑新聞誤以為國產自製率是5月才開始被提出來的
推 EPIRB406: 電動車要自製本來就不容易了,光底盤強度台灣有沒有辦法 08/17 16:13
→ EPIRB406: 生產就未知數 08/17 16:13
噓 lusifa2007: 你說更賺就更賺哦? 笑死 成本上升然後你叫商家少賺 08/17 16:22
→ lusifa2007: 一點? 怎麼不叫和泰少賺一點自製率這麼高應該可以賣 08/17 16:22
→ lusifa2007: 更低吧? 08/17 16:22
你說虧就虧嗎?
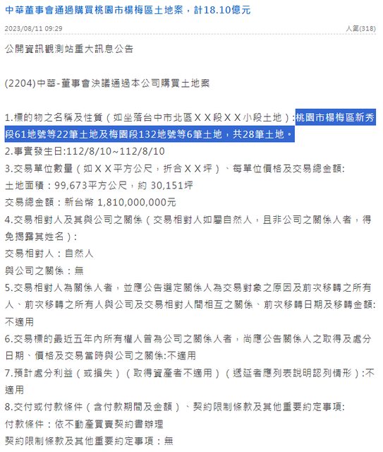
推 ivar258: 來講點認真的,原po你推論錯誤了,中華車去年買地擴廠怎 08/17 16:30
→ ivar258: 麼會直接推論成中華早知情今年8月就要上自製率規定呢? 08/17 16:30
→ ivar258: 如果你有去楊梅廠附近看看,就知道那塊地是中華長期租賃 08/17 16:30
→ ivar258: ,因為MG賣太好中華才決定買下來擴廠,但現在國產化率直 08/17 16:30
→ ivar258: 接拉上去,你覺得銷量還能保證像現在一樣嗎?按照中華一 08/17 16:30
→ ivar258: 向求穩的決策調性,不大可能在知道今年有新規定的情況下 08/17 16:30
→ ivar258: 投資擴廠,銷量如果不夠難道要產來堆庫存?如果中華早知 08/17 16:30
→ ivar258: 道8月上路,6 7月難道還不跟上汽買爆零件,買到廠區滿出 08/17 16:30
→ ivar258: 來再租倉儲也要買,就跟華為當年被堵,也是晶片先堆一年 08/17 16:30
→ ivar258: 半的庫存爭取業務轉型時間活下來,中華現在還要搞限量接 08/17 16:31
→ ivar258: 單怕隨時停產?買地擴廠這件事早就見報過,雜誌也寫過, 08/17 16:31
→ ivar258: 其實這篇只是拿你突然發現的舊消息兜成沒道理的推論 08/17 16:31
https://i.imgur.com/Q6sH2Ue.jpg
→ segio: 所以說是中華和政府喬好打假球的意思? 08/17 09:16
→ ilovedirk41: 有配套會搞到突然宣布停產? 08/17 09:20
推 Det1024: 反而比較像是要政府背鍋;中華:「是政府要提高自製率, 08/17 09:20
→ Det1024: 我才要漲價的╮(╯∀╰)╭」 08/17 09:20
推 ksword: 談到車子停產 談到股價對折 還能算是有談好嗎 08/17 09:22
推 XXXXBANG: 裕隆真的跟巨嬰一樣 08/17 09:25
→ n74042300: 所以照你說的超前部署 會玩到停產搞這現在齣戲嗎 08/17 09:26
→ n74042300: 購地建廠擴廠現在還在計畫階段 審核還沒完成也還沒開 08/17 09:26
推 ddt73930: 活該誰叫你裕隆賣那麼便宜 打亂台灣市場 台灣人只能買貴 08/17 09:26
→ n74042300: 工 這麼會查資料怎麼會沒看到呢 還是你那邊平行時空已 08/17 09:26
→ n74042300: 經擴建好什麼都可以即刻對應嗎XDD 08/17 09:26
→ jorge70171: 搞不好改成第二間裕隆城 08/17 09:30
推 good5755: 有沒有可能是裕隆那邊在拖延? 因為MG剛推出不知道市場 08/17 09:31
→ good5755: 接受度多少 所以不敢直接擴產 先試水溫再決定產能多少 08/17 09:31
→ trashBF: 樓下快扯國瑞 08/17 09:32
推 n74042300: 試到被同業弄死 試到股價對折 @.@ 08/17 09:33
→ good5755: 而且MG4會打到同集團的N7 在可有可無的情況下 停單好像 08/17 09:33
→ good5755: 是滿合理的選擇 不買MG4你可以買N7 08/17 09:33
→ DASHOCK: 順勢漲價的鋪陳 08/17 09:34
→ DASHOCK: 台灣各行各業商場很講人和 一起吃定消費者 08/17 09:35
推 sted0101: 擴產買土地跟自製率的關係?? 08/17 09:36
噓 GamaloveVaca: 民進黨又在搞貪污 08/17 09:38
噓 jdn325: 為啥政府要一直護著這種垃圾車廠 拖累台灣車市發展就這垃 08/17 09:38
→ jdn325: 圾啊 花那麼多人民的錢 做了什麼? 08/17 09:39
→ GamaloveVaca: 高端,超思雞蛋,快篩,醫療食鹽水,都用相同手段搞 08/17 09:39
→ GamaloveVaca: 爛台灣 08/17 09:39
→ GamaloveVaca: 民進黨賺的飽飽的,現在換成要搞汽車業 08/17 09:40
→ sted0101: 因為給你賺組裝的錢啊 08/17 09:46
推 SALEENS7LM: 怪不得裕隆可以在臺灣逍遙這麼久,一個低微不到50%的 08/17 09:46
→ SALEENS7LM: 自製率規範都做不到的國慘都能有鐵粉護航 08/17 09:46
→ sted0101: 建議車商賣車時要標台灣價值多少~~太少有人會不開心 08/17 09:47
→ orz0928: 只標註 中國零組件 不就針對。越南、日本 其他地區? 08/17 09:48
推 supermni: MG母集團上汽再東南亞也有生產線及供應商,台灣這邊 08/17 09:56
推 supermni: 滿足20%就差不多了,裕隆主要新增產線滿足擴大生產需求 08/17 09:57
推 t20317: 一堆粉紅故意在造謠吧 08/17 09:58
→ supermni: MG都喊一年一新車,只要零件從泰國進口組裝就閃過了 08/17 09:59
推 VBMO: 笑了 果然還是需要錢大 之前在那邊喊針對MG的 現在臉還好嗎 08/17 10:00
→ VBMO: ? 08/17 10:00
→ canby0419: 連計畫案都在自欺欺人,偽英國品牌 08/17 10:02
→ ilovedirk41: 不是管制零件產地 是自製率要一定比例 08/17 10:25
推 zack: 假英國真中國牌 08/17 10:26
→ ilovedirk41: 在地化會不會跟三菱一樣 出現一堆拉皮車 08/17 10:26
推 zaiter: 台灣很針對中國 相當無恥 ncc 也是 完全禁止 不給人接觸中 08/17 10:30
→ zaiter: 國好東西 吧台灣人民當井底之娃控制 打壓言論自由 相當無 08/17 10:30
→ zaiter: 恥 跟台積電一樣無恥 08/17 10:30
推 kazami: 樓上 去看看中國如何打壓言論自由吧 如果黨真的打壓 你上 08/17 10:35
→ kazami: 面這段話根本就發不出來好嘛 08/17 10:35
噓 lusifa2007: 是在哭哦 重點是漲價ㄚ 政府不知道這樣會漲價嗎? 我 08/17 10:36
推 kyle0492: 就只是代購共車,懂? 08/17 10:36
→ lusifa2007: 管中華怎麼買土地 08/17 10:36
推 XXXXBANG: 台積電無恥?是沒讓你低價上車所以很無恥嗎?可憐 08/17 10:37
推 QuentinHu: 推 08/17 10:52
推 KarlMarx: 就裕隆廚在那邊氣pupu阿 08/17 10:59
噓 clean123: 問題一直是為何台苯六合國都不用一起規範吧 08/17 11:00
→ segio: 只針對阿共.台苯(日)六合(美)哪個得罪的起 08/17 11:02
噓 icantsay: 我不認為他們內部知情 08/17 11:10
→ icantsay: HS也沒辦法賣四年 上汽會改款 08/17 11:11
→ arclenyun: 直接打臉那些以為是針對MG平牌的人 08/17 11:13
→ icantsay: 台灣自己加開模 攤提會比中國現有便宜 除非 08/17 11:15
→ icantsay: 同花打得過full house 08/17 11:15
→ arclenyun: 所以可以自己不開模,不自己做,什麼都用現成的? 08/17 11:19
→ arclenyun: 跟廢物一樣的車廠我們還需要補助他嗎? 08/17 11:20
→ arclenyun: 找貿易商就能代替中華啦,找福特還能組裝 08/17 11:20
推 ksword: 這篇重點是在討論有沒有突襲吧 08/17 11:22
推 glenmarlboro: 說真的就算針對裕隆又怎樣 台灣還有多少裕隆粉? 08/17 11:24
→ ksword: 如果早就知道法規8/1上路 我就不信中華6月會把MG4推出來賣 08/17 11:25
推 abc801224: 對啊 裕隆這麼廢 民進黨還是養他9年了啊 你要怪民進黨 08/17 11:29
→ abc801224: 還是裕隆? 08/17 11:29
→ clean123: 不是啊 歐美日韓有自有品牌 ,台灣自有品牌保護啥… 08/17 11:42
噓 MisterSmile: 買地不到一年的時間,還要蓋廠買設備招人,哪有那麼 08/17 11:56
→ MisterSmile: 快完成 08/17 11:56
→ occw0721: 一直洗MG便宜的到底有什麼毛病 08/17 12:36
→ occw0721: 不就HS看起來比較划算而已,而且也只打到福特 08/17 12:36
→ occw0721: 雙田根本沒影響... 08/17 12:37
推 iris470: 幫補血 08/17 12:57
→ canyou2012: 補血上面扯政治的 08/17 13:30
推 levanteee: 正解 自製率35%本來就低到很容易達標 08/17 14:00
推 PennyFinn: 幫補血 08/17 14:25
→ nice60712: 買地蓋組裝廠跟自製率知不知情有什麼關係? 08/17 14:56
→ c856181002: 今年5月新聞和泰才獻策規範自製率 08/17 15:08
→ c856181002: 然後你說MG其實早就知情 08/17 15:08
→ c856181002: 所以早在2022年就開始設廠 08/17 15:09
→ c856181002: 這是哪來的平行時空? 08/17 15:09
→ c856181002: 還是台灣MG團隊有時空旅人? 08/17 15:09
推 EPIRB406: 電動車要自製本來就不容易了,光底盤強度台灣有沒有辦法 08/17 16:13
→ EPIRB406: 生產就未知數 08/17 16:13
噓 lusifa2007: 你說更賺就更賺哦? 笑死 成本上升然後你叫商家少賺 08/17 16:22
→ lusifa2007: 一點? 怎麼不叫和泰少賺一點自製率這麼高應該可以賣 08/17 16:22
→ lusifa2007: 更低吧? 08/17 16:22
推 ivar258: 來講點認真的,原po你推論錯誤了,中華車去年買地擴廠怎 08/17 16:30
→ ivar258: 麼會直接推論成中華早知情今年8月就要上自製率規定呢? 08/17 16:30
→ ivar258: 如果你有去楊梅廠附近看看,就知道那塊地是中華長期租賃 08/17 16:30
→ ivar258: ,因為MG賣太好中華才決定買下來擴廠,但現在國產化率直 08/17 16:30
→ ivar258: 接拉上去,你覺得銷量還能保證像現在一樣嗎?按照中華一 08/17 16:30
→ ivar258: 向求穩的決策調性,不大可能在知道今年有新規定的情況下 08/17 16:30
→ ivar258: 投資擴廠,銷量如果不夠難道要產來堆庫存?如果中華早知 08/17 16:30
→ ivar258: 道8月上路,6 7月難道還不跟上汽買爆零件,買到廠區滿出 08/17 16:30
→ ivar258: 來再租倉儲也要買,就跟華為當年被堵,也是晶片先堆一年 08/17 16:30
→ ivar258: 半的庫存爭取業務轉型時間活下來,中華現在還要搞限量接 08/17 16:31
→ ivar258: 單怕隨時停產?買地擴廠這件事早就見報過,雜誌也寫過, 08/17 16:31
→ ivar258: 其實這篇只是拿你突然發現的舊消息兜成沒道理的推論 08/17 16:31
→ kanehhh: 覺得這是讓所有車廠漲價的理由,但創造國內就業機會大家 08/17 17:00
→ kanehhh: 都支持吧 08/17 17:00
→ kanehhh: 誰不愛台灣呢? 08/17 17:00
→ n74042300: 不就主觀自己看圖說故事沒啥說服力卻還在撐-.- 08/17 18:21
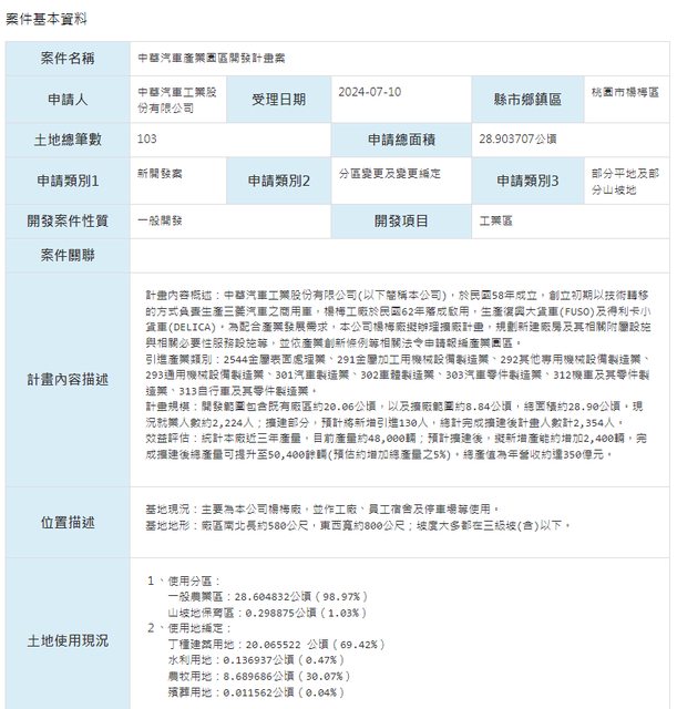
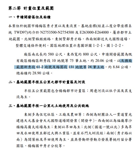
推 ivar258: 去年買地,今年送計劃,蓋好要多久?看清楚是「今年」不 08/17 18:28
→ ivar258: 擴產。而且車廠產線很長且連貫,根據資料推估那塊地應是 08/17 18:28
→ ivar258: 零件倉儲,不是直接拿來當產線 08/17 18:28
→ ivar258: 講直接一點,你會猜要做零件自製產線,就知道你不了解汽 08/17 18:31
→ ivar258: 車產業的上下游關係,說亂兜應該是沒有冤枉你 08/17 18:31
噓 netburst: 可憐台灣人只能繼續當大盤子買國產爛車了 08/17 19:00
推 chigo520: 什麼背黑鍋 聯合漲價賺人民的錢 08/17 22:43
→ windlll: 中華自妍研了什麼?或者我該說整個集團半世紀以來,自製 08/17 23:35
→ windlll: 研發多少東西? 08/17 23:35