作者kevin20541 (謙)
標題Re: [問題] 這樣有沒有機會申訴成功
時間2024-06-28 22:51:15
※ 引述《Jieger (JierGer)》之銘言:
: 標題: [問題] 這樣有沒有機會申訴成功
: 時間: Fri Jun 28 11:21:35 2024
:
: 覺得真的有夠倒楣
:
: 我是固定時間都會到同一個地方去接人上車,
: 人在車上把車停在路邊等人一下下而已就開走了,沒熄火打雙黃燈
偷偷告訴你一個小秘密
斜對面就有一個停車場 停那邊可以熄火 不用打雙黃燈也沒關係
https://i.imgur.com/qsyXn0D.jpeg
順便講一個很常誤解的觀念 就是人在車上違停就沒關係
依照道路交通管理處罰條例的定義 人在車上(或附近)隨時可以開走
且! 未達三分鐘 這種叫做臨時停車
:
: 停的時間不長吧,大概最多5分鐘就開走
要確定捏? 3分鐘內才叫不算長
:
: 然後一個月後接到第一張罰單開始就連吞8張,有夠雖
:
: 不然我收到第一張之後就不會停那了
: https://i.imgur.com/WR34Uc4.jpeg
17:48~17:55 約7分鐘
: https://i.imgur.com/sl6hS5W.jpeg
17:44~17:51 約7分鐘
: https://i.imgur.com/tdt16xV.jpeg
17:47~17:51 約4分鐘
: https://i.imgur.com/t0UUu5h.jpeg
17:42~17:47 約5分鐘
: https://i.imgur.com/LiFofaY.jpeg
17:42~17:50 約8分鐘
: https://i.imgur.com/mhl3MlL.jpeg
17:32~17:48 約16分鐘
: https://i.imgur.com/fBCS4JB.jpeg
17:47~17:54 約7分鐘
: https://i.imgur.com/HQuOHxT.jpeg
17:47~17:51 約4分鐘
結果一張一張看 大多都超過5分鐘 最長的甚至16分鐘
這邊的用路人的確有夠衰 一條混合車道 一條慢車道 路幅就不大了
結果慢車道被汽車擋住一大半
:
: 他這邊應該是有住家門口用監視器舉發,我看也是有其他人臨停等人上車
: 大概也跟我一樣全吃罰單了吧
:
: 這個申訴理由要怎麼寫比較好?
:
順便講講下面的推文中的錯誤
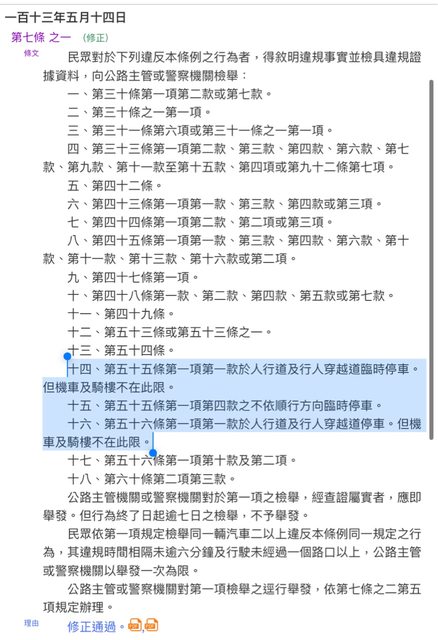
新修正的道交條例第7-1條
第2項
十七、第五十六條第一項第十款及第二項。
你被開罰的併排停車就是屬於第56條第二項
新法上路之後還是可以檢舉的喔 所以千萬不要看到一些推文說
誰叫你不七月再停 不要聽他們亂講 七月後還是可以檢舉 會被罰
: --
: ※ 發信站: 批踢踢實業坊(ptt-web.org.tw), 來自: 39.15.17.63 (臺灣)
: ※ 文章網址: https://ptt-web.org.tw/car/M.1719544897.A.B25
: 噓 visa829: 是活該不是倒楣 06/28 11:25
: → hhh770509: 違規事實明確要申訴什麼? 06/28 11:26
: 噓 ncdonalds123: 我先 06/28 11:26
: 推 AMSTERDAM14: 路你家的阿?這樣停?五分鐘還講得出口? 06/28 11:27
: 噓 p29757120: 爽啊,趕快去繳罰單 06/28 11:28
: 噓 superpie007: 真的,體諒一下會怎樣嗎 06/28 11:28
: 噓 basacola: 管你幾分鐘 並排就是違法 06/28 11:28
: 推 AMSTERDAM14: 停五分鐘也太久了吧 真的活該 06/28 11:29
: 噓 clareCC: 再忍一下 6月底並排就不能檢舉了哦 感謝黨 06/28 11:29
: 噓 DSB520: 這並排停車 真的超討厭這種違規的 06/28 11:29
: 推 kkiinngg22: 相信我,繼續停,已經限縮檢舉了,現在無法檢舉這項 06/28 11:29
: 噓 geniusofgod: 違規事實明確 而且看起來你直接停在車道上 06/28 11:29
: → hhh770509: 台灣違規者普遍心態都是倒楣才被罰 而不是檢討違規行為 06/28 11:29
: → basacola: 併排3分鐘以上還是可以檢舉 06/28 11:29
: 噓 preisner: 直接停在路中間還有臉申訴哦 嘔嘔嘔 06/28 11:32
: 噓 a27588679: 要申訴什麼? 06/28 11:32
: → preisner: 不同天是要申訴個屁哦 06/28 11:32
: → preisner: 反正6/30以後就不會了,不會再忍幾天嗎 06/28 11:33
: 推 aikensh: 星期天之後就只能警察開了 可以停 06/28 11:33
: → serenemind: 6/30以後,併排超過3分鐘還是可以檢舉 06/28 11:34
: → Tokoo3535: 就是被當成常態住家才不爽吧 06/28 11:35
: 噓 Nyx591: 有夠倒霉?違規還有啥好倒霉? 06/28 11:36
: → kentopsp: 佔了一整個車道,真的很棒 06/28 11:36
: 噓 lay10521: 5分鐘不叫久喔== 06/28 11:37
: 推 JEWH: 檢舉的人會倒霉 06/28 11:38
: 推 ludoren: https://i.imgur.com/rPx0QZc.jpeg 06/28 11:38
: → Tokoo3535: 橫樑的禁止停車大字2009年就有了,看不懂繁體字嗎 06/28 11:38
: → JEWH: 台中中區還這樣檢舉只會更沒落 06/28 11:39
: → Tokoo3535: 而且還在跟台灣大道交叉口,被檢舉真的活該 06/28 11:39
: 噓 snailking: 違停難免,但停那麼囂張的不多 06/28 11:39
: → ludoren: 那是慢車道欸 就算真的有人要上車 應該是要養成「人等車 06/28 11:39
: → ludoren: 」的習慣吧 為什麼是車要等人? 06/28 11:39
: → snailking: 你那情況最高容忍就是把乘客放下就要趕快閃了 06/28 11:41
: → justin332805: 說真的…為什麼不先周遭幾條街 06/28 11:42
: → justin332805: 找個沒有紅黃線或車格的路邊暫停個幾分鐘 06/28 11:42
: → justin332805: 打個電話確定要載的那人站在路邊等你了 06/28 11:42
: 噓 IvnGoran: 自信點 把馬賽克去掉 06/28 11:42
: → justin332805: 你車再開過去就可以立刻開走 06/28 11:43
: 噓 facebookig: 我最討厭的就是併排停車! 06/28 11:44
: → facebookig: 併排停車全家XXX 06/28 11:45
: 噓 maniaque: 人人五分鐘,整天都是車 06/28 11:45
: 噓 facebookig: 馬路當你家嗎? 06/28 11:46
: 推 reallocust: 哈哈哈你看看你 06/28 11:47
: 噓 ShaNe1993: 要申訴什麼?去跟警察說你們行政效率太差害我違規 06/28 11:48
: → ShaNe1993: 沒發現? 06/28 11:48
: → yspb: 是要申訴連以前都應該一起開罰嗎? 06/28 11:49
: 噓 OtterMan: 笑死奇文共賞 06/28 11:49
: 噓 leo255112: 併排 06/28 11:50
: 噓 jacky02117: 路你家的嗎? 06/28 11:50
: 噓 sm981512: 雖? 06/28 11:50
: 噓 ShaNe1993: 第一次看過有人違規還上來檢討別人的XD 我等默默繳 06/28 11:50
: → ShaNe1993: 掉不敢跟別人講 06/28 11:50
: → insu36: 人等車就不會被舉發了… 06/28 11:51
: 噓 OtterMan: 你應該要讓車子自己去載人,然後你在原地等車子自己開 06/28 11:52
: → OtterMan: 回來接你,這樣就不會被檢舉惹 06/28 11:52
: 噓 mark0118: 併排停車還是能檢舉 只要拍到駕駛座沒人或是有開車門的 06/28 11:54
: → mark0118: 動作就成立併排停車了 06/28 11:54
: 噓 mouz: 大家體諒一下啊,我負責違規,你們負責體諒 06/28 11:58
: 噓 rindesu: 活該,真爽,罰爆你 06/28 12:00
: 噓 kevin963: 申訴什麼 罰太少嗎? 06/28 12:02
: → cc02040326: 所以你現在積八點了嗎 06/28 12:03
: 推 imtifosi: 申訴然後被監理站打臉,再舒服一次 06/28 12:05
: 噓 imtifosi: 忘了噓 06/28 12:07
: 噓 td200672: 活該 06/28 12:08
: 噓 zxcv650447: 這心態肯定學不乖 換個拍不到的地方繼續違停 06/28 12:12
: 噓 chi17: 跟那台狗肉一樣都沒換過位置呢 06/28 12:15
: 推 ChungLi5566: 再忍個幾天 下個月他就不能檢舉了 06/28 12:16
: 噓 LiebeLion: 開勳 06/28 12:16
: 噓 Statham: 申訴理由寫我對不起社會大眾 自己被卡5分鐘看看 06/28 12:17
: → LiebeLion: 講5分鐘通常保守了 可能是15分鐘 06/28 12:17
: → LiebeLion: 被罰說倒霉幹譙檢舉人 都不檢討自己 06/28 12:19
: 噓 keigowei: 笑爛…繳了吧!下次別停了 06/28 12:19
: → chi17: https://i.imgur.com/dM7C2Lz.jpeg 寫違規停車拍照送罰XD 06/28 12:21
: 噓 sos915915: 19200繳不起嗎?繳不起就不要開車阿 06/28 12:23
: 噓 finasoul: 停在路中間 讚 06/28 12:24
: 噓 wih1007: 好爽~ 06/28 12:25
: → ChungLi5566: https://i.imgur.com/nYvKCQo.jpeg 06/28 12:25
: → ChungLi5566: 55、56刪到剩人行道跟逆向能檢舉 06/28 12:25
: 噓 tamixavier: 併排停車是會害到人的 06/28 12:26
: 噓 finasoul: 阿是不會繞過去 06/28 12:27
: 噓 abomgo: 不長是你說的,有公證數據嗎? 06/28 12:27
: 噓 KevinYu0504: 違規太明顯 06/28 12:28
: 噓 tigotigo5566: 沒被拖吊真是太仁慈了 06/28 12:29
: 噓 leo255112: 有違規事實還想申訴,這值得一噓再噓 06/28 12:31
: → junhom: 好幾張照片中 旁邊都是為了閃你車的騎士 不由得騎靠車道很 06/28 12:31
: → junhom: 近 你該慶幸的是先收罰單止血 而不是間接造成事故 這樣就 06/28 12:31
: → junhom: 不是2萬能打發的 06/28 12:31
: 推 keineAhnung: 符合開這種車的水準 幫推 06/28 12:31
: 噓 JoshHoward5: 吞下去 06/28 12:32
: 噓 bnb5566778: 沒有機會 06/28 12:32
: → k7881683: 活該 06/28 12:34
: 噓 skhten: ...不是反串? 06/28 12:35
: 推 qa999888: 連紅線都不會找 笑死 06/28 12:36
: 噓 primeblue17: 我也很愛違停 但你不停路邊反而停在機車位外面 這真 06/28 12:36
: → primeblue17: 的很北爛 06/28 12:36
: 噓 qa999888: xD 06/28 12:37
: → sdiaa: 人在路邊等車到就算了 停那邊5分鐘等人下來 吃屎吧 06/28 12:38
: 噓 ArayaHellCat: 違規就該吃罰單 06/28 12:39
: 噓 bigyo: 活該,當大馬路你家的啊? 06/28 12:39
: 推 wickham15: 理由寫沒錢繳就好了 06/28 12:41
: → PR58: 潮爽der 06/28 12:42
: 噓 steven88669: 哈哈哈你看看你 06/28 12:44
: 推 keepaflash: 你應該發臉書才是真實社會 06/28 12:44
: 噓 Memento202: 被檢舉八張表示你停不只八次 活該 06/28 12:50
: 推 cafb2720: 停紅線不會被檢舉 幹嘛要併排停 而且5分鐘真的很久…1 06/28 12:52
: → cafb2720: 分鐘假設20台汽機車 你影響了100台耶 06/28 12:52
: 噓 tigotigo5566: 每次開車走巷子都有這種擋路的違停 逼得其他車子逆 06/28 12:52
: → tigotigo5566: 向 真的很沒公德心 06/28 12:52
: 噓 chuellee: 這5分鐘只要有機車因為閃你被收掉,你會難受一輩子的 06/28 12:53
: 噓 charmingpink: 這樣停好意思喔 06/28 12:54
: 噓 crime0828: 你是不是搞錯「路邊」的定義了?你這是「路中間」吧 06/28 12:57
: 噓 justptt978: 笑死 06/28 12:58
: 推 LoveSkoda: https://i.imgur.com/qs2guZ3.jpeg 06/28 13:01
: 噓 bizozi968: 等取消併排停車檢舉 06/28 13:01
: → LoveSkoda: https://i.imgur.com/h0geGXz.jpeg 06/28 13:01
: → LoveSkoda: https://i.imgur.com/QG1l1oK.jpeg 06/28 13:01
: 噓 PR58: 等下要刪文了 06/28 13:02
: → LoveSkoda: 嗯...好的! 原PO 要不要先潤稿再重新PO文? 06/28 13:02
: → LoveSkoda: 您的5分鐘好像跟它那監視器的時間兜不上耶...@.@ 06/28 13:03
: 噓 b55858: 沒公德心 ,自私,還並不認為自己錯 06/28 13:03
: 推 j8630222: 爽啦 06/28 13:10
: → Lowpapa: 這就併排阿.... 06/28 13:13
: 噓 saru20279: 碼一堆結果車牌還是沒碼到 06/28 13:18
: 推 JJ6842: 7月開始不能檢舉了 你可以放心停了 06/28 13:22
: 噓 mmmmmmmmmmm: 笑死 違停仔 06/28 13:23
: → PR58: 7月開始還是可以檢舉併排停車 06/28 13:23
: 噓 royalblue08: 違法成本啊 很合理吧 06/28 13:23
: 噓 berryc: 就是有你這種人...還5分鐘咧, 接送人停10秒就差不多了 06/28 13:25
: → berryc: 高鐵站接送區就是被你這種人給佔用 06/28 13:25
: → berryc: 現在什麼年代了,人到了傳個訊息再開過去很難嗎 06/28 13:25
: 噓 td770715: 好爽喔 記得繳錢喔 06/28 13:28
: 噓 zengzhe: 爽 06/28 13:29
: 推 kiddkenshin: 好可憐喔,誰叫你在鬼島 06/28 13:30
: 噓 leocs: 你把車子停在馬路上耶,才8張,檢舉人失職了 06/28 13:32
: 噓 kiss1011: 舒服 違停仔去繳罰單吧 06/28 13:33
: 噓 diggyfan: 你繼續停啊,7/1號之後並排停車還是能檢舉,臨時停車才 06/28 13:34
: 噓 c2578910: 連違停都不會 06/28 13:35
: → c2578910: 算數也不會 5分鐘 笑死 06/28 13:36
: 推 EagleShadow: 你這張是2400的,不是臨時併排,以後這樣可以檢舉 06/28 13:36
: 推 longkiss0618: 老哥不用擔心 7月起政府就會幫你了 06/28 13:36
: 噓 luciferhsu: 併排仔欠檢舉 爽 06/28 13:37
: → CumCumCum: 第一張就7分鐘了 都不想吐槽了 06/28 13:37
: 噓 EFERO: 特地從FB來噓你 06/28 13:37
: 噓 specialrain: 都停了多久了才收到八張 真的便宜 06/28 13:40
: 推 a7173661736: 馬路你家開的? 5秒就很幹了 還5分鐘 06/28 13:41
: 噓 terry7627: https://i.imgur.com/vHrZYck.jpeg 06/28 13:42
: 噓 RC8377: 笑死 06/28 13:42
: → alaokj: 直接8點耶XDD 06/28 13:44
: 噓 yiyin330: 我的天,一堆人到底是哪個環節看不懂要講耶,取消檢舉 06/28 13:45
: → yiyin330: 的是臨停... 06/28 13:45
: 噓 hlb5828: 我檢舉的啦,豪爽 06/28 13:46
: → yiyin330: 監視器搞你你就認了吧,人家用手機拍得你發現了還可以 06/28 13:46
: → alaokj: 是說一定是家門口被停到肚爛啊~要是你家門口天天被同一部 06/28 13:47
: → yiyin330: 趕快跑不被他拍到間隔3分鐘以上的照片 06/28 13:47
: → alaokj: 車擋個幾分鐘,沒急事就算了,哪次可能人家也要下東西還要 06/28 13:47
: → alaokj: 等你、就結梁子了 06/28 13:47
: 噓 eca: 來朝聖的 06/28 13:48
: 噓 kaioken: 呵 06/28 13:48
: 噓 HunterKiller: 本日最舒服 豪爽喔 06/28 13:49
: 推 venon0916: 哈哈笑死,你可以7月再去停,對方就拿你沒辦法了,故 06/28 13:49
: → venon0916: 意停好停滿 06/28 13:49
: 噓 yiyin330: 靠 這屋主說到做到耶,搞不好是請個工讀生負責檢舉,那 06/28 13:51
: → yiyin330: 裡老地主的話早就收到翻過去了 06/28 13:52
: → yiyin330: 講7月再去停的請自己去停看看啦 06/28 13:52
: 推 mini0818: 有夠北七的制度,罰單永遠都很晚送到,要起到喝止功能也 06/28 13:53
: → mini0818: 沒用,收到罰單都一堆了,只能說你夠倒楣 06/28 13:53
: 噓 as555: 舒服 06/28 13:57
: 噓 roywow: 你沒資格開車 趕緊把車給賣了吧 06/28 13:58
: 推 beergap: 一次1點,恭喜積8點 06/28 14:01
: 噓 Jk0304: 是我啦 哈哈 06/28 14:01
: → beergap: 不過妳下個月可以每天去停氣死他 06/28 14:01
: → PR58: 你可以繼續啊 三分鐘內離開就好 06/28 14:03
: 噓 tesia0522: 好療癒 06/28 14:04
: 噓 itoennn: 嘻嘻 06/28 14:07
: → LoveSkoda: https://i.imgur.com/nTgRKdS.jpeg 06/28 14:15
: → LoveSkoda: https://i.imgur.com/rvh1Ro9.jpeg 06/28 14:15
: → LoveSkoda: 我台北人,剛剛Google Map了一下你可能違停的位置 06/28 14:16
: → LoveSkoda: 旁邊60m不就有一個平面停車場? 不能停那邊等人嗎? 06/28 14:16
: → facebookig: 那裡好像是慢車道耶,你給人家停在車道上?自私自利。 06/28 14:18
: 推 yiyin330: 停車場出了台北市基本上就是.... 06/28 14:19
: 推 LoveSkoda: (接樓上的話)就是給外地客停的 06/28 14:22
: 噓 godmanntut: 並排,乖乖吃罰單吧 06/28 14:29
: 噓 butt1106: 7月並排還是能檢舉啊 06/28 14:31
: 噓 khristian: 朝聖 06/28 14:31
: 推 khristian: 想看你湊滿12張(點) 阿斯 06/28 14:34
: 推 gx9900824: 停車專家 06/28 14:41
: 噓 bdbpzcatqpq1: 罪證確鑿是要申訴什麼? 06/28 14:44
: → bdbpzcatqpq1: 每天都接?絕不會只有這幾張而已,慢慢等 06/28 14:45
: 噓 Anutmiao: 罰單照片時間先看一下 06/28 14:47
: 噓 monwedfri: 嗯 真的很倒霉 06/28 14:59
: 推 foxher: 奇文共賞,神串留名 06/28 15:11
: 噓 l90289312: 可憐 06/28 15:12
: 推 a341314520: 別怕,現在開始人家拿你沒皮條了 06/28 15:18
: 推 cospergod: 找民代去吵有機會剩一張 順便讓這不合理的制度上新聞 06/28 15:19
: 噓 canlest: 繼續停啊 保證繼續收 06/28 15:20
: 噓 qaz90116: 舒服 06/28 15:21
: 噓 momoWade: 慢車道暫停還敢叫啊? 06/28 15:26
: 推 finaleWL: 直接停他門口紅線欸 你在瞎忙什麼 06/28 15:32
: → finaleWL: 看你這種不會自我檢討的態度 應該是投綠色的 06/28 15:32
: → finaleWL: 你的領導們已經默認可以停紅線了 幹嘛還並排 乖乖去停 06/28 15:34
: → finaleWL: 紅線 他拿你沒轍的 06/28 15:34
: 噓 begwell0214: 每個人都這樣停五分鐘你說好不好? 06/28 15:36
: 推 william67583: 呵呵 違停也就算了 還停那麼中間?技術很差嗎? 06/28 15:38
: → begwell0214: 檢舉的人下地獄?那違停的人上天堂囉? 06/28 15:39
: 噓 getx105: 笑死 06/28 15:39
: 噓 begwell0214: 等你變立院小蜜獾,你不但不用繳罰單,還能抓檢舉人 06/28 15:44
: → begwell0214: 出來說他藐視國會,加油 06/28 15:44
: → airnoon: 你停那邊,機車是要怎麼出來???五分鐘?為什麼別人要 06/28 15:44
: → airnoon: 為了你的方便等五分鐘沒辦法移車??? 06/28 15:44
: → gwofeng: 夕鶴 笑死 06/28 15:48
: 噓 Adam6613: 笑死 06/28 15:49
: 噓 ZZZ99770: 有黨證都好講 06/28 15:53
: 推 odiechiang: 這檢舉剛好而已耶,併排停車有看到第三張擋住多少車 06/28 15:58
: → odiechiang: 了嗎?萬一有一台為了閃你出事甚至人命,就不是這幾 06/28 15:58
: → odiechiang: 張罰單的錢能解決得了了。 06/28 15:58
: 噓 Catalyst: 7月就能停到飽了 06/28 15:59
: → Catalyst: 反正你臨停 車就前後動一下就好 06/28 15:59
: 噓 musicaledio: 上來炫耀的是不是?6/30你可以繼續這樣停了 06/28 16:01
: 噓 motokare: 推你一個 06/28 16:06
: 噓 SUZUKI5566: 再多集點啊,還不夠啦 06/28 16:07
: 噓 GORDON2037: 酷喔 06/28 16:20
: 噓 b020393022: …. 06/28 16:22
: 噓 Adagietto: 哈哈哈哈哈 好爽 06/28 16:25
: 噓 Kowdan: 違規仔嘔噁噁噁 06/28 16:27
: 噓 westjo: 8張而已,又不是20張...停了就繳。大氣點 06/28 16:34
: 噓 sorkayi: 相忍為國 再忍一下 下週停半小時都無傷 06/28 16:36
: 噓 hoil: 違停仔還想取暖啊 06/28 16:42
: 噓 yiyin330: 到底要有多少文盲還是法盲還在講7月不能檢舉... 06/28 16:52
: 噓 chean0507: 違停仔違停仔違停仔違停仔違停仔違停仔 06/28 16:56
: 噓 timppt222: 爽 06/28 17:06
: 噓 DuskStan: 秀下限 有夠可悲 06/28 17:07
: → taomowei: 用不得連續舉發的理由申訴看看咧? 06/28 17:10
: 噓 HunterEason: 笑死 違規仔還敢來討拍啊 06/28 17:12
: 推 davidlin99: 8張應該很讚,沒有下次了 那區保持淨空,也安全了 06/28 17:13
: → davidlin99: 除非你還想第9張.... 06/28 17:14
: 噓 yiyin330: 他違規日期都不同天是要怎麼申訴不得連續舉發... 06/28 17:17
: → yiyin330: 這篇到底要笑死多少人 06/28 17:18
: 噓 ncr1126: 併排停車還敢出來叫阿 申訴三小 06/28 17:21
: 推 fastsheep: 5分鐘不行那下次停一個小時啊 這樣你有覺得值回票價嗎 06/28 17:26
: 噓 tigerjump: 違停也要有sense 無腦停車道被檢舉剛好而已 06/28 17:27
: → kiopl: 使用者付費呀 小錢不用氣氣啦 06/28 17:29
: 噓 AuTumnLyu: 死好 06/28 17:30
: 噓 beckham2: 爽啦,這樣想申訴是申你XX8 06/28 17:33
: 噓 xdctjh: 哈哈爽啦 一定要被罰才知道守法 06/28 17:36
: 噓 oowrasy: 奇文共賞 06/28 17:59
: 噓 Buu: 有那個臉停就不要該 可憐 06/28 18:11
: 噓 QuentinHu: XD 笑死貼上來討罵的嗎 06/28 18:13
: 噓 barbarian72: 來看違停仔自取其辱 06/28 18:14
: → hoverfall: 中華路100號前有並排嗎 收到了 06/28 18:27
: 噓 tigotigo5566: 這還沒XX 失敗 06/28 18:37
: 噓 WRRRin: 違規沒被罰叫做僥倖,被罰理所當然吧?哪來的倒霉? 06/28 18:44
: 噓 motokare: 幫補 06/28 19:32
: 噓 medoom: 付個停車費吧 06/28 19:36
: 推 FHOW: 確定只有五分鐘? 06/28 19:42
: → FHOW: 違規仔討拍的時候會刻意淡化自己的行為 06/28 19:42
: 噓 gigi8421: 乖乖繳罰單吧 可憐 06/28 19:43
: 噓 FHOW: 忘記改噓 06/28 19:44
: 推 mr2gts: 沒上網申請罰單簡訊通知嗎 一被檢舉或是被警察拍超速就會 06/28 19:47
: → mr2gts: 通知了 不然像你這樣等收到第一張罰單都快一個月後了 中 06/28 19:47
: → mr2gts: 間空窗期不知道還被拍幾張 06/28 19:48
: 噓 mio10000: 沒事啦,下個月開始停50分鐘也不用繳罰單 06/28 20:12
: → mio10000: 申訴理由你可以寫你還沒長大,沒辦法行為自主看看有沒 06/28 20:14
: → mio10000: 有機會 06/28 20:14
: 噓 grasspainter: 舒服 06/28 20:56
: 噓 Tass: 併排停車不同情 06/28 21:00
: 噓 xnivek216: 申訴罰太少? 06/28 21:04
: 噓 jaries: 完全沒羞恥心 06/28 21:04
: 噓 qazwsx7825: 違停仔下去 06/28 21:15
: 噓 blackstyles: 記得去上課啊 笑死 06/28 21:17
: 噓 cashliu: 中華路當你家噢 06/28 21:25
: 推 Benefits: 七月開始併排臨停就不能檢舉了 06/28 21:46
: 推 just127: AXW8923? 06/28 21:52
: 噓 sy0928997: 5分鐘被檢舉下次停5個小時啊 06/28 21:55
: 噓 yiyin330: 人家檢舉的是併排"停車".... 06/28 22:02
: 噓 kevin20541: 羨慕可以這樣炫富 06/28 22:15
: 推 ahlolha: 誰叫你不等7/1後盡量停 06/28 22:15
: 噓 motokare: 推 06/28 22:17
: 噓 kevin20541: 4/3 明明就從1747停到1754 7分鐘捏 還說最多5分鐘 06/28 22:21
--
※ 發信站: 批踢踢實業坊(ptt-web.org.tw), 來自: 39.9.161.209 (臺灣)
※ 文章網址: https://ptt-web.org.tw/car/M.1719586277.A.81F
推 keineAhnung: 慣性違規仔謊話連篇 難怪被狙擊 06/28 22:55
推 ahugesausage: 專業,但引用的推文太長了啦 06/28 22:57
→ kevin20541: 抱歉 因為有的推文在誤導說七月不能檢舉併排停車 06/28 22:58
→ kevin20541: 所以引用推文就全部留下了 06/28 22:59
推 vt1009: 笑死 06/28 23:10
推 tale1890: 是這個包養平台嗎 06/28 23:10 推 Memento202: 好想看他七月再收到新的 06/28 23:17
推 ShaNe1993: 你不應該跟他講 想看他7 8月再被罰一次 06/28 23:38
噓 sanshin: 臨時併排也不過五六百,很重嗎? 06/29 01:39
推 TllDA: 是不重,但有人收到8張就受不了,你怎麼不去問他 06/29 11:56
推 canlest: 推文提供的車號應該沒錯 06/29 12:59
推 waterway: 交男友跟包養有什麼差別 06/29 12:59 噓 lion0208: 違停仔害別人受傷大多是不會難受的啦,很多只會說不會 06/29 21:16
→ lion0208: 閃開嗎? 06/29 21:16
推 lion0208: 噓錯補 06/29 21:17