※ 引述《ginger (薑汁汽水)》之銘言: : 標題: [討論] 國道內線閃慢車大燈會很過份嗎? : 時間: Sun Apr 28 12:16:24 2024 : : 安安是我啦,每次開國道,都會有一些龜車,硬要在內線慢慢開,大概90左右,前面明明全空,不知在搞毛, : 像這種新手練車,還是老頭開車,閃個大燈應該還好吧,每次都怕被球棒教訓,只好左切右切過去= = : 真的不會開車去慢車道好不好 所以超他車不就好了? 按照法規你可以閃燈提示,但不能連閃,閃燈後沒反應就直接超了 : 推 finasoul: 別把右側超車視為常態,有時剛好外側也一台同時往中線 04/28 15:45 : → finasoul: 切就車禍了... 04/28 15:45 還是很多人搞不清楚,在高速公路上 除了不得右側超車,也不得左側超車 因為高速公路上不得同車道超車 所謂左右側超車,指的都是同一條車道上的情況 但在高速公路上,不同車道都有各自的路權,沒有左右側超車的問題 因此不管你是從左邊車道或右邊車道超過中間車道的車,皆為合法行駛方式 只需要注意切換車道的時候是否有保持安全距離即可 -- ※ 發信站: 批踢踢實業坊(ptt-web.org.tw), 來自: 114.45.49.91 (臺灣) ※ 文章網址: https://ptt-web.org.tw/car/M.1714294990.A.A1C
rogergon: 我以為超車本來就不可以在同車道 04/28 17:22
一般道路視情況可以,因為有時候會遇到單一車道
chiuoerice04: 內線跟中線並行如何超? 04/28 17:24
chiuoerice04: 滿典型的自私老人思維,不用讓 他自己會超 04/28 17:26
chiuoerice04: https://i.imgur.com/7CGMIzP.jpeg 04/28 17:28
daniel0922: 那走爬坡車道超車被開罰怎說? 04/28 17:297
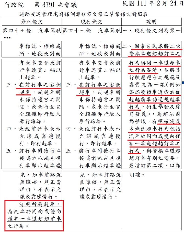
爬坡車道是有另行規定跟你左右側超車一點關係都沒有 https://imgur.com/9VkPyzm
chiuoerice04: 時速90真的沒啥好討論的,車版都在吵限速+10的問題 04/28 17:29
youkisushe: ==? 04/28 17:38
youkisushe: 一臉正經講X話 不要亂誤導好不好 04/28 17:39
x000032001: 駕照自己繳回去吧 04/28 17:44
KSUGOD: 看不懂再講甚麼 04/28 17:53
DM1984: XDDDDDDDDD 04/28 18:02
phoenix13: 有考駕照嗎 04/28 18:03
Shiro0519: 師爺翻譯翻譯 04/28 18:04
Rexmax: 愛說人搞不清楚的,通常就是搞不清楚的人 04/28 18:09
pfw: 蛤? 04/28 18:14
AirCondition: 有誰跟你說同車道超車的? 04/28 18:18
從這邊就能看出此版有大量駕照用雞腿換的人 給予他們正確法規知識,還會拿著他們邊吃雞腿邊看文字想像的理解出來跳腳 https://imgur.com/vDyrkGv
rogergon: 我以為超車本來就不可以在同車道 04/28 17:22
chiuoerice04: 內線跟中線並行如何超? 04/28 17:24
chiuoerice04: 滿典型的自私老人思維,不用讓 他自己會超 04/28 17:26
chiuoerice04: https://i.imgur.com/7CGMIzP.jpeg 04/28 17:28
daniel0922: 那走爬坡車道超車被開罰怎說? 04/28 17:297
Hathael: 那個包養網人最多XD 04/28 17:297
chiuoerice04: 時速90真的沒啥好討論的,車版都在吵限速+10的問題 04/28 17:29
youkisushe: ==? 04/28 17:38
youkisushe: 一臉正經講X話 不要亂誤導好不好 04/28 17:39
x000032001: 駕照自己繳回去吧 04/28 17:44
KSUGOD: 看不懂再講甚麼 04/28 17:53
yovroc: 我妹上包養網被我發現= = 04/28 17:53
DM1984: XDDDDDDDDD 04/28 18:02
phoenix13: 有考駕照嗎 04/28 18:03
Shiro0519: 師爺翻譯翻譯 04/28 18:04
Rexmax: 愛說人搞不清楚的,通常就是搞不清楚的人 04/28 18:09
pfw: 蛤? 04/28 18:14
helgalie: 隔壁桌的人竟然在討論包養... 04/28 18:14
AirCondition: 有誰跟你說同車道超車的? 04/28 18:18
kevin535200: 聽君一席話如聽一席話 04/28 18:20
gx9900824: 內側的內側 我在頭文字D嗎? 04/28 18:20
polypress: 雖然你講的是對的,但人在在講內線你在回中線? 04/28 18:21
polypress: https://i.imgur.com/UwvW82n.jpeg 04/28 18:22
OREOMZA: 樓上是不是被包養 04/28 18:22
polypress: 內線從中線超過去不算右側超車啦 04/28 18:22
leesuewon: 推 說的沒錯 04/28 18:23
tseng680723: 開擴音喇叭說話提醒車速過慢 04/28 18:23
tseng680723: 04/28 18:23
ahugesausage: 最好像飛機一樣全部裝通訊系統,一言不合就開譙 04/28 18:29
punjab: 樓下被包養 04/28 18:29
yha: 蠻有道理的 以前也覺得很奇怪 車道各走各的 也從沒看過有人會 04/28 18:34
yha: 管右側車道超車 原來這個規定是指只有一個車道時 不可以從右 04/28 18:35
yha: 側超車 04/28 18:35
andynew: 好啦好啦 就算是你解釋的這樣,台灣難怪亂獨步全球 04/28 18:36
andynew: 一堆法條法規超古老 呵呵 04/28 18:36
sashare: 現包養都上檯面了嗎 04/28 18:36
andynew: 小島有小島的玩法,還好不用跟別的國家連接路網 04/28 18:41
youkisushe: 處罰條例故意把超越前車跟超車分開 但是意思就是同一 04/28 18:45
youkisushe: 個 大家在講國道"超越前車"你硬要拿平面處罰條例超車 04/28 18:45
youkisushe: 來誤導 你自己看看國道的條例定義就寫內側車道為"超 04/28 18:45
youkisushe: 車道" 那請問你要"超車"是要去哪個"車道" 04/28 18:45
sijiex: 在包養網遇到朋友= = 04/28 18:45
youkisushe: 反過來問你 爬坡道專供慢速車爬坡用位於右側 請問你 04/28 18:46
youkisushe: 要爬坡是在左側還是右側 這種基本中文與邏輯問題還要 04/28 18:46
youkisushe: 爭論 04/28 18:46
a894392000: 高速公路本來任何車道都可以用來超車沒錯啊 討論的問 04/28 19:20
a894392000: 題一直是普遍外線車速慢根本不好超車 真正法定內線超 04/28 19:20
VLADINA: 問卦:有包養SD的卦嗎 04/28 19:20
a894392000: 車道卻有烏龜擋道閃燈還不讓 04/28 19:20
arcross: 前車被閃燈不讓也算違規喔 你可以試試掏出手機檢舉他 04/28 19:50
maxteryeeee: 內線開這麼慢有很大的機率跟中線並排,你要超車就要 04/28 20:16
maxteryeeee: 去最外線,切2個車道有比較安全? 04/28 20:16
berryc: 同車道超車的情況在山路很常見啊, 雙黃線超車 04/28 20:57
odemagus: 隔壁桌好像是包養SD在見面XD 04/28 20:57
berryc: 雙黃線只是不能跨越,並沒禁止超車. 所以才會有慢車靠邊禮 04/28 20:58
berryc: 讓, 合法在雙黃線超車的情況出現 04/28 20:58
berryc: 這就是同車道超車的例子吧 04/28 20:58
chiuoerice04: 所以這篇文回的都是屁話,內線被卡不都是中外線都 04/28 21:00
chiuoerice04: 有車?居然還回"就超他車啊" 滿厲害的 04/28 21:00
yes500: aSugarDating = 包養SD? 04/28 21:00
jacksons: 看了這篇恍然大悟,知道原來為什麼很多人喜歡龜內線了, 04/28 21:29
jacksons: 反正超車道不能超,就從中線超啊,如果中線也不能超,就 04/28 21:29
jacksons: 從外線超啊,果然是台灣的交通水準! 04/28 21:29
jacksons: 反正台灣的外線、中線、內線,每線都可以是超車道,沒差 04/28 21:32
jacksons: 而且龜內線最安全了,不怕被大車夾殺,變成夾心餅乾 04/28 21:32
alexantiy: 未看先猜這包養網 04/28 21:32
jacksons: 問題:遇到龜車怎麼辦? 正解:所以超他車不就好了! 04/28 21:34
tyantmf: 不會啊 超車道不就是用來超車嗎 04/28 21:43
daniel0922: 照你的邏輯不同車道沒有超車問題->爬坡道同理 04/28 22:52
daniel0922: https://i.imgur.com/7kauTzA.jpeg 04/28 22:52
daniel0922: 對吧? 04/28 22:53
sowrey: 有人知道包養SD是什麼嗎 04/28 22:53
youkisushe: 不是先講雞腿就先贏啦 笑死 04/28 23:25
RealWill: 簡單說:法規的超車和一般人講的超車其實是不同概念。 04/29 06:57
andyeva: 這種理解我也是醉了 04/29 07:15
womanloveme: 所以怎麼超他車?,畫張圖可? 04/29 08:12
noChance: 我就想你應該忍不住了,同時擁有人人充電群組+龜車大將 04/29 09:16
cw758: 一定又是這包養網 04/29 09:16
noChance: 軍兩個頭銜的王者,永遠在堅持不對的事情 04/29 09:16
JAY711230: 開90幾就代表這隻龜欠閃啊 04/29 10:18
rogergon: 今天開車發現同車道超車確實存在,是我們常忽略機車。 04/29 12:47
cor1os: 這id就內龜大將軍 04/29 13:25