先不談論是否肇事 依現行法規在沒肇事的情況下被抓到無照駕駛在台灣的處罰只罰6000-24000元,就算是五 年內累犯第二次以上也是只罰最重24000元 再來比較一下附近比較先進的鄰居 (以下都是未肇事的情況下) 日本 https://i.imgur.com/WZPbMFV.jpg
3年以下有期徒刑或50萬日元以下罰金(約台幣11萬) 新加坡 https://i.imgur.com/Cc57m4J.jpg
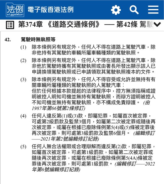
初犯 3年以下有期徒刑+1萬新幣(約台幣24萬) 累犯 6年以下有期徒刑+2萬新幣(約台幣48萬) 香港 https://i.imgur.com/Q2XeYol.jpg
初犯 3個月有期徒刑+5000港幣(約台幣2萬) 累犯 6個月有期徒刑+10000港幣(約台幣4萬) 澳門 https://i.imgur.com/EpFEMlG.jpg
初犯 5000-25000澳門幣(約台幣2萬-10萬) 累犯 6個月有期徒刑或1萬-5萬澳門幣(約台幣4萬-20萬) 韓國 因為我不會韓文所以根據google的資料是 1年以下有期徒刑或300萬韓幣(約台幣8萬) 看來看去大概也只有在台灣無照駕駛完全不用坐牢,就算你是累犯也不需要坐牢,而且只 要繳付24000元就沒事了 用媒體最愛的換算法來算算看 持有1張以上的台積電股民總共有393151位 台積電今天收盤697元 等於一張價值697000元 以無照駕駛的最高罰款24000來計算,這39萬多位股民只要賣掉一張台積電就可以無照駕 駛29次,而且前提還是有被抓到的情況下 這也難怪台灣的路上一堆人都用身分證當駕照 -- ※ 發信站: 批踢踢實業坊(ptt-web.org.tw), 來自: 180.217.215.155 (臺灣) ※ 文章網址: https://ptt-web.org.tw/car/M.1708677063.A.EA9
longkiss0618: 落後國家跟先進國家比幹嘛 02/23 16:33
TurtleGods : 不要說這麼多,除非你撞到官員 02/23 16:33
TurtleGods : 不然原則上,換臉比較嚴重 02/23 16:34
kivan00 : 你先找一下哪個東南亞國家在交通做嚴懲的 沒有嘛 02/23 16:34
TurtleGods : 我也不說幾%了,台灣多數人的選擇 02/23 16:34
piggyoil: 有錢人為啥都想包養 02/23 16:34
carson1997 : 所以吊銷駕照根本不痛不癢 02/23 16:34
STi2011 : 微罪拉 你路上一個一個過濾搞不好嚇死你 02/23 16:35
krit1009 : 我們不是國家啊 02/23 16:35
preisner : 新加坡不就東南亞國家 02/23 16:38
pm2001 : 不加重罰則就算了 交通部長還打算微罪不舉 02/23 16:39
TwixBar: 亞洲最大包養網上線啦 02/23 16:39
tkucuh : 我猜是因為青少年無照騎車,判坐牢有前科? 02/23 16:39
kitty2000 : 0元撞啊,法院量能不足、監獄關不下 02/23 16:40
a7696405 : 這時候就不會拿亞洲四小龍來說了 02/23 16:40
tkucuh : 不過交通部在做政策研擬時,有沒有請行人路權促進會 02/23 16:42
tkucuh : 的人來開會?每次都看到職業駕駛工會在反彈。 02/23 16:43
boggicer: 我哥上包養網被我抓包.. 02/23 16:43
dslite : 因為無照不等於不會開車 02/23 16:43
ludoren : https://i.imgur.com/XMmcGdU.jpg 02/23 16:44
ludoren : 日本還會上手銬逮捕無照駕駛 02/23 16:44
xxp680 : 不然怎麼叫犯罪天堂 02/23 16:47
edl2000 : 要改進改善很簡單,直接把日本的處罰規定抄過來。 02/23 16:48
Chiason: 有人包養過洋鬼子嗎 02/23 16:48
edl2000 : 交通部有跟沒有一樣,交通事故每天都在上演 02/23 16:49
kevin963 : 還有個白癡部長就準備微罪不舉 02/23 16:51
KMTGG : 補充 馬來西亞 3個月有期徒刑或馬幣300-2000 02/23 16:51
KMTGG : https://i.imgur.com/gPhXZ0F.jpg 02/23 16:52
lolicat : 台灣No.1 02/23 16:52
Markell: 有錢人為啥都想包養 02/23 16:52
venon0916 : 台灣自私犯賤的尿性正常啦,無照只要繳一點錢,違 02/23 16:52
venon0916 : 建不用拆,農地工廠就地合法 02/23 16:52
venon0916 : 只要夠不要臉,在台灣就能過更爽 02/23 16:52
venon0916 : 反正違規也不用罰,乾脆廢掉考照制度多好,反正一 02/23 16:53
venon0916 : 點屁用也沒有 02/23 16:53
fuoya: 有人被洋鬼子包養過嗎 02/23 16:53
preisner : 馬來西亞都比台灣進步 02/23 16:54
indoman : 高雄洗錢90億都緩刑 無照要坐牢想太多 02/23 16:54
indoman : 前陣子選舉就有宣傳車駕駛無照車禍的新聞了 02/23 16:55
St3480 : 世界怎麼跟得上台灣的友善罪犯 02/23 16:55
Baternest : 因為可教化 而且監獄人太多關不下 所以罰錢了事... 02/23 16:55
Apasiri: 到底要多有錢才會想包養 02/23 16:55
nikesb : 40%的選擇。 02/23 16:56
edl2000 : 蚊子館改造成監獄比較快,善用空間。 02/23 16:56
Baternest : 看有沒有立委提案引進新加坡的鞭刑 教化效果才足夠 02/23 16:56
dorbeetle : 台灣已經搞到大家一起爛 去比先進國家只是傷心而已 02/23 16:57
sojay : 更甚的吊扣期間 也是輕罰 02/23 16:57
litidi: 包養SD = aSugarDating 02/23 16:57
leoz69927 : 鼓勵大家無照上路反正年紀大不會關名下沒財產也不 02/23 17:02
leoz69927 : 怕被扣錢如果想買兇殺仇人找這種就對了 02/23 17:02
chi17 : 撞死都不用了無照做什麼牢監獄是裝得下喔 02/23 17:05
steel : 等王國材被無照撞到就會修法了 02/23 17:06
tkucuh : 其實修法是在立院,交通委員會也有很多版本。 02/23 17:08
Merzario: 閨蜜上包養網還推薦我... 02/23 17:08
ksk0516 : 跟東南亞比就好 02/23 17:11
stupid0319 : 主流民意,不然還有其他黨能投嗎 02/23 17:14
ALDNOAH5566 : 監獄人山人海了 嘻嘻 02/23 17:14
DASHOCK : 可教化 02/23 17:16
asgardgogo : 考照還要一萬多 可以被抓2次還有剩笑死 02/23 17:20
Muzaffer: 包養? 02/23 17:20
PennyFinn : 無照騎士及駕駛一直都有 02/23 17:20
pf775 : 不然你要投_ _ _嗎 02/23 17:21
belucky : 台灣就犯罪天堂阿 不要不承認 啊 小老百姓自求多 02/23 17:22
belucky : 福啦 02/23 17:22
belucky : 連最基本的扣押車子都不敢 別說想改善交通 02/23 17:22
MIJice: 台全最的包養SD上線啦! 02/23 17:22
rtew36 : 台灣交通一年死三千人,官員沒人care 02/23 17:23
ui9317 : 退場學校改建成監獄一定夠關犯人啦 要不要做而已 02/23 17:25
cospergod : 低調 我勸你少管閒事 02/23 17:26
a22530722 : 國外都是警察直接擊斃的誰跟你台灣開罰單 02/23 17:27
nebulaforest: 選出來的立委都那副模樣,歷經兩黨把持一樣軟爛 02/23 17:27
SpyTime: 現在包養網都這麼直接嗎 02/23 17:27
birdman4368 : 跟印度比就好了吧 02/23 17:29
yujin : 國會 司法 交通部長期擺爛的鬼島 高調推 02/23 17:30
nebulaforest: 人民素質就那樣,大家不把違規當一回是,反正不抓 02/23 17:30
atlaswhz : 要等法官被無照撞到才會修法啦 02/23 17:31
mxr : 40%一堆無照跟酒駕仔~沒選票你要負責嗎 02/23 17:31
Toth: 歐美包養真的很平常嗎? 02/23 17:31
caeser900452: 該找國會多數修法了吧 02/23 17:33
Zodiac10 : 果然跟日本統一最好,全民駕照重考 02/23 17:40
as12938a : 微罪嘻嘻 02/23 17:40
william826 : 無照駕駛清一色畜生 槍斃就好 02/23 17:40
ECAM : 職業駕駛:快活不下去了 02/23 17:45
Asterix: 男友上包養網 該放生嗎 02/23 17:45
ECAM : 王國材下台啦幹 02/23 17:46
pilijeff123 : 垃圾交通部 02/23 17:50
hydeless : 請你們打電話到你們所在選區的代議士辦公室反應這 02/23 17:51
hydeless : 個事情啊,看看他們怎麼說,然後把回覆po出來,免得 02/23 17:51
hydeless : 一堆網軍在那邊嘴 02/23 17:51
AdamShi: 是這個包養平台 02/23 17:51
hydeless : 事實上就是大車駕駛的無照率高到超乎你想像,難怪 02/23 17:52
hydeless : 那麼多殺人學長啊 02/23 17:53
godchildtw : 無照駕駛=拿著凶器在街上揮,無照駕駛肇事=蓄意傷人 02/23 17:53
godchildtw : 殺人 02/23 17:53
hydeless : 無照無牌的罰則那麼低就是鼓勵犯罪吧 02/23 17:53
lezabo: 交男友跟包養有什麼差別 02/23 17:53
johnny30489 : 滾啦 四輪大爺怎麼可以一天不開車 不開車會死好嗎 02/23 17:54
godchildtw : 高官民代為了選票護航違規人,微罪不舉,不會保護多 02/23 17:55
godchildtw : 數百姓 02/23 17:55
hydeless : 阿誰叫你們要選這種代議士 02/23 17:56
ECAM : 學長逃磅罰9萬 無照只罰2萬4啦 笑死人 連開車資格 02/23 17:56
silberger: 包養網到底在紅什麼? 02/23 17:56
ECAM : 都沒有的人居然可以罰得比逃磅還輕 02/23 17:57
kobe7610 : 一堆啊 垃圾政府 02/23 17:57
hydeless : 多數人喜歡這樣啊,守法是白癡,酒駕被吊照無照一 02/23 17:57
hydeless : 直開,超速被扣牌就去買假車牌嘛 02/23 17:57
ECAM : 祝福王國材被無照撞死啦 02/23 17:57
xayile: 有人被包養 02/23 17:57
liopei : 在台灣沒有犯罪紀錄怎麼叫國民? 02/23 17:58
DASHOCK : 怕影響到罪犯仔的生財工具跟工作 02/23 17:59
chillybreeze: 沒撞死權貴都是微罪啦!死幾個平民黨不在意 02/23 18:01
hydeless : 這裏只是一小撮人啊,多數人喜歡這樣的政府喜歡這 02/23 18:01
hydeless : 樣的代議士,你能怎麼辦?當然是加入他們而且比他 02/23 18:01
cazo: 求包養...管飽就好XD 02/23 18:01
hydeless : 們還不守法啊 02/23 18:02
rainy870623 : 在台灣惡意逼車都不處理了無照算什麼? 02/23 18:08
BlueJet0501 : 詳細一點還可以把罰金跟中位數所得,做比較 02/23 18:11
hydeless : 這裡一堆道德魔人,外面早就缺德到直接進入違法大 02/23 18:15
hydeless : 賽了,果然PTT反指標 02/23 18:16
izilo: 阿姨!我不想努力了(求包養) 02/23 18:16
tabrisPTT : 而且警察也不太會抓唷 02/23 18:17
gs00001 : 無照駕駛屬於微罪,當然不罰。 02/23 18:23
hydeless : 鄉民還在討論什麼超車道遜到哭,依照這裡只愛妥善 02/23 18:24
hydeless : 的窮酸性價廚,應該開始討論怎樣違法CP值最高吧 02/23 18:24
Sciarra : 各位覺得台灣的交通部有用嗎?根本可以廢了 02/23 18:27
SEDAP: 有沒有富二代要包養 02/23 18:27
Charles0421 : 40%是藍還是綠? 法律不是看立法院嗎 難道總統立法? 02/23 18:28
MatchaMille : 犯罪天堂不是說假的 02/23 18:29
sbax8186 : 順帶一提日本無照有通車連坐處罰 02/23 18:34
foxbrush : 汽車操作不當能產生重大傷害,無照國外基本都朝公共 02/23 18:34
foxbrush : 危險罪視之,台灣科科 02/23 18:35
TUZom: 身邊有朋友被包養 02/23 18:35
rickyhoney : 能抄作業為何不抄?因為抓嚴改革選票跑光光 02/23 18:36
rickyhoney : 就算發生重大違規,去路上看一樣照樣違停 02/23 18:38
leo255112 : 問就是不要欺負老人家 02/23 18:41
h2hero1975 : 多數人決定的是~你就服從吧! 02/23 18:43
hcshin : 台灣詐騙黨的司法改革,天大的笑話一場,下膝下警!! 02/23 18:46
Jiulon: 亞洲最大包養平台上線了 02/23 18:46
everfit : 沒屁用,這裡的人連過失傷害都不放在眼裡,無照算啥?! 02/23 18:46
tim0821 : 因為立法的也知道台灣駕照,有跟沒有差不多。罰你沒 02/23 18:48
tim0821 : 去考試讓政府轉手續費 02/23 18:48
ck2064493 : 大家的選擇立委不修法就是一起承擔 02/23 18:51
tcc1210 : 台灣犯罪成本真的有夠低 不愧是罪犯天堂 02/23 18:57
laetuon: 包養SD = SugarDaddy? 02/23 18:57
vatog : 有這群綠畜執政,壞人就能繼續囂張 02/23 18:57
vatog : 綠畜根本就是一群罪犯和人渣的集合體,所以修法都 02/23 18:58
vatog : 朝向輕縱壞人。 02/23 18:58
afune12369 : 違法行政法上義務確實是高額罰金而已 只有刑法明示 02/23 18:58
afune12369 : 無照開車才能判自由型 要靠立法者的判斷了 02/23 18:58
slot365: 這個包養網正妹好多 是真的嗎 02/23 18:58
noirskakashi: 只要不要遇到臨檢基本抓不到 02/23 18:59
STAEGG : 這些都DPP的票源阿 02/23 19:00
musicaledio : 南部路上隨便一問,有一半無照騎車 02/23 19:03
steamedbun : 犯罪天堂你意外嗎 路權還照算 02/23 19:03
steamedbun : 你以為路上老人都有駕照?抓到不就罰錢而已 02/23 19:03
colortea: 真的有這麼多人在找包養 02/23 19:03
slash66 : 罰錢根本沒用,一堆不繳的,根本無敵 02/23 19:07
nebulaforest: 無照駕駛應該比照酒駕,用公共危險罪辦 02/23 19:11
andyeva : 我家外面的一堆高中職生都在騎了 02/23 19:13
nunogomes : 台灣太多這類不具嚇阻力的懲戒了 02/23 19:17
AddMe0815 : 都過完年了還有人在那崩幾% XD 02/23 19:17
glenber: 有人可以分析一下包養平台的差異嗎 02/23 19:17
nunogomes : 素質就擺在那,教育不來,法律也不彰 02/23 19:18
kavalan1979 : 一生沒被抓到還可以省下駕訓班跟駕照規費 02/23 19:23
hydeless : 都過完年了,用選票打造犯罪天堂的人還沒種承認啊 02/23 19:27
LauraSoyeon : 對啊反正社會成本都丟到別人身上就好 所以你如果覺 02/23 19:29
LauraSoyeon : 得沒差其實也都可以亂開亂停 根本沒差 爽就好 02/23 19:29
Kimbel: 那個包養網人最多XD 02/23 19:29
jacklou5566 : 詐騙表示: 02/23 19:29
kintaro1219 : 現在藍白過半可以修了吧!再不弄好就都一樣差啦! 02/23 19:32
lingling0000: 台灣有一堆法律等待修改 只能請大家多關注立法院 02/23 19:32
lingling0000: 修法進度 02/23 19:32
Semaj543 : 台灣交通不管是建設還是法規,穩穩的第三世界水準 02/23 19:48
tale1890: 我妹上包養網被我發現= = 02/23 19:48
transfight : 哈哈哈哈哈自己選的政府怪誰爽啦! 02/23 19:49
d1438a : 詐騙90億都緩刑了 無照沒甚麼大不了 02/23 19:58
polestar0505: 微罪不舉謝謝 40%的選擇 02/23 20:00
b0204888100 : 土著國家 會不會要求太多 02/23 20:09
Edge5566 : 東邊對岸的美國鄰居勒? 02/23 20:09
waterway: 隔壁桌的人竟然在討論包養... 02/23 20:09
ms19889120 : 我們是國家嗎? 02/23 20:17
horb : 沒車牌。換車牌都沒什麼事了 02/23 20:28
gname398 : 台灣就是個開發中國家,還期待什麼? 02/23 20:39
akane1234 : 罰錢了事可以,但要罰高一點和扣車呀 02/23 20:42
yodilouis : 人家是先進國家 拿什麼跟人比 02/23 20:49
mark1888: 樓上是不是被包養 02/23 20:49
enthusiastic: 過時的法規 02/23 20:55
yeeouo : 犯罪天堂 02/23 21:06
aronlucky : 台灣要跟越南泰國菲律賓比才對哦 02/23 21:06
maykin1220 : 比錯了東南亞國家才是 02/23 21:08
ECAM : 新加坡跟馬來西亞不就東南亞 02/23 21:11
Quaranta: 樓下被包養 02/23 21:11
ECAM : 馬來西亞無照還可以關3個月耶 台灣比馬來西亞還落 02/23 21:11
ECAM : 後 02/23 21:11
ECAM : 我看跟非洲比可能比較妥當 02/23 21:12
ultratimes : 日本的處罰其實已經很輕了 02/23 21:16
ultratimes : 新加坡別說多嚴,不信你去北韓看看,新加坡佛爆 02/23 21:22
schlemm: 現包養都上檯面了嗎 02/23 21:22
Xaotic : 撞到他你還得吃個應注意未注意勒 02/23 21:29
Richie1105 : 微罪你敢嘴 02/23 21:32
way3125way : 無照又不會怎麼樣… 02/23 21:32
SSSONIC : 第三世界鬼島跟先進國家比?太為難那些政客了吧。 02/23 21:45
Sam60232 : 台灣法律是保護觸法的人,懂? 02/23 21:57
Wirol: 在包養網遇到朋友= = 02/23 21:57
BMHSEA : 台灣這種垃圾法律對低端根本毫無嚇阻, 02/23 22:01
tigotigo5566: 台灣的監獄不夠 02/23 22:19
solamep : 已經執政八年 準備邁入12年 交通沒有任何重大變革 02/23 22:25
solamep : 只有一個 限縮檢舉 我xxx 02/23 22:25
TeslaBot : 選對的人 走對的路 02/23 22:29
marecht: 問卦:有包養SD的卦嗎 02/23 22:29
sober921 : 法匠對於未發生危害的想象危險犯(如酒駕)都是輕判 02/23 22:42
sober921 : 甚至累犯都不用關啦 02/23 22:42
griphix : 無照駕駛應該比照蓄意謀殺罪刑啦 02/23 22:43
rudy0119tw : 無照你只要開的夠多一定比有照的新手強阿 我開始開 02/23 22:46
rudy0119tw : 車才發現駕訓班教的根本沒用 實際上路開問題一堆 02/23 22:46
riokio: 隔壁桌好像是包養SD在見面XD 02/23 22:46
rudy0119tw : 還是實際開才比較有用 02/23 22:46
ECAM : 技術是一回事 有沒有取得資格又是另一回事 既然大家 02/23 23:05
ECAM : 都知道台灣駕照取得很容易 連一個那麼簡單的事都做 02/23 23:05
ECAM : 不到的人 有資格駕車嗎? 甚至合理化這種行為的人 02/23 23:05
ECAM : 我看根本就是法治觀念薄弱 02/23 23:05
wiimas: aSugarDating = 包養SD? 02/23 23:05
camuigackt : 上路又不是只要有技術,標線法規不用知道? 02/23 23:06
camuigackt : 說會開車只是沒考駕照,根本就是笑話。 02/23 23:06
ECAM : 要會駕駛交通工具都很簡單啦 但有沒有合法資格可以 02/23 23:10
ECAM : 駕駛根本是另一回事 要會開飛機火車也很簡單啊 911 02/23 23:11
ECAM : 那些恐怖分子不就只玩模擬飛行就學會開飛機了 但重 02/23 23:11
Branlli: 未看先猜這包養網 02/23 23:11
ECAM : 點是你知道機長沒駕照你敢搭嗎? 02/23 23:11
BASEGO : 唉 02/23 23:33
a888168tw : 謝謝民進黨 02/23 23:49
oujames : 就說了在台灣殺人用車撞CP最高 02/24 00:29
lzkai : 無照要坐牢,台灣路上大概會少三分之一的車 02/24 00:39
Cinedt: 有人知道包養SD是什麼嗎 02/24 00:39
john5601 : 腳痛部就是垃圾單位 帶頭違規 什麼微罪不罰 不要臉 02/24 01:12
john5601 : 的部長 02/24 01:12
choosin : 歐美也等有抓去關 沒收車等等 台灣就是 唉 02/24 01:28
f11IJ : 白藍教過半,還不快點提案修法 02/24 04:42
coffee112 : 唉 02/24 08:01
Drither: 一定又是這包養網 02/24 08:01
sazabijiang : 在台灣殺人用汽車撞的刑責最低 02/24 08:20
tn00210585 : 沒考照就是沒有駕駛能力,上路就公共危險罪,看有什 02/24 08:23
tn00210585 : 麼類似危害的發條都可以拿來搞他,偏偏只罰這個不痛 02/24 08:23
tn00210585 : 不癢,所以說,台灣政府機關上上下下大大小小的全都 02/24 08:23
tn00210585 : 只是在騙稅金而已,然後只會越來越爛,喜迎墨西哥灣 02/24 08:23
Notker: 包養平台不意外 02/24 08:23
cons : 在台灣守法的被當笨蛋 違法的囂張啊 02/24 08:35
as99634 : 撞死人兩手一攤沒錢啦 哈哈 02/24 09:05
miki50407 : 交通部…爛爆 02/24 09:28
godwalf : 台灣就犯罪天堂啊 對岸都比台灣還法治了 02/24 09:36
darktasi : 60%快去修法啊無照駕駛無期徒刑也行 02/24 09:37
Peycere: 覺得包養網EY嗎 02/24 09:37
sazabijiang : 哪天有無照駕駛的撞到總統,就會立刻修法了 02/24 10:02
sazabijiang : 看看小玉的下場,比殺人犯判得還重 02/24 10:03
hydeless : 原本國會過半的都過半多少年了不修法,只會叫對手 02/24 10:41
hydeless : 修,水準真的低劣 02/24 10:41
pippen2002 : 真不愧是先進國家!! 穩! 漂亮! 02/24 11:27
vd422: 包養網站葉配啦 02/24 11:27
pippen2002 : krit1009 : 我們不是國家啊 02/24 11:27
xixixxiixxii: 無照+無牌=無敵星星 02/24 13:15
jamison04 : 看這四年會不會修啊 不要換了個顏色結果繼續裝死 02/24 13:21
winson543 : 等撞到總統副總統,才有機會改法條吧 02/24 14:27
wildsky : 無照駕駛真的太重罰,很多被吊照的根本不痛不癢 02/24 14:43
lutano: 記者收了包養網多少啦 02/24 14:43
wildsky : 該重罰 02/24 14:43
beau0 : 詐騙犯回來都不用羈押了....無照怎麼了嗎? 02/24 14:49
Betterdays : 犯罪天堂可不是說說喔 02/24 14:52
vampirelin : 酒駕沒收車輛都做不到了,還期待無照抓去關... 02/24 15:22
mingdao : 台灣需要再蓋十個監獄 02/24 15:40
muiwo: 包養真亂 02/24 15:40