今年六月後違規記點上路 但我有疑問的是 如果不是當場攔停查驗駕駛人 是在路上被拍照到、被檢舉 這樣記點要記誰啊 因為汽車的所有人也未必是駕駛人 一堆人是登記在配偶名下 甚至是公司車 還是只有自然人名下記車主 公司車不記? -- Sent from my Google Pixel 7 Pro PiTT // PHJCI -- ※ 發信站: 批踢踢實業坊(ptt-web.org.tw), 來自: 61.228.94.108 (臺灣) ※ 文章網址: https://ptt-web.org.tw/car/M.1693880486.A.9BE
alittleghost: 現在還可以押別人的駕照去扣點嗎09/05 10:23
alwang : 記車主09/05 10:25
那公司車?也能記嗎? 公司不會有駕照啊 而且如果是買在女生名下省保費 實際男生開 那不是怎麼記都沒差 ※ 編輯: amilkamilk (61.228.94.108 臺灣), 09/05/2023 10:25:50
acesslai : 記車牌?09/05 10:25
規定是扣駕照不是行照 應該沒有理由記車牌
Angrboda : https://168.motc.gov.tw/theme/news/post/201022209/05 10:26
Angrboda : 30000309/05 10:26
※ 編輯: amilkamilk (61.228.94.108 臺灣), 09/05/2023 10:26:51
SShirakawa : 記車主,車主不服可以歸責實際駕駛09/05 10:27
但車主如果是公司 這樣要記誰的駕照? 而且如果這樣的話 好像可以兩個駕照去平均分配 先給車主記得上限(不去申訴) 後面的再由實際駕駛人扛 這樣就可以增加違規點數一倍了
Angrboda : 縮網址 https://reurl.cc/o5zb0q09/05 10:27
sjerrysss : 如果車主不開車 記點不就沒差嗎?09/05 10:29
我就是這個疑問 ※ 編輯: amilkamilk (61.228.94.108 臺灣), 09/05/2023 10:29:28 ※ 編輯: amilkamilk (61.228.94.108 臺灣), 09/05/2023 10:29:45
ilovedirk41 : 我之前問過了 車主駕照吊扣之後 就是記點在車上 滿09/05 10:31
ilovedirk41 : 了就扣車牌 09/05 10:31
amilkamilk : 不知道記車牌有沒有明文規定,目前新聞稿都沒這塊09/05 10:34
amilkamilk : ,查詢系統也沒辦法差車牌有無記點(例如想查公司09/05 10:34
amilkamilk : 車) 09/05 10:34
domago : 修法後找不到駕駛就扣車牌 跑不掉的 09/05 10:50
domago : 車主不開車 你買車幹嘛09/05 10:51
tccn66 : 男生買車 買在女友或媽媽的名字吧? 09/05 10:58
POWERSERIES : 掛人頭不行嗎?你沒駕照還是可以掛人頭買車啊,爸爸09/05 10:59
POWERSERIES : 買給兒子開,老闆買給小三開,買了不開也要管,是住 09/05 10:59
POWERSERIES : 海邊嗎,09/05 10:59
elaymutter : 靠北,我先生要是記點,不就我倒楣。 09/05 10:59
tokeep : https://i.imgur.com/rbobP2T.jpg09/05 11:25
https://www.google.com/amp/s/news.ltn.com.tw/amp/news/life/breakingnews/4392085?
alittleghost: 現在還可以押別人的駕照去扣點嗎09/05 10:23
alwang : 記車主09/05 10:25
acesslai : 記車牌?09/05 10:25
Angrboda : https://168.motc.gov.tw/theme/news/post/201022209/05 10:26
Angrboda : 30000309/05 10:26
punjab: 包養SD = SugarDaddy?09/05 10:26
SShirakawa : 記車主,車主不服可以歸責實際駕駛09/05 10:27
Angrboda : 縮網址 https://reurl.cc/o5zb0q09/05 10:27
sjerrysss : 如果車主不開車 記點不就沒差嗎?09/05 10:29
ilovedirk41 : 我之前問過了 車主駕照吊扣之後 就是記點在車上 滿09/05 10:31
ilovedirk41 : 了就扣車牌 09/05 10:31
sashare: 這個包養網正妹好多 是真的嗎 09/05 10:31
amilkamilk : 不知道記車牌有沒有明文規定,目前新聞稿都沒這塊09/05 10:34
amilkamilk : ,查詢系統也沒辦法差車牌有無記點(例如想查公司09/05 10:34
amilkamilk : 車) 09/05 10:34
domago : 修法後找不到駕駛就扣車牌 跑不掉的 09/05 10:50
domago : 車主不開車 你買車幹嘛09/05 10:51
sijiex: 真的有這麼多人在找包養09/05 10:51
tccn66 : 男生買車 買在女友或媽媽的名字吧? 09/05 10:58
POWERSERIES : 掛人頭不行嗎?你沒駕照還是可以掛人頭買車啊,爸爸09/05 10:59
POWERSERIES : 買給兒子開,老闆買給小三開,買了不開也要管,是住 09/05 10:59
POWERSERIES : 海邊嗎,09/05 10:59
elaymutter : 靠北,我先生要是記點,不就我倒楣。 09/05 10:59
VLADINA: 有人可以分析一下包養平台的差異嗎 09/05 10:59
tokeep : https://i.imgur.com/rbobP2T.jpg09/05 11:25
amilkamilk : https://bit.ly/45CoK7a 09/05 11:49
ga047768 : 反正你有錢有人頭就盡量用啊…一般人是沒這能耐。 09/05 13:15
ga047768 : 違規多到需要一堆人頭去記,建議還是別上路害人了 09/05 13:15
ga047768 : 錢記得繳,不要該該叫賴皮,我是沒什麼意見。 09/05 13:18
odemagus: 那個包養網人最多XD 09/05 13:18
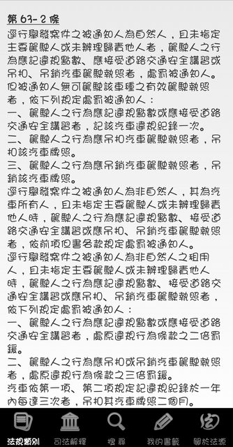
send99555 : 公司車就是記在車牌上面,叫做記次,3次扣大牌,所 09/05 13:29
send99555 : 以公司要找人出來規責,把責任轉到個人名下變記點 09/05 13:29
send99555 : 你想查公司車違規是要找記次,輸入統編和驗證碼即 09/05 13:39
send99555 : 可,會一次秀出,歸責則是依照紅單上的裁決所去該 09/05 13:39
send99555 : 裁決所網站辦理,上傳營登、紅單、歸責人之駕照或 09/05 13:40
yes500: 我妹上包養網被我發現= = 09/05 13:40
send99555 : 身分證即可 09/05 13:40
amilkamilk : 原來如此,查了一下還沒被記過 09/05 14:20
amilkamilk : @ga047768 未雨綢繆而已,要被記點其實蠻容易的。 09/05 14:21
amilkamilk : 這年頭誰沒違規停車過 09/05 14:21
ga047768 : 最近可能就有人會集滿12點,撐過前面幾月,或許又會 09/05 15:12
alexantiy: 隔壁桌的人竟然在討論包養... 09/05 15:12
ga047768 : 改規則也說不定! 09/05 15:12
ga047768 : 民眾檢舉也記點,這確實是很傷! 09/05 15:19
leo255112 : 記車主吧 09/05 15:33
BMW8888 : 記車主 QQ 09/05 18:42
BMW8888 : 不過有辦法記到要要去上課就直接把車賣給小施ㄅ 09/05 18:43
sowrey: 樓上是不是被包養 09/05 18:43
kawashimaai3: 6點不就要上課了 09/06 00:30
kawashimaai3: 我現在超速罰單總共五點挫勒蛋 09/06 00:31