https://edu.law.moe.gov.tw/LawContent.aspx?id=GL002216&kw= https://i.imgur.com/Sp8cfWU.png
https://reurl.cc/oRQyM5 https://i.imgur.com/bGDZmqQ.jpg
新聞寫的方式有點亂,自己做一個整理 T1雲豹 (1) P+勇士、國王 (2) 二、銷售資訊 https://i.imgur.com/Hq2iumy.png
企業經營者應於明顯處(售票處、入場處或網站)載明票券之票價、運動種類、 比賽時間、比賽地點、比賽隊伍、座次、銷售方式、預售期間、優惠方案事項。 P+ 領航猿、攻城獅、夢想家、鋼鐵人 (4) 三、比賽內容 https://i.imgur.com/aHYCiaD.png
企業經營者應確保廣告內容之真實,其對消費者所負之義務不得低於廣告之內容。企 業經營者之比賽廣告內容,於契約成立後,應確實履行。   運動賽事之各該場次可出賽運動員或出賽隊伍,於比賽前發生變動時,企業經營者 應即以適當方式通知消費者,或以明顯方式公告之。企業經營者並應說明或公告變動各該 場次可出賽運動員或出賽隊伍之理由。 企業經營者未依前項規定通知或公告者,消費者得要求退費。 T1 (5)和P+全部球隊 (5),除了P+勇士 五、退票機制 https://i.imgur.com/sqVjXWn.png https://i.imgur.com/9h7F7dw.png
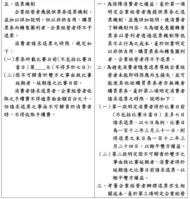
企業經營者應提供票券退票機制,並加以詳加說明。但以非供自用,購買票券而轉 售圖利者,企業經營者得不予退票。 消費者請求退票之時限,規定如下: (一)票券所載比賽日前(不包括比賽日當日)第____日(不得多於七日)。 (二)因不可歸責於雙方之事由致比賽延期者,延期後之比賽日前 。      消費者請求退票者,企業經營者收取之手續費不得逾票面金額百分之十。但請求退票 之事由不可歸責於消費者時,不得收取手續費。 P+ 領航猿、攻城獅、夢想家、鋼鐵人 (4) 六、票券毀損、滅失及遺失之入場機制 https://i.imgur.com/dm5IYaK.png
   企業經營者應提供消費者票券毀損、滅失及遺失時之入場機制並加以詳加說明。    就下列票券,企業經營者不得拒絕消費者入場: (一)記名式:持有身分證明及購買證明者。 (二)劃位式無記名:持有購買證明且無其他票券持有人入場者。 P+ 領航猿、攻城獅、夢想家、鋼鐵人 (3) 七、入場規範https://i.imgur.com/zhbIOxi.png https://i.imgur.com/3mtF6VX.png
   企業經營者得於維護運動賽事品質、出賽運動員及其他觀賞者權益之必要範圍內, 訂立入場規範並於明顯處(售票處、入場處或網站)公告之。      企業經營者銷售各場次票券之數量,不得超出該比賽場所得容留之觀眾席數或各級 主管機關所定人數。但該比賽場所得容留之觀眾席數與各級主管機關所定人數不同時, 以各級主管機關所定人數為準。 P+ 領航猿、攻城獅 (2) 八、保險 https://i.imgur.com/GNWy0FS.png
   企業經營者應投保公共意外責任保險,並應載明保險公司名稱、給付項目及保險金額 ;其保險給付項目及最低保險金額如下: (一)每一個人身體傷亡:新臺幣三百萬元。 (二)每一事故身體傷亡:新臺幣一千五百萬元。 (三)每一事故財物損失:新臺幣二百萬元。 (四)保險期間總保險金額:新臺幣三千四百萬元。 P+ 領航猿、攻城獅、夢想家、鋼鐵人 (3) 九、消費爭議處理 https://i.imgur.com/2S7wc4d.png
  企業經營者應於明顯處(售票處、入場處或網站)載明消費爭議處理機制、程序及 相關聯絡資訊。 貳、不得記載事項 (沒有違規,我就不截圖了) 備註 統計下來,每一支球隊稽查8項 T1: 5*8=40項,P+: 6*8=48項 T1違規有6項,P+則高達24項 T1總違規%: 6/40=15%P+總違規%: 24/48=50% T1單支球隊(雲豹)最高違規%: 2/8=25% P+單支球隊(領航猿)最高違規%: 6/8=75% -- ※ 發信站: 批踢踢實業坊(ptt-web.org.tw), 來自: 118.160.53.170 (臺灣) ※ 文章網址: https://ptt-web.org.tw/basketballTW/M.1714628782.A.C5C
omracnata : 整理推 05/02 13:47
weitai1993 : 不合格次級聯盟 05/02 13:48
access4096 : 推原po整理 05/02 13:48
outsi : 這也要贏,給不給活路?各種霸榜 05/02 13:48
LMGlikeshit : P真的贏麻了 05/02 13:50
Chiason: 阿姨!我不想努力了(求包養) 05/02 13:50
jumilin927 : 猿75%!看來該解散的又多一隊 05/02 13:50
joejoe14758 : PLG行銷好頂... 上週bro0 這週消保處違規... 05/02 13:52
lb01833364 : 領航猿真的可以解散了 根本沒有職業素養 05/02 13:52
omracnata : 猿真的誇張 還以為老球隊很穩定 05/02 13:52
weitai1993 : 一週一負面 穩定發揮 05/02 13:53
Markell: 有沒有富二代要包養 05/02 13:53
reason825 : 保險應該不便宜,不過偷省這筆錢真的投機過頭了 05/02 13:53
WenJzz : P每次都贏... 05/02 13:55
canno128 : 保險這麼基本肯定要的啊 咦...? 05/02 13:57
reason825 : 李董,球隊保險沒到位耶,你可是籃協最後燈塔了這 05/02 13:58
reason825 : 樣搞行嗎? 05/02 13:58
fuoya: 身邊有朋友被包養 05/02 13:58
koromo1991 : 邦邦真的很誇張 裁判邦就算了 連查核單位都邦 05/02 13:59
Notif520 : 不過上一篇新聞有寫,各球團均已依「運動賽事票券 05/02 14:00
Notif520 : 定型化契約應記載及不得記載事項」規定,改正完竣 05/02 14:00
reason825 : 目前看大企業還是比較有照規定走,棒藍雙棲的企業 05/02 14:00
Notif520 : 在案。 05/02 14:00
Apasiri: 亞洲最大包養平台上線了 05/02 14:00
reason825 : 都過關 05/02 14:00
NXT0614 : P+果然是行銷包裝聯盟 05/02 14:00
Parsons25 : 誰是台籃毒瘤啊? 05/02 14:01
bny : P又贏 05/02 14:02
festar0099 : 那兩隊保險問題的是資金不夠還是慣老闆? 05/02 14:02
litidi: 包養SD = SugarDaddy? 05/02 14:02
NXT0614 : 連這些基本的都問題一大堆 這聯盟是來搞笑的嗎 05/02 14:03
allen0981 : 還是富邦比較完整 05/02 14:04
justdaniel : 謝謝你兄弟 05/02 14:06
christic : 保險是能省多少啦…搞不好都含在票價成本內了還省 05/02 14:08
christic : 替獅迷感到不值 05/02 14:09
Merzario: 這個包養網正妹好多 是真的嗎 05/02 14:09
tnfsh01008 : 這種能抄作業的東西也能做不好 實在是... 05/02 14:09
NXT0614 : 當時一堆人罵t1殘害台籃 不知道是誰對台籃負面影響 05/02 14:11
NXT0614 : 比較大 05/02 14:11
runwyt : 都已經改正的東西了, 這麼愛推文怎麼不去推live文 05/02 14:12
wish8042 : 不管甚麼都一定要贏,而且還遙遙領先,根本不給活 05/02 14:16
Muzaffer: 真的有這麼多人在找包養 05/02 14:16
wish8042 : 路 05/02 14:16
weitai1993 : live文都比保險還積極 可憐哪 05/02 14:17
jumilin927 : 不給上車排名:鋼鐵人、攻城獅、領航猿,留校察看: 05/02 14:17
jumilin927 : 國王 05/02 14:17
reason825 : 沒抓到沒事,抓到了再改正就好一樣理直氣壯,讚 05/02 14:18
MIJice: 有人可以分析一下包養平台的差異嗎 05/02 14:18
jumilin927 : 這樣8隊剛好! 05/02 14:18
donot5566 : 那麼會推live文 想必P+全部球團都賺飽飽不會賠錢嘻 05/02 14:19
donot5566 : 嘻 05/02 14:19
dotit : 平日看P,穩定發揮 05/02 14:19
Weasley40 : P又贏 05/02 14:20
SpyTime: 那個包養網人最多XD 05/02 14:20
liutj5800 : 感謝原Po整理 05/02 14:24
sawkuanwoo : P:我全都要 05/02 14:26
ft090646 : 不意外。畢竟是外媒認定的次級聯盟 05/02 14:27
BSpringsteen: 好了啦 YT人數還不是被屌打 爭這個有用嗎XD 05/02 14:28
lhi0417 : ㄒㄧ贏了 05/02 14:29
Toth: 我妹上包養網被我發現= = 05/02 14:29
TD366955 : 猿一隻球隊數量就跟T一樣了,P又贏怎麼輸 05/02 14:30
christic : 看yt如果不進場的話就真的沒保險問題 合理 05/02 14:30
weitai1993 : 4年草創 不可質疑你的P 05/02 14:31
SshhaaoO : 邦邦先準備好了 05/02 14:33
daniel1344 : P有四隊都五點以上不合格是怎樣 05/02 14:36
Asterix: 隔壁桌的人竟然在討論包養... 05/02 14:36
abc5588646 : P每週都有事情把T壓下去 05/02 14:38
bobon0921 : P又贏了 05/02 14:38
A13589641 : P怎麼輸 05/02 14:39
JediYoda : https://i.imgur.com/FD7RqS1.jpeg 05/02 14:39
dgq75148 : 富邦會跳槽? 我是不信啦 05/02 14:40
AdamShi: 樓上是不是被包養 05/02 14:40
JediYoda : 我也不信啦 群組隨便喊隨便看 05/02 14:41
Notif520 : 富邦跳槽我是不信啦 05/02 14:44
ice2433 : 看背景就知頂x群,會去截那種圖比較好笑 05/02 14:49
JediYoda : 真的是頂X欸我還不知道 您真了解 截圖某P群傳的cc 05/02 14:52
Jimstronger : 富邦跟bro群好得不得了 雖然我也期待富邦開第一炮 05/02 14:53
lezabo: 樓下被包養 05/02 14:53
Jimstronger : 但應該不太可能 05/02 14:53
ice2433 : 我兩年前就加過了,加沒多久就退了啊,一堆搞笑的, 05/02 14:54
ice2433 : 背景圖都沒改喔 05/02 14:54
access4096 : 頂五先持保留態度 05/02 14:55
JediYoda : 看看笑笑就好 ccc 05/02 14:55
silberger: 現包養都上檯面了嗎 05/02 14:55
aultra : 推整理 05/02 14:56
littlea : p迷勿再嘲笑別隊 05/02 14:57
nash100 : 各社群都馬有一些亂造謠乳摸 貼那種社群不知在想啥 05/02 14:57
assbean : 各群組都同一張圖傳來傳去的 05/02 14:59
kbten : 推整理 05/02 15:00
xayile: 在包養網遇到朋友= = 05/02 15:00
TAWCN : 富邦也是bro怎麼會跳啦 05/02 15:05
TAWCN : 以前p寶不是很愛貼這種圖嗎? 05/02 15:05
booker56 : 竟然有人還在頂五群 堪憂 05/02 15:07
kbten : 我們只看yt衝線上人數,進場不重要 05/02 15:09
weitai1993 : 究竟是頂五群比較堪憂 還是不合格次級聯盟比較堪憂 05/02 15:11
cazo: 問卦:有包養SD的卦嗎 05/02 15:11
weitai1993 : 看起來兩個差不多堪憂啦呵呵 05/02 15:11
christic : 省保險費的比較堪憂.. 05/02 15:12
kbten : 只看yt就不需要保險了 05/02 15:14
BSpringsteen: P寶群 刷一排挺黑哥 最經典哈哈哈 05/02 15:15
booker56 : 看來是猜到某人在裡面xddd 馬上急 05/02 15:17
izilo: 隔壁桌好像是包養SD在見面XD 05/02 15:17
christic : 不急不急 保險保足比較急! 05/02 15:18
christic : 場均5000+耶 05/02 15:18
christic : 保險要足啊! 05/02 15:18
booker56 : 對 樓上最不急 畢竟.... 05/02 15:19
weitai1993 : 原來看yt還需要保險 真是危險 05/02 15:19
SEDAP: aSugarDating = 包養SD? 05/02 15:19
booker56 : 嗯 沒錯 保險要先做好,無法反駁,畢竟我也嘴過籃 05/02 15:22
booker56 : 協過 05/02 15:22
Hastings : 最頂的 讚 05/02 15:25
christic : 真的 難得有共識XDD 05/02 15:26
booker56 : 但講個頂五群怎那麼激動xddd 05/02 15:29
TUZom: 未看先猜這包養網 05/02 15:29
simon80247 : P又贏 05/02 15:37
moriyaorange: 璞園連給球迷最基本的保障都沒有,真的扯 05/02 15:41
jimmy199483 : 璞園太讓人失望了吧 05/02 15:47
kbten : 在581年代也是這樣嗎? 05/02 15:48
billabcddog : 沒有SBL跟WSBL? 05/02 15:48
Jiulon: 有人知道包養SD是什麼嗎 05/02 15:48
assbean : 滿意外猿是最多的項的 05/02 15:49
lb01833364 : P只有國王 富邦勉強有一點職業素養 其他隊伍可以解 05/02 15:50
lb01833364 : 散了 05/02 15:50
wish8042 : 進場看球連該有的保障都沒有,被當盤子已經很可憐了 05/02 15:53
wish8042 : ,現在是根本被看沒有 05/02 15:53
laetuon: 一定又是這包養網 05/02 15:53
jimmy199483 : 如果都改進了就還好 幸好有稽查單位 05/02 15:58
omracnata : 這麼一說 有人講話風格跟頂X滿像的 05/02 16:00
Parsons25 : 猿獅夢鋼玩不起就別完,別拖累王邦啊 05/02 16:04
turkiali01 : P真的把T壓在地上打 斷氣了還不放過的那種 05/02 16:07
weitai1993 : 開始要貼頂五的標籤了嗎XDDD 05/02 16:10
slot365: 包養平台不意外 05/02 16:10
star60281 : 猿獅太扯 如果沒稽查是打算每場都讓買票觀眾在保險 05/02 16:14
star60281 : 不足情況下進場看球嗎 05/02 16:14
qqqaa : 富邦來 T 吧~ 05/02 16:15
dusted : 沒保險也太毒瘤了吧,難怪猿迷不敢進場啊 05/02 16:17
a1684114 : P+贏麻了 05/02 16:21
colortea: 覺得包養網EY嗎 05/02 16:21
reason825 : 應該也不是誇張到沒保險,推測是保不足貪小便宜沒 05/02 16:22
reason825 : 抓到沒事的心態 05/02 16:22
shifa : 保險很重要 難保不會遇到地震或其他會產生人群瞬間 05/02 16:28
shifa : 往出口推擠踩踏之類的因子 球場這狀況最危險 05/02 16:28
globalspirit: 又把T的季後賽熱度帶走了,童磨哭了 05/02 16:31
glenber: 包養網站葉配啦 05/02 16:31
bc005228 : 推整理 05/02 16:36
christic : 尤其是獅 畢竟進場人數這麼多 不知道到底在想啥 05/02 16:38
kane7410 : T又輸 只有次級聯盟才每星期發傷兵名單 05/02 16:39
christic : 有錢在那邊告雙約沒錢保足險是在… 05/02 16:40
starchiang : P又贏了 05/02 16:44
Kimbel: 記者收了包養網多少啦 05/02 16:44
star60281 : 獅隊下次和球迷要贊助時記得把保險費列入 球迷自己 05/02 16:45
star60281 : 的安全記得自己保足額 05/02 16:45
tsuki0826 : 認真覺得保險最扯 根本不把球迷當回事 05/02 17:34
ooxxman : 保險不足就是省錢啊,先見識到兩隻小氣職業球團噁噁 05/02 17:38
lilCbum : 次級聯賽進場比較沒保障 05/02 17:43
tale1890: 包養真亂 05/02 17:43
lilCbum : 待在線上不進場就沒事了xD 05/02 17:45
curly7 : P寶:有沒有保險又不影響我看YT 05/02 17:45
turkiali01 : 的確要保險 不然一堆大砲哥進場可能會有官司問題 05/02 17:46
ILLwill : P除了行銷,其他都不合格 05/02 17:58
DFTT : 要保險有行銷 要內容有行銷 05/02 18:08
waterway: 演藝圈一堆包養好嗎 05/02 18:08
liweihau : p又贏了XD 05/02 18:11
mmmm963 : P+又有新的行銷手法了 05/02 18:12
kbten : 說真的,連這種錢都要省,跟我說是職業聯盟? 05/02 18:23
tsuki0826 : 人家球迷多 保險啥的不重要啦 05/02 18:25
a123544714 : P又贏了 笑死 05/02 19:02
mark1888: 政治圈一堆包養好嗎 05/02 19:02
silentknight: P+遙遙領先 05/02 19:04
liaoeddie : 就是沒保險迷迷才不進場守在YT前啊,畢竟沒保障嘛呵 05/02 19:08
liaoeddie : 呵 05/02 19:08
outsi : 樓上神解,這就是線上觀眾數不能轉換進場人數的原 05/02 19:16
outsi : 因嗎? 05/02 19:16
Quaranta: 有錢人一堆包養好嗎 05/02 19:16
jason60528 : 又想抹黑我們P 05/02 19:35
cobras638 : 推整理 05/02 20:24
beautydots : 連公共意外責任險都能不足,售票所得都去哪裡了 05/02 22:05
yukina : P又贏 行銷之鬼 05/02 23:44
pounil : P又贏 05/03 09:31
schlemm: 學生妹被包養多嗎 05/03 09:31
seemoon2000 : P真的各種稱霸新聞版面 05/03 09:47
ShadowSpirit: P什麼都贏 人數好幾萬 穩 05/03 18:58