https://reurl.cc/mM9zMM https://i.imgur.com/leApzQs.png
用chatgpt4簡化+分析 犯罪事實–Q是甲,前妻是乙,案發時間5/12(五)19:17 https://i.imgur.com/b5VbIcT.png
證據能力–Q的律師和檢方都對證據能力沒有異議– https://i.imgur.com/v9PCGvk.png
實體部分–一、認定犯罪事實所憑之證據及理由–https://i.imgur.com/NEKklnL.png
Q承認有衝突,但否認傷害 ㈠ Q希望球賽後再歸還小孩,乙不同意,Q稱只是因一時的疏忽,並無傷害犯意。辯護人 則認為乙的傷可能由於抱孩子時的不小心接觸造成,監視器資料顯示Q無意圖傷害 ㈡ 可先行認定之事實–https://i.imgur.com/hXrU1R6.png
Q和乙曾為夫妻,有共同的子女A童;雙方在新北地方法院達成離婚和探親協議。 一次探親交接時,兩人發生了肢體沖突,導致告訴人手部受傷,有多份證據支持這一事實 (A童探親協議–每週一至週五16:30-19:00,每月第二個、地四個週六10–19:00) ㈢Q與乙客觀上肢體接觸之狀況為雙方發生拉扯,且該拉扯行為與告訴人本案所受 傷勢間具有相當因果關係–https://i.imgur.com/ha5DxCn.png
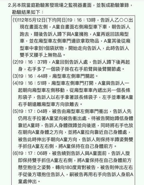
我牽著女兒的手往我車子方向走,走沒幾步就聽到被告用英文罵我,然後他衝過來,我 馬上把女兒抱起來,被告抓著我雙手,是抓我雙手的右前臂,左手也有。被告從背後繞到 我正面,然後再抓住我手。被告抓我右手的前端,之後就開始拉扯我的手。被告在拉走小 孩前,我是左手托著小孩屁股,右手抱著小孩,被告拉我右手就把我左手上的小孩搶走, 此時我記得被告有碰觸到我的左手,我右前臂的傷痕是被告用指尖抓的、左手臂食指上半 部的紅腫區也是當天拉扯造成的。我抱著小孩時抱蠻緊的,因為小孩有點重量,我的身體 也有一個轉動的動作,所以我抱蠻緊的,當被告拉扯我的手的時候,我很擔心小孩會受傷 2. 監視器畫面勘驗結果–https://i.imgur.com/BDQ5SgR.png
https://i.imgur.com/MzZG1jN.png
1. 乙於19:16:13出現,A童從廂型車下來並向乙跑去,短暫擁抱後返回車邊拿取物品。 2. A童帶著一個袋子回到乙身邊,乙站起來時手上多了一個袋子。 3. 乙與A童移向廂型車,從車內接過另一個長條形袋子,隨後準備離開。 4. Q突然從車內衝出,乙試圖保護A童,並退後以防Q接近。 5. Q迅速靠近,乙則把A童抱起,背對Q,Q則試圖從後方抱住乙和A童。 6. Q與乙發生激烈的拉扯,乙試圖保持抱住A童,但Q也試圖拉走A童。 7. 在拉扯過程中,乙因Q的用力向上拉扯而雙腳懸空,顯示兩人爭奪A童的情形非常激烈。 8. Q最終將A童從乙手中拉開,並有與乙明顯的肢體接觸,員警此時介入。 9. 最終,員警到場控制情況,Q帶著A童進入派出所,乙在警方維護下也進入派出所。 ⒊綜合上開勘驗筆錄內容佐以證人即告訴人證述之案發情節 https://i.imgur.com/8NxTh71.png
從勘驗筆錄和證人證詞來看,乙在發現Q從車裡衝出並向A童接近時,立即做出反應保護A 童,抱起並背對Q。Q試圖從後方接觸乙並搶走A童。過程中,乙因緊抱A童而被Q的拉扯力 道抬離地面,顯示Q的行為強度大。 https://i.imgur.com/fKVO8s9.png
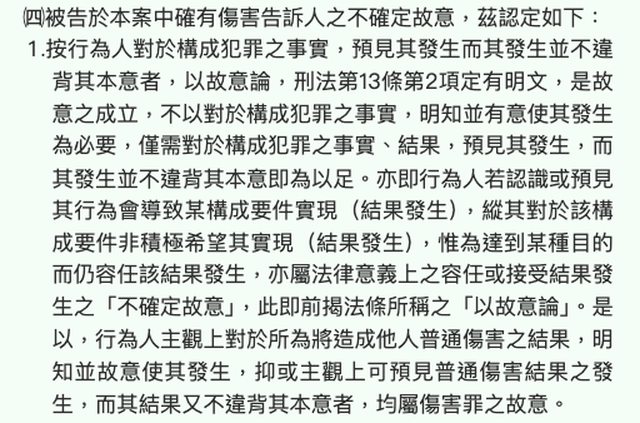
乙為了保護A童,與Q發生了直接的肢體接觸。Q在試圖奪走A童時,不可避免地拉扯到乙的 手臂,導致乙手臂受傷。乙事後的就醫行為也證明了她的傷勢與Q的行為有直接關聯 ㈣被告於本案中確有傷害告訴人之不確定故意,茲認定如下 https://i.imgur.com/xwy4PAs.png
按照法律,如果行為人可以預見到其行為可能導致某個犯罪結果,且這個結果的發生不違 背他的本意,則此行為可被視為有意的即使行為人沒有積極希望犯罪結果發生,但他為 了某種目的而容忍這個結果發生,這就構成了「不確定故意」。 https://i.imgur.com/jj8GQmg.png https://i.imgur.com/H2uPaKU.png
在孩子交接的前一天,Q希望能在看完比賽後再將A童交給乙,但乙堅持按照先前的協議 (按照協議 Q可在10am-7pm照顧A童,Q說我8:30pm之後才可以將A童送回) Q感到沮喪,並在情緒激動下與乙發生了衝突。Q在試圖帶走A童時,預見到可能會在拉扯中 不小心傷害乙,但他出於帶孩子看比賽的目的,忽視了這種可能性,因此具有不確定故意 ㈤辯護人辯護意旨不予採信之理由 1. https://i.imgur.com/qg6XDnW.png
辯護人提出,A童在衝突中可能因驚恐掙扎而不小心抓傷了乙或是衣物摩擦導致傷害。然 而,根據證人證詞和勘驗記錄,A童被乙從後方抱起,手臂自然下垂或被抓住,不可能反 向抓到乙。此外,衣物摩擦也不太可能造成乙的傷害,因此辯護人的主張不被採信。 2. https://i.imgur.com/NsXRlJ2.png
辯護人聲稱乙可能因對被告提起違反保護令的訴訟和報告A童失蹤而對被告有偏見。但乙提 起訴訟是在合法行使她的權利,且根據法院先前發布的保護令和證人證詞,乙的行為是為 了保護自己和A童。因此,這些行為與乙是否對被告有偏見無關,辯護人的主張無法成立。 3. https://i.imgur.com/Y9LdYSh.png https://i.imgur.com/ACbDyaz.png
辯護人認為被告在未意圖傷害乙的情況下,不可能同時傷害乙而僅構成過失傷害。然而, 根據法律,即使被告沒有直接意圖傷害乙,但他可以預見到拉扯可能導致的傷害,並且他 對此持漠不關心的態度。因此,這構成了不確定故意,被告的行為超出了單純的過失,涉 嫌故意傷害 ㈥ 綜合所有證據,被告的犯行可以被確定,其辯護無法成立,應依法進行判罰。 二、論罪科刑:https://i.imgur.com/Hq8RGd4.png https://i.imgur.com/aiFFDlZ.png
Q和乙以前是夫妻,屬於家庭暴力防治法中定義的家庭成員。 Q的行為構成刑法中的傷害 罪,並被認定為家庭暴力罪。 由於家庭暴力防治法未特別規定家庭暴力罪的刑罰,故此 案應依刑法關於傷害罪的規定來判處。 考慮到Q是知名的籃球運動員且已成為我國公民,他的行為受到社會廣泛關注。 儘管與乙 已離婚,但Q在處理與前妻及子女的關係時應保持尊重和理性。 此事件中,Q因不滿與乙 的爭議,未能控制情緒,在警局前與乙發生肢體衝突,並導致乙受傷。 考慮到Q在審理中 未承認犯行且未顯示出反省,以及他的動機、手段、教育背景和職業等因素,法院依法判 處相應的刑罰。 備註 https://i.imgur.com/uPRENsC.png
https://i.imgur.com/KpGeAPo.png
https://i.imgur.com/sW87Kuq.png
「我對於當天的事感到遺憾,可是遺憾的不是告訴人受傷,而是當天的情況可能導致我女 兒受傷」 林力仁的thread https://i.imgur.com/2b4QSGQ.png
「但我透過任何關係得知他沒有動手!」 5/12 國王的回覆–https://reurl.cc/va1X8k https://i.imgur.com/tkwFugv.png
「3. 本次事件後,雙方及家人皆平安。戴維斯先生雖未有任何暴力行為」 新北國王不是最重視家庭的嗎?判決書都寫得那麼詳細竟然還不開除... -- ※ 發信站: 批踢踢實業坊(ptt-web.org.tw), 來自: 111.248.217.218 (臺灣) ※ 文章網址: https://ptt-web.org.tw/basketballTW/M.1713421632.A.5E1
weitai1993 : 推 04/18 14:28
WeMo : 這是GPT統整的嗎 04/18 14:29
dgq75148 : 法律真的不是普通人能念的 有夠長 04/18 14:29
WeMo : 看到ㄌY 04/18 14:29
lawenwen : 幹嘛開除,球迷最愛這種球員 04/18 14:31
riokio: 阿姨!我不想努力了(求包養) 04/18 14:31
bingripplw : 法律可以唸 有個買iPhone被詐騙不會還腳踏車考不上 04/18 14:31
bingripplw : 律師照樣當議員kol 04/18 14:31
stone801118 : Q的拉手 也是肌肉記憶吧 04/18 14:31
allen0981 : 下意識拉手夾手 職業病太可怕 04/18 14:32
tsuki0826 : 球迷就是喜歡這種的啊 04/18 14:32
wiimas: 有沒有富二代要包養 04/18 14:32
johnbill : 衣服摩擦XDDD 04/18 14:32
access4096 : 推 看看戴維斯和國王怎麼硬拗 04/18 14:33
johnbill : 國王:已經處分了 不予回應 04/18 14:34
Parsons25 : 都禁到球季結束,還在追,是多恨國王啊? 04/18 14:35
joejoe14758 : 噁心的家暴仔 04/18 14:36
Branlli: 身邊有朋友被包養 04/18 14:36
joejoe14758 : 還好這季不用再看到他了 04/18 14:36
NanashiMumei: 好長== 等懶人包 04/18 14:37
pounil : 三秒外遇男都還在了 家庭 XDDDD 04/18 14:37
ROCArmy623 : 就是家暴 04/18 14:37
access4096 : 懷疑前陣子Q經紀公司公布的監視錄像有刻意剪輯 04/18 14:38
Cinedt: 亞洲最大包養平台上線了 04/18 14:38
access4096 : 看判決書比較完整 04/18 14:38
VIC0418 : 國王就只相信Q啊,相信兄弟說法而已,小力自己驗證 04/18 14:39
VIC0418 : 了 04/18 14:39
beautydots : 相較於工作,我比較在意Q是不是不清楚善意父母原則 04/18 14:39
beautydots : 還有會面交往協議的重量,有沒有想過緩和的處理, 04/18 14:39
Drither: 包養SD = SugarDaddy? 04/18 14:39
beautydots : 父母對立激烈對孩子也會是傷害啊… 04/18 14:39
kaybear3001 : 您知道的跟我們力王轉述的不一樣欸 您是籃球員嗎 04/18 14:39
VIC0418 : 然後小力講那些 我覺得除了Q跟他前妻要跟誰確認啦, 04/18 14:40
VIC0418 : 明顯幹話 04/18 14:40
weitai1993 : 霸王條款減少禁賽也能捧喔 哈哈哈哈 04/18 14:41
Notker: 這個包養網正妹好多 是真的嗎 04/18 14:41
xvited945 : 判決書就是這樣,落落長 04/18 14:41
ruka660101 : 國王重視家庭(X)重視家暴Q(O) 04/18 14:41
gigiabc : 厲害了 還說前妻受傷可能是被小孩抓的 04/18 14:42
gigiabc : 了不起 負責! 04/18 14:42
VIC0418 : 而且我覺得Q的律師是教他裝傻到底是不是 04/18 14:44
Peycere: 真的有這麼多人在找包養 04/18 14:44
joejoe14758 : https://i.imgur.com/LDEEgsq.png 04/18 14:44
joejoe14758 : 欸欸這段很精彩耶 應該也要節錄的 04/18 14:44
harddaynight: 叫什麼叫啊 都重判禁賽0.3季了 04/18 14:45
gigiabc : 前妻有遵照探視協議 是Q想延長時間 04/18 14:46
xvited945 : 罵髒話還好吧,判決書多看,一堆髒話滿天飛的 04/18 14:46
vd422: 有人可以分析一下包養平台的差異嗎 04/18 14:46
andyk27 : 還真沒想過gpt會用在這個地方 04/18 14:46
xvited945 : 精彩的一定是肢體衝突的部分啦 04/18 14:46
Notif520 : 馬後炮來說還好我猿沒有留Q 不然什麼時候會爆都不 04/18 14:46
Notif520 : 知道 04/18 14:46
VIC0418 : Q什麼時候要傳小力做證啦 04/18 14:47
lutano: 那個包養網人最多XD 04/18 14:47
joejoe14758 : 談判未果罵完髒話就開始搶小孩 04/18 14:47
star60281 : 是沒有留還是沒錢留 Q撇除人品 他的戰力最好猿會不 04/18 14:48
joejoe14758 : 想必小力一定有關鍵證據 建議Q再上訴 04/18 14:48
omracnata : 所以Q並沒有什麼違反保護令罪吧? 04/18 14:48
star60281 : 想留 就錢比國王少被搶走而已 04/18 14:48
muiwo: 我妹上包養網被我發現= = 04/18 14:48
alan0611 : 他媽打那麼多誰看得完 04/18 14:48
rondoya : threads上嘴硬真的很好笑 04/18 14:49
VIC0418 : 小力還說Q要保護家人xD 04/18 14:49
weitai1993 : 風水獅家演完換演分手擂台 plg娛樂性真高 04/18 14:49
joejoe14758 : https://i.imgur.com/hSEPtsY.png 04/18 14:49
sunuzo: 隔壁桌的人竟然在討論包養... 04/18 14:49
joejoe14758 : 違反了"家庭暴力罪" 04/18 14:50
Notif520 : 李董很講究人品這些的 如果有收到風聲 沒留也不意 04/18 14:51
Notif520 : 外 04/18 14:51
JKjohnwick : 外國人真浪漫 04/18 14:51
weitai1993 : 就結果來說猿躲到炸彈了 不然現在就是鋼王猿獅4顆 04/18 14:52
UNIQC: 樓上是不是被包養 04/18 14:52
weitai1993 : 炸彈了呢 嘻嘻 04/18 14:52
VIC0418 : 猿沒留避免要處理這些事情馬後砲來說沒錯啊,不過 04/18 14:52
VIC0418 : 猿會處理成國王這樣嗎? 04/18 14:52
KobeIchiro : 小力在球場第一排還扯到我們與惡的距離… 04/18 14:56
allen0981 : 人家情歌王子 04/18 15:02
dewaro: 樓下被包養 04/18 15:02
allen0981 : 力王是情勒王子 04/18 15:02
sleepallway : 雙標bro意外嗎 04/18 15:04
gtgra053789 : 國王法務力仁哥呢 04/18 15:07
veter : 力仁哥咧 04/18 15:11
BigHurt : 衣服摩擦也太瞎 04/18 15:11
Elfego: 現包養都上檯面了嗎 04/18 15:11
zxcfan : 職業病 04/18 15:13
ZIDENS : 我覺得看這個比看喵喵那個還簡單欸 04/18 15:13
ZIDENS : 喵喵掏空案我到現在還沒看懂 04/18 15:13
LMGlikeshit : 所以根本是家暴仔想違反探親協議 女方有權不要啊 04/18 15:15
LMGlikeshit : 前面家暴仔聲明還說探視被刁難才一時情急 04/18 15:15
Nicodim: 在包養網遇到朋友= = 04/18 15:15
LMGlikeshit : 真的瘋狂往女方帶風向 有夠噁心 04/18 15:15
bobosansan : 林力仁咧 04/18 15:15
littlea : 推文會出現p贏 國王處理的好快 讚 你看看沒人理t 04/18 15:17
Alun021 : 你是律師嗎?你懂司法圈嗎? 04/18 15:20
pounil : 力人哥可以請證人作證嗎 誰道德挺家暴仔? 04/18 15:23
Foning: 問卦:有包養SD的卦嗎 04/18 15:23
gigiabc : 協議就是隔週六10時-19時 04/18 15:23
gigiabc : Q不能準時 又嫌上法院太久 不尋正當管道 04/18 15:23
gigiabc : 說要抱小孩找警察 那又有什麼用? 04/18 15:23
gigiabc : 而且那是事後說法 04/18 15:23
gigiabc : 誰知道暴衝仔是不是小孩抱了就走啊? 04/18 15:23
AKNY: 隔壁桌好像是包養SD在見面XD 04/18 15:23
pounil : 那時候經紀公司聲明真噁心 避重就輕帶風向 04/18 15:27
bobon0921 : 協尋籃球人aka你們懂什麼aka這才是義氣的力王 04/18 15:27
pounil : 違反協議沒提 罪罰不弄清 04/18 15:27
Ryan1994 : 還想帶風向阿 戴維斯律師 04/18 15:40
denny10097 : 家庭的糾紛 硬要牽扯一堆有的沒的 04/18 15:45
mysister: aSugarDating = 包養SD? 04/18 15:45
Johseagull : 謝謝 看台籃板學法律 又到了一個新的高度 04/18 15:49
a30019123 : 可能力仁哥有證據 只是他不做證 04/18 15:57
belili : QQQ 04/18 15:59
supahotfire : 黑人罪犯,有夠噁心。在小孩面前傷害母親 04/18 16:07
lhi0417 : 籃球版也可以汲取法律知識,這種比較跟傳統定義的 04/18 16:08
cir72: 未看先猜這包養網 04/18 16:08
lhi0417 : 傷害不同,但是大概率也是會被判刑吧 04/18 16:08
s66449 : 一個家暴、一個外遇跟球迷打炮~國王隊真精彩 04/18 16:09
supahotfire : 在小孩面前傷害母親還用髒話辱罵。林力仁:他在保 04/18 16:11
supahotfire : 護家人 笑死啊你的可靠消息餒?戴化妝說給你聽喔? 04/18 16:11
c74319 : 想問問大家如果大家是Q遇到這個狀況要怎麼辦?1.跟 04/18 16:24
ATrain: 有人知道包養SD是什麼嗎 04/18 16:24
c74319 : 球隊請假,陪小孩出遊、2.跟球隊請假,跟小孩一樣 04/18 16:24
c74319 : 當觀眾、3.分享一下各位看法。總而言之協議事項就 04/18 16:24
c74319 : 是要想盡辦法遵守 04/18 16:24
a53189360 : 有夠噁 還帶一堆風向 04/18 16:25
squalljack : 在籃球員眼中,沒有犯規,不是激烈拉扯,非籃球員 04/18 16:25
grado0802: 一定又是這包養網 04/18 16:25
squalljack : 閉嘴,請勿破壞球隊的形象 04/18 16:25
ooxxman : 國王就Bro隊,照顧兄弟為先,主打家庭親子卻各種事 04/18 16:26
e7555 : 上面有一個說黑人罪犯有夠噁心的 會不會太誇張 04/18 16:26
TAWCN : P寶真的很愛家暴欸 04/18 16:28
supahotfire : @e7555 所以他不是罪犯還是他不是黑人? 04/18 16:31
smilejin: 包養平台不意外 04/18 16:31
omracnata : 扯膚色還有說球迷愛的真無聊 04/18 16:31
shifa : 對喔 裁判沒吹就是好球 說Q違規的要不要去看裁判報 04/18 16:32
shifa : 告有沒有寫啊 04/18 16:32
supahotfire : 這麼嚴格喔,連他是黑人都不能說 04/18 16:32
supahotfire : 按照國王隊的方式,法官會打給Q道歉說他判錯了嗎? 04/18 16:34
qusekii: 覺得包養網EY嗎 04/18 16:34
omracnata : 這件事跟他是不是黑人沒關係 04/18 16:35
dgq75148 : 的確 跟他是不是黑人沒啥關係 就是家暴案件而已 04/18 16:36
supahotfire : 當然沒關係啊,我又沒說他是黑人所以犯罪,或是他 04/18 16:36
supahotfire : 犯罪所以他是黑人。你不要模糊焦點好嗎 04/18 16:36
applebob : 判決寫的很仔細欸 04/18 16:37
Y949731: 包養網站葉配啦 04/18 16:37
gigiabc : 戴維斯與前妻陳女士(以下簡稱陳女)於 111 年 7 月 04/18 16:38
gigiabc : 於法院調解離婚,雖對於孩子的探視方案有著明確約定 04/18 16:38
gigiabc : ,但陳女日後卻經常以各種原因拒絕戴維斯探視孩子。 04/18 16:38
omracnata : 這樣變我模糊焦點喔 好吧 04/18 16:39
gigiabc : 原因就是Q打比賽會超過約定時間 04/18 16:39
T730733: 記者收了包養網多少啦 04/18 16:39
gigiabc : 看了一下 四月也是在比賽 帶這種風向有夠噁 04/18 16:39
VIC0418 : 有約定時間不能去看是Q自己的問題吧,結果變成怪前 04/18 16:46
VIC0418 : 妻真的莫名其妙的帶這種風向 04/18 16:46
a53189360 : 沒記錯那時還有人在酸台女 ...超噁 04/18 16:52
assbean : 這篇資訊量超龐大 04/18 16:55
FireStation: 包養真亂 04/18 16:55
aultra : 現在再看經紀公司的聲明 有夠諷刺 04/18 16:56
huangkua : 整理的很好~推 04/18 16:58
powderzhon : 推 04/18 17:01
bagaroach : 看了判決書,其實就是文字認知不同,一般人認知的 04/18 17:03
bagaroach : 暴力就是揮拳毆打之類的,法條的傷害是不管什麼原因 04/18 17:03
Thobel: 演藝圈一堆包養好嗎 04/18 17:03
bagaroach : ,造成受傷就是傷害,經紀公司算沒說錯,只是玩文字 04/18 17:03
bagaroach : 遊戲而已… 04/18 17:03
bobon0921 : 對欸 經紀公司那篇聲明真的是爛 04/18 17:18
satousei : Q為中華隊立過大功,輕一點合理 04/18 17:21
neverli : 「聽到被告說stupid bitch」 04/18 17:21
Reji: 政治圈一堆包養好嗎 04/18 17:21
delhuang : 力王不是透過很多人了解真相 嘻 04/18 17:48
b0850 : 分明就家暴 之前聲明稿真噁心 04/18 18:01
LEBR0NJAMES6: 李董沒留家暴仔真的是先知 04/18 18:09
tsuki0826 : 那時候還一堆P寶力挺 04/18 18:12
ma19987 : Q學到了吧 下一任不要找台__ 04/18 18:23
Hathael: 有錢人一堆包養好嗎 04/18 18:23
adu1006 : 國王:我們重視的是國王這個大家庭 沒有人可以破壞 04/18 18:49
adu1006 : 我們 04/18 18:49
fday : p又贏 04/18 19:29
NiaosongLBJ : 笨表子 太狠了新台灣人 04/18 19:30
supahotfire : 如果戴維斯有心融入台灣,他會說:蕭查某! 04/18 20:01
yovroc: 學生妹被包養多嗎 04/18 20:01
linyyggtt : 樓上害我笑出來XD 04/18 20:04
harryguitar : 笑死人,有造成物理傷害就是暴力好不好,什麼跟大 04/18 21:02
harryguitar : 眾認知不同,自己沒知識還要幫洗喔 04/18 21:02
harryguitar : Q沒知識又控制不住情緒自己好好反省吧,整體看下來 04/18 21:03
harryguitar : 都是理虧還想靠網路洗白 04/18 21:03
helgalie: 有錢人為啥都想包養 04/18 21:03
harryguitar : 做錯事認錯很難,台灣人又不是不會原諒,硬凹風氣 04/18 21:04
harryguitar : 盛行 04/18 21:04
vi6 : 不知道前面協議怎麼判的,Q可探視的時間怎麼那麼少 04/18 21:50
vi6 : 還有那個拉扯是多大力造成多大傷害怎麼沒有描述 04/18 21:51
harryguitar : 探視時間怎麼那麼少?當然是因為整體評估下來女方 04/18 22:33
OREOMZA: 有錢人為啥都想包養 04/18 22:33
harryguitar : 比較適合照顧小孩啊 04/18 22:33
orange7986 : 經紀公司還想幫洗白,真噁心 04/18 23:05
Weasley40 : 小力這樣算造謠嗎? 04/18 23:29
mailman : 小力的關鍵證據呢? 04/19 00:09
possible322 : 國王只在意成績 哪裡在意家庭 三秒 家暴 哈哈 04/19 01:37
punjab: 亞洲最大包養網上線啦 04/19 01:37
osbia9621 : 什麼叫禁賽到球季後還要鞭 這是家暴案欸 看看MLB那 04/19 02:48
osbia9621 : 位塞揚投手 04/19 02:48
ludoren : 為何點連結跟查判決書系統都找不到? 04/19 08:01
omracnata : 沒看mlb 請問那位投手怎樣?我只知道nba黃蜂球員把 04/19 09:28
omracnata : 女友打到鼻子骨折腦震盪 只禁賽30場 04/19 09:28
sashare: 我哥上包養網被我抓包.. 04/19 09:28
linyyggtt : 被大聯盟默契封殺 04/19 10:25
linyyggtt : 而且他被判無罪 04/19 10:25
usnavyseal : 案件回來了 04/19 12:33
b14011030 : Q自己無法配合當初談好的時間,要不就重新協議,要 04/19 13:27
b14011030 : 不就不要再當球員(以配合時間),結果選擇臭嘴又 04/19 13:27
sijiex: 有人包養過洋鬼子嗎 04/19 13:27
b14011030 : 動手,就是個家暴仔 04/19 13:27
b14011030 : 球團、隊友和他本人,後續的硬凹真的可悲到不行 04/19 13:29
harddaynight: 坦白講也不是什麼大事 但是漂白的手段真的很噁心 04/19 13:49
ludoren : 案件回來了! 04/19 21:05
CelestialRel: 律師到底怎麼喬的可以只判拘役30天?不是沒悔意嗎? 04/20 01:09
VLADINA: 有錢人為啥都想包養 04/20 01:09