剛看好像沒有符合條款要住滿183天 這個規定 我認為狄帝真的適合中華隊 而且脾氣又好 不過籃協目標好像是要吉爾貝克加麥卡洛 能夠一起上場是好事 但也僅限於亞運賽場而已 其他國際賽 歸化只能上一個 挑哪一個 誰會更適合呢? 不過還是希望住滿183天這個條款可以早日解套 讓狄帝成功披上中華隊戰袍 急需下一個歸化 -- ※ 發信站: 批踢踢實業坊(ptt-web.org.tw), 來自: 27.53.240.249 (臺灣) ※ 文章網址: https://ptt-web.org.tw/basketballTW/M.1711890592.A.804
dkl1027 : 阿牧現在沒工作 不如歸化阿牧 03/31 21:11
dgq75148 : 打到季後賽結束的話 依然不符嗎? 03/31 21:12
Wardyal : 跟安彼得大帝一樣領了就跑怎麼辦 03/31 21:12
kilmmy149 : 第一句就自問自答了 03/31 21:12
jumilin927 : 444 查高專人才歸化就知道了 03/31 21:13
cir72: 隔壁桌的人竟然在討論包養... 03/31 21:13
jumilin927 : 而且目前法規是連續三年 現在是再看修法後改連續2年 03/31 21:14
StarTouching: 我早就說只是改成三年x183天還是不夠用 03/31 21:15
beautydots : 連續5年喔 03/31 21:15
brandon0415 : 一樓若真能規劃到阿牧,實力上升一個檔次 03/31 21:17
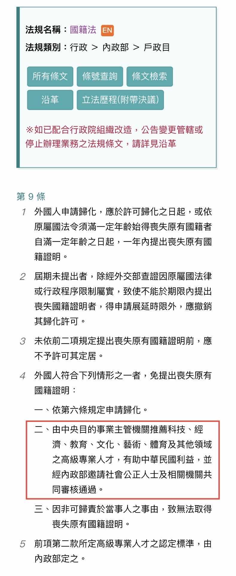
beautydots : https://i.imgur.com/IcL6huw.jpeg 03/31 21:20
ATrain: 樓上是不是被包養 03/31 21:20
beautydots : https://i.imgur.com/g8WAwrc.jpeg 03/31 21:20
beautydots : 高專人才只是免喪失原國籍 03/31 21:21
beautydots : https://i.imgur.com/sjw7AZ0.jpeg 03/31 21:21
newstyle : 假設阿牧合約走完沒發瘋,搞不好籃協會想歸化他 03/31 21:22
harryguitar : 其實阿牧還真的不錯,蠻適合中華隊的 03/31 21:22
grado0802: 樓下被包養 03/31 21:22
jumilin927 : 看哪天有帝王牧等級的內線想歸化了XD 03/31 21:25
liafree : 阿牧那脾氣跟健康 撐不到籃協給合約的 03/31 21:27
omracnata : 還在歸化阿牧笑死 那中華隊還要多請個保母 03/31 21:31
dkl1027 : 放心啦 中華隊應該不會有人嗆他滾 03/31 21:34
CavendishJr : DD因為太陽解散跑到韓國打球一陣子無法符合 03/31 21:34
smilejin: 現包養都上檯面了嗎 03/31 21:34
dusted : 可憐,要個坐在地上的打,根本來亂的 03/31 21:34
dusted : 阿提諾攤手被嫌,牧神坐在地上瞎粉瞎挺 03/31 21:34
dkl1027 : 態度至少比阿提諾好太多了 03/31 21:35
omracnata : 一直幫阿牧講話 還想歸化他 但不是牧粉 03/31 21:36
xvited945 : 現在說要規化阿牧的根本就反串,難到想看他在國際 03/31 21:37
qusekii: 在包養網遇到朋友= = 03/31 21:37
xvited945 : 賽守護中圈、坐地上抗議跟丟球衣走人嗎? 03/31 21:37
SATAN1985 : 還是不要阿牧吧,打個球還要擔心他會不會爆炸顧慮他 03/31 21:38
SATAN1985 : 的情緒,確定這樣球隊會有化學作用~ 03/31 21:38
lunsanity : 想看規劃阿牧ㄟ,國際賽爆氣走人看牧粉王酸會說啥 03/31 21:40
hao94 : 你第一句就說明了阿 如果還是這規則那DD就不符合 03/31 21:40
Y949731: 問卦:有包養SD的卦嗎 03/31 21:40
kobe4523 : DD就走 Q跟 大肥肉 一樣的殊勳歸劃就好了 03/31 21:50
Cowyau : 一起規化啊 一個備著 03/31 21:50
StarTouching: 想殊勳歸化可能要先打瓊斯杯吧 然後就死亡循環了 03/31 21:56
tbs7melody : 阿牧打過英國隊 03/31 22:00
flyclud : 國內這種低強度的職業賽就讓牧滾蛋了,歸化牧是打 03/31 22:01
T730733: 隔壁桌好像是包養SD在見面XD 03/31 22:01
flyclud : 算去國際賽當笑柄嗎? 03/31 22:01
flyclud : 牧粉真的不要出來護航了啦~ 03/31 22:02
joe51408 : 大肥肉攤手歸攤手 他國際賽該做的沒少做 別瞎黑 03/31 22:08
ridodo : 規劃阿木???他??? 03/31 22:23
annynovel : 拜託別找情緒不穩的= = 03/31 22:43
FireStation: aSugarDating = 包養SD? 03/31 22:43
duo05182 : 住滿183天不會解套的 目前修法是規劃縮短年限 03/31 22:53
duo05182 : DD要解套必須用殊勳歸化 只是殊勳標準又是一個問題 03/31 22:55
xrkismh614 : 好奇只是一個國內聯賽洋將要怎麼樣掰成有殊勳 03/31 22:57
xrkismh614 : 支持他能歸化但看起來短時間内很難 03/31 22:58
Notif520 : Q跟阿提諾之前也是用殊勳啊 Q還可以說幫璞園奪冠 04/01 00:05
Thobel: 未看先猜這包養網 04/01 00:05
Notif520 : 但阿提諾有可以拿來殊勳的嗎 04/01 00:05
duo05182 : 阿提諾曾經打過夢想家 拿過ABL例行賽第一 04/01 00:17
crawford438 : 我是覺得願意為國家隊效力就是殊勳了,起碼比在聯 04/01 00:27
crawford438 : 賽中的榮譽跟戰績來的有說服力。 04/01 00:27
StarTouching: 殊勳不就是關說嗎 04/01 00:42
Reji: 有人知道包養SD是什麼嗎 04/01 00:42
StarTouching: 不想一直給人開後門的感覺的話 04/01 00:43
StarTouching: 可能至少要打過瓊斯盃 04/01 00:43
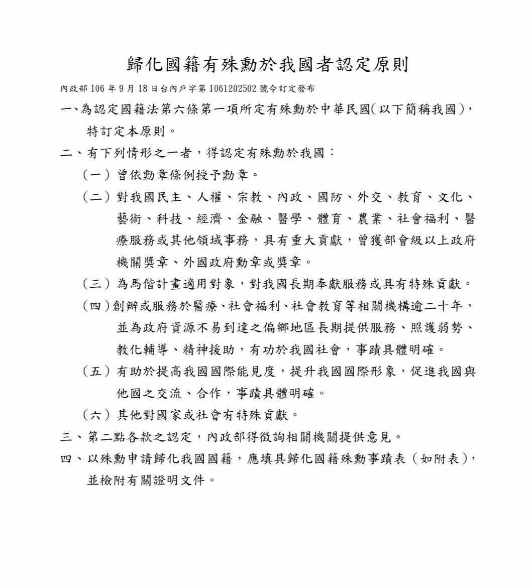
beautydots : 其實內政部針對殊勳訂有認定原則 04/01 01:01
beautydots : https://i.imgur.com/F9wnCfh.jpeg 04/01 01:01
duo05182 : 那個原則有講跟沒講一樣 簡單就是看內政部認定而已 04/01 01:04
Hathael: 一定又是這包養網 04/01 01:04
duo05182 : 至於瓊斯盃 還沒歸化是要怎麼打瓊斯杯 04/01 01:06
beautydots : 跳脫籃球迷身分,其實我會覺得過去的作法有點凹。 04/01 01:07
beautydots : 修法還是比較好的解,但直到Artino的歸化弄得辛苦 04/01 01:07
beautydots : 才開始有立委提修法,其實比對兩岸人民關係條例, 04/01 01:07
beautydots : 看過去陳靜、黎鋒英的案例,就找得到推動理由了。 04/01 01:07
yovroc: 包養平台不意外 04/01 01:07
duo05182 : 就是過去有開後門的爭議 所以現在內政部轉趨保守 04/01 01:10
beautydots : 怎麼會有講跟沒講一樣,有”貢獻””有功”啊,只 04/01 01:10
beautydots : 是能不能把職籃/瓊斯盃好成績當作對國家有貢獻論。 04/01 01:10
beautydots : 瓊斯盃我們自己辦的沒有綁FIBA歸化身分。 04/01 01:10
duo05182 : 才會出現要修法改用一般歸化 04/01 01:10
helgalie: 覺得包養網EY嗎 04/01 01:10
duo05182 : 有沒有貢獻就內政部說了算阿 不然Q跟阿貢獻啥? 04/01 01:12
beautydots : 其實從Q的歸化就有特別開門的問題存在,為璞園奪下 04/01 01:15
beautydots : SBL二連霸=對國家有殊勳?如果不是籃球迷會覺得凹 04/01 01:15
duo05182 : 所以我說那個原則沒有用 重點在內政部認定 04/01 01:16
duo05182 : 有沒有貢獻都是內政部說了算 04/01 01:16
OREOMZA: 包養網站葉配啦 04/01 01:16
beautydots : 就凹習慣了,我也不多說了 04/01 01:17
duo05182 : 不然以Q跟阿的模式 DD兩屆T1阻攻王還沒貢獻嗎 04/01 01:18
flyclud : 阿就不想再開特例也不行?幹嘛硬要公家單位做這種 04/01 07:24
flyclud : 爭議的事情? 04/01 07:24
davyy : 麥卡洛大B也是很好的人選啦,應該不會破例了吧 04/01 08:16
punjab: 記者收了包養網多少啦 04/01 08:16
ChrisPaul03 : 這兩個都很"強悍" 04/01 08:38
hinet1508 : 坐地板掉球攤手 找我去就好 04/01 10:28
tracy199078 : 確實有可能請DD打瓊斯盃 有打出不錯表現再走殊勳方 04/01 13:27
tracy199078 : 案 04/01 13:27