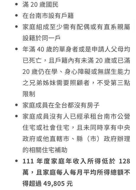
以下是查到法規內容,不知道有沒有放寬?照這個標準社會住宅是真的給弱勢家庭,對房價 影響會大嗎? https://i.imgur.com/jnfs5n7.jpg
1:年滿20歲-很正常,總不會要小孩來租 2:台南戶籍-外地來台南打工仔無法申請 3:有配偶或直系親屬同戶-欺負單身仔 4:年滿40單身或父母雙亡且有弟妹要顧不受第三點限制-這也太辛苦了吧 5:家庭成員全台沒房子-連50年祖厝都不行有 6:家庭成員沒承租且未享有補助-個人所得稅有租屋或貸款補貼不能參加 7:家庭總年所得低於128萬且除以家庭成員小於49805元-薪資中位數50多萬刷掉一半的人 ★以下為加強提醒請勿刪除★ 1.發文前請詳閱並遵守板規 2.本類別為提問專用,限台南特定相關事件資訊 認定方式:問題的內容條件 而非發文者的居住地 3.請參考 #13wWJAy2 (Tainan) [公告] 關於問問題與回答問題 a.是否先做過功課?(爬文+精華區+孤狗) b.把參考的資料貼出來,提出不懂的地方 4.若文章內容條件與台南無相關將不通知直接刪文,註明區域也方便板友提供資訊 (哪裡&PO在台南板≠台南點) ---- Sent from BePTT on my iPhone 12 -- ※ 發信站: 批踢踢實業坊(ptt-web.org.tw), 來自: 1.172.115.222 (臺灣) ※ 文章網址: https://ptt-web.org.tw/Tainan/M.1713358058.A.99F
Eide: https://i.imgur.com/u3sri5E.jpg04/17 21:34
w2776803: 外縣市的才是租屋大宗吧結果不能租04/17 21:43
w2776803: 單身還要滿4004/17 21:44
w2776803: 只有年所得符合資格ww04/17 21:45
ffaatt: 這些條件會刷掉絕大有需求的人04/17 21:57
lezabo: 演藝圈一堆包養好嗎04/17 21:57
SilentBob: 就設一堆限制假裝有在做事啊 事實上根本從頭假到尾04/17 22:23
ksutme: 真的想要去申請的,這條件很容易達成啦,之前遇過好幾個04/17 22:23
ksutme: 領低收補助的,結果出入是賓士代步的04/17 22:23
ksutme: 台灣人太會鑽漏洞了,你條件設一堆,擋到的是真的有需求04/17 22:26
ksutme: 的人04/17 22:26
silberger: 政治圈一堆包養好嗎04/17 22:26
shaojen: 政府一定有試算過這類更苦命人的數目。疫苗也是有優先不04/17 22:38
shaojen: 是嗎?04/17 22:38
kirry: 可憐哪 打工族04/17 23:09
njunju: 我至少2年前就發現和在討論這件事 說社宅是個雷政策 但一04/17 23:26
njunju: 直逆風04/17 23:26
xayile: 有錢人一堆包養好嗎04/17 23:26
njunju: 還有很好笑的還沒出來 限制這麼多在排擠多數想申請的人 然04/17 23:28
njunju: 後租金卻又讓那些符合資格的沒能力負擔 最後住的就懂得偷04/17 23:28
njunju: 吃步的04/17 23:29
njunju: 連公務員等級薪資 外縣市工作大概也都排擠掉了 五告可憐04/17 23:30
njunju: 台北明倫最早有這些討論 其實可以翻一下04/17 23:31
cazo: 學生妹被包養多嗎04/17 23:31
njunju: 還沒蓋好的時後 大家沒住過就以為它很好 開始完工和住不到04/17 23:46
zxc9411: 之後應該會看到房東住社宅 出租房子04/17 23:54
njunju: 這其實有風險涉及刑法 我覺得04/18 00:32
bbbing: 賴清德社宅,台南好幸福04/18 00:40
ininder30cm: 家裡不能有房,那外縣市來的真的沒機會04/18 01:02
izilo: 有錢人為啥都想包養04/18 01:02
ininder30cm: 父母的房子和跑來台南工作的有啥關聯...04/18 01:02
ininder30cm: 是不是逼人跟父母斷絕親子關係04/18 01:03
lovecard: 好難04/18 06:38
chiaamay: 親人不能有房子真的很逼人 關係不好的怎麼辦04/18 06:45
ship1228: 很多都可以,我高中同學領低收,比我有錢04/18 06:46
SEDAP: 有錢人為啥都想包養04/18 06:46
deolinwind: 有設戶籍但是不能有房子04/18 07:27
w2776803: 沒房子怎麼設戶籍? 04/18 08:04
darkholy: 設一堆不太合理的條件就是怕影響附近房價XD 04/18 08:06
sky548971: 跟低收一樣 有需要的申請不到 04/18 08:22
oue: 這是避免普通人申請吧 留給弱勢家庭的 04/18 08:24
TUZom: 亞洲最大包養網上線啦 04/18 08:24
oue: 這計畫本來就不是給普通民眾用的吧 04/18 08:25
oue: “住宅法規定,社會住宅應提供至少百分 04/18 08:28
oue: 之四十以上比率出租予經濟或社會弱勢者, 04/18 08:28
oue: 另提供一定比率予未設籍於當地且在該地區 04/18 08:28
oue: 就學、就業有居住需求者。也就是說這種 04/18 08:28
Jiulon: 我哥上包養網被我抓包.. 04/18 08:28
oue: 住宅資源除了能夠幫助在市場上租不到房子的 04/18 08:28
oue: 弱勢族群,例如身心障礙者、老人、低收入戶 04/18 08:28
oue: 或特殊境遇家庭等等外,也同時可以照顧 04/18 08:28
oue: 青年族群就學、就業階段的居住需求。” 04/18 08:28
oue: 感覺跟母法有些出入 不過弱勢優先算合理 04/18 08:30
laetuon: 有人包養過洋鬼子嗎 04/18 08:30
oue: 能開放給非弱勢的 看政府是否肯規劃 04/18 08:31
oue: 這個的確該要求改善加強 目前的還不足 04/18 08:31
ding2599: 如果因某方收入過高,而不符條件,申請離婚後,會 04/18 09:33
ding2599: 朔及既往嗎? 04/18 09:33
gyqmo: 曾聽說有人以為社宅是政府蓋來便宜賣的 04/18 09:37
slot365: 有錢人為啥都想包養 04/18 09:37
bbbing: 台灣有百萬戶窮人需求,經濟史上最好 04/18 09:51
chris668: 外縣市的父母有房應該不算在設籍台南的的家庭成員吧!。 04/18 09:55
w2776803: 月薪3萬單身外縣市別想了 04/18 10:00
njunju: 政府蓋拿來賣的是國宅 04/18 10:55
njunju: 這條件比一堆公司、機關可申請的宿舍還嚴苛 04/18 10:57
colortea: 有人被洋鬼子包養過嗎 04/18 10:57
JDHorton: 蠻可笑的 04/18 11:56
hinajian: 第四點可能需要求解釋 04/18 12:03
hinajian: 到底 [且戶籍內…] 後面的條件是必要還是充要? 04/18 12:04
koeiiso: 經濟史上最好都有百萬戶窮人,以前是過的多慘? 04/18 12:15
yesyesyesyes: 光是第五點就刷掉一堆人啦 04/18 12:28
glenber: 到底要多有錢才會想包養 04/18 12:28
windom: 只有4%仔整天在那邊社宅吧 你可以住社宅一輩子到老死喔? 04/18 12:38
windom: 低階也要有個程度吧?一輩子22K然後在那邊社宅好香?柯濂那 04/18 12:38
coasts: 年輕人買房買不起 04/18 12:41
coasts: 租房租不起 租房價格大概都一萬五以上 04/18 12:41
coasts: 連社宅也申請不了 04/18 12:41
Kimbel: 包養SD = aSugarDating 04/18 12:41
ship1228: 台南就不是給低薪年輕人買房的,你的對手都是工程師, 04/18 12:44
ship1228: 乖乖住老家吧 04/18 12:44
njunju: 以為社宅可以幫助年輕人成家的也落空了 04/18 12:46
njunju: 社宅未來能不能有打房效果其實根本就不確定(因為能申請的 04/18 12:57
njunju: 本來就不可能買房)但為了短時間兌現社宅的苦果 這幾年我 04/18 12:57
tale1890: 閨蜜上包養網還推薦我... 04/18 12:57
njunju: 們其實都遭遇到 大環境劇變才急著發包社宅 先造成溢價搶標 04/18 12:57
njunju: 缺工缺料 土建成本更難下來 根本是愚蠢的政策執行 但一堆 04/18 12:57
njunju: 無知的民眾還在相信社宅可以解決房價和解決多數人居住問題 04/18 12:57
njunju: 沒能理解社宅真的能幫助你嗎?排擠條件沒在看 最後只會覺 04/18 12:57
njunju: 得問題在政府蓋太慢 04/18 12:57
waterway: 包養? 04/18 12:57
bbbing: 百萬社會住宅,在慢也要一年十萬 04/18 12:59
njunju: 以後還會面臨能住的人 常常要有政府更高的長期補貼 政府不 04/18 13:03
njunju: 補貼 租金比老房高又面臨空屋無慮 又要擔心蚊子館 花一堆 04/18 13:03
njunju: 心思在搞長期負債的建築 04/18 13:03
njunju: 有夠智障 04/18 13:04
mark1888: 台全最的包養SD上線啦! 04/18 13:04
LTpeacecraft: 社宅蓋多久了,不夠就是不夠,扯一堆溢價搶標缺工 04/18 13:05
LTpeacecraft: ,私有住房市場就不會遇到?正名正名公宅市場政府 04/18 13:05
LTpeacecraft: 大有可為,但台灣地方政府沒幾個有擔當的敢做 04/18 13:05
LTpeacecraft: 樓上你到底有什麼比社宅好的高見,倒是拿出來看看 04/18 13:07
LTpeacecraft: 啊?扯 智障! 04/18 13:07
Quaranta: 現在包養網都這麼直接嗎 04/18 13:07
suyisan: 蔡喊20萬戶社宅 賴跟著喊到百萬戶 結果低能說只有4%要社 04/18 13:12
suyisan: 宅 還是在說蔡跟賴根本就是一群廢物才會支持的狗官? 04/18 13:13
bbbing: 2300萬的4%差不多一百萬啊 04/18 13:35
njunju: 我1-2年前就提過 政府要這樣搞社宅一定虧錢又慢 政府的警 04/18 13:45
njunju: 察機關、消防機關、水利機關,都是特種建築,還有校園空間 04/18 13:45
schlemm: 歐美包養真的很平常嗎? 04/18 13:45
njunju: 教育用地,但絕對該清點閒置空間 並鬆綁法規有改建的路作 04/18 13:45
njunju: 為社會住宅來給給人民居住使用 時間上跟投入資源絕對比新 04/18 13:45
njunju: 建都來的少又快 04/18 13:45
njunju: 首府大學不就近期才在意識要這樣做 我台北也有参與蓋過社 04/18 13:48
njunju: 宅啦 現實面至少比你看得多 而且腦袋沒僵化 不會覺得只有 04/18 13:48
Wirol: 男友上包養網 該放生嗎 04/18 13:48
njunju: 一個解 04/18 13:48
WANGSH: 全台灣最多低收的朋友都在PTT 04/18 13:49
njunju: 社宅也還有我沒講得其它方式也能達成 誰跟你一定要新建 然 04/18 13:50
njunju: 後新建又發包太慢 04/18 13:50
njunju: 你要給低收住就用最低成本的做法呀 用高規格的新建做法效 04/18 13:52
marecht: 是這個包養平台 04/18 13:52
njunju: 益好在哪裡 04/18 13:52
njunju: 最後真正會怪政府的 就這種腦袋相信政府沒自我想法的 04/18 13:53
suyisan: 所以蓋的進度如此之慢 光10萬要達標就要到民國幾年了 04/18 14:03
suyisan: 結果一個喊20萬 另一個喊100萬 果然智障才信這些目標會達 04/18 14:04
suyisan: 到 04/18 14:04
riokio: 交男友跟包養有什麼差別 04/18 14:04
jhengME: 餅畫的越大,死忠夢裡的餅就更大 04/18 14:19
a96316: 有房還去跟人搶 到底三小 04/18 18:35
myaku524: 條件滿嚴格的,不過長期工作或來台南結婚,戶籍可以遷 04/18 18:49
myaku524: 只要同戶籍裡沒有人持有房屋,就可以申請 04/18 18:50
myaku524: 這應該是想保障真正的弱勢,但真正弱勢未必付得起社宅錢 04/18 18:50
wiimas: 包養網到底在紅什麼? 04/18 18:50
myaku524: 因為有些社宅比較新,租金還比破破小套房貴- - 04/18 18:51
bbbing: 沒有房子但要設籍在台南,是要設在區公所嘛 04/18 19:27