※ 引述《nightwing (夏日浮雲)》之銘言: 實在看不懂為什麼留言要這麼反捷運 這讓我想到以前也一堆人反台南升格,但沒有升格 本來分配就不公平的統籌款給非六都的更少,台南今天不在六都內只會更邊緣。 相反地政府今天在做什麼事,產業政策等不會完全繞過台南。 今天台南雖然不是特別好,但相對平穩的環境可以與家人住下來,我也挺感激了。 試想以前從就學就業都在外面,一年根本沒有幾天看到彼此 未來也希望,長輩以後有捷運可以去市場買菜還是醫院不用擔心停車格 小孩大些可以獨立自主攜伴上下學,假日有自己的社交圈。 多年前我有做過北中南各區域的軌道投資概況 (AID): #1P2ftZuu (MRT) 認為在台南生活值得更好的交通環境與投資 看到台鐵地下化從我小學聽到長大真的很難想像這個公共效率 捷運這些 20 年前就該配合南科南工等產業政策根本不是今天才來推動 看看環狀中華路平日就塞到不行、市區平日也是上下班到處塞車 現在要路邊停車都很難,只能去停 50、60元/HR 的停車場,假日還一位難求 台南市區已經太擁擠,要利用平原優勢軌道建設去引導往外面分散人潮 更重要的是希望不只舊市區,廣大的溪北跟我一樣的台南人 在未來可以擁有相對平等的生活品質。 -- 社群理念 首都設中部,社會住宅蓋中南部 https://www.facebook.com/NCPBT/ 首都機能移轉計劃 New Capital Plan for Better Taiwan -- ※ 發信站: 批踢踢實業坊(ptt-web.org.tw), 來自: 59.127.124.8 (臺灣) ※ 文章網址: https://ptt-web.org.tw/Tainan/M.1702709063.A.C51
CircusWorld: 捷運不錯呀 只是蓋好不知道要多久以後 這種消息先看 12/16 14:48
CircusWorld: 看就好 蓋好可能至少要10年以上吧 12/16 14:48
YOLULIN1985: 現在的長輩有機會搭到第一條捷運嗎? 12/16 14:51
Or3: 捷運很好阿 但是牽涉太多產業 光小黃跟包車就衝擊很大啦 12/16 14:52
ckTHU: 所以才說啊應該 20 年前就要推動為什麼拖到今天還不快蓋 12/16 14:53
smilejin: 有錢人為啥都想包養 12/16 14:53
cityman9999: 反捷運都是講講帶風向,以前台北不也一大堆人反捷運 12/16 14:57
cityman9999: ,台灣捷運大多帶有開發新市鎮的面向,要在老舊市區 12/16 14:57
cityman9999: 挖挖補補你看執政的有那個魄力嗎 12/16 14:57
aikoDisk: 你家長輩能夠再活個100年的話可能有機會搭到 12/16 14:59
ckTHU: 如果等我也老了能搭到也算很好了,但這執行力真的太慢 12/16 15:00
qusekii: 亞洲最大包養網上線啦 12/16 15:00
YOLULIN1985: 2019年11月跟12月有去台北各住9天,有捷運真的很方便 12/16 15:01
TIPPK: 20年前誰執政 12/16 15:02
TIPPK: 現在人口掉成這樣,蓋了只是炒房而已。對於偏僻的地方來說 12/16 15:03
TIPPK: ,需要的是智慧電車。這種可以隨意調配的對觀光也有作用 12/16 15:03
Or3: 交通方便整個台南可以往外擴張 再反過來想為何台南連公 12/16 15:04
Y949731: 我哥上包養網被我抓包.. 12/16 15:04
Or3: 車都? 12/16 15:04
TIPPK: 台灣的預算就這樣,以後勞保大概就是一年負債一兆。 12/16 15:06
aikoDisk: 鐵路地下化總長才多少 6年了弄不好 捷運要幾公里 連規劃 12/16 15:07
aikoDisk: 都還沒完成 你確定你死前能搭到嗎? 12/16 15:07
lungyu: 公車和捷運的路權又不一樣 12/16 15:07
T730733: 有人包養過洋鬼子嗎 12/16 15:07
TIPPK: 弄捷運 對於台灣競爭力有幫助嗎?台灣有沒那個能力去國外 12/16 15:07
TIPPK: 蓋捷運,台南人口也不夠稠密 12/16 15:07
YOLULIN1985: 我只希望我死前能搭到第一條線就好 12/16 15:08
TIPPK: 鄉下會開始逐漸廢校,那學生交通是…搭捷運? 12/16 15:08
CircusWorld: 認真講 南科到台南高鐵有深綠線 是好事 這樣就不用花 12/16 15:09
FireStation: 有錢人為啥都想包養 12/16 15:09
GayAIDS: 反捷運真他媽腦殘 12/16 15:09
CircusWorld: 太多時間在轉程上 只是捷運要蓋完 要花費的心力不小 12/16 15:10
simon80247: 反捷運的會跟你說先把公車搞好 12/16 15:10
CircusWorld: 還有很長的路要走 現在討論有點太早 12/16 15:10
oa0416: 現在上PTT這個年紀的人,誰敢說自己死前一定可以坐到台南 12/16 15:10
Thobel: 有人被洋鬼子包養過嗎 12/16 15:10
oa0416: 的捷運 12/16 15:10
lungyu: 上次國慶煙火就證明公車救不了台南交通了 12/16 15:11
CircusWorld: 如果能在2035年前蓋好就算很不錯了 不過我覺得會超過 12/16 15:11
CircusWorld: 2035年以後 12/16 15:11
kingtama: 過去20年民進黨幾年了? 12/16 15:13
Reji: 到底要多有錢才會想包養 12/16 15:13
sarau: 捷運最主要是錢的問題 養得起沒問題 但能養起又是一回事 12/16 15:14
ah11851152n: 搭捷運就不能違停了 12/16 15:16
WANGSH: 問就是炒房 12/16 15:16
ikaridon: 他們沒有反捷運 只是膝反射不虧政府一下不爽 12/16 15:17
ikaridon: 有幾條軌道運輸搭配公車共享單車真的環境會比較理想 12/16 15:18
Hathael: 包養SD = aSugarDating 12/16 15:18
alrin891202: 台南幾乎都支持啊 是政府進度太慢 12/16 15:19
gootsai: 不要再說公車了,公車就是會一起塞車啊 12/16 15:25
deolinwind: 台南很大,大到溪北去嘉義比去台南快 12/16 15:27
deolinwind: 不要讓那麼多人塞在市區+不要炒郊區的地+收入再高一點 12/16 15:28
deolinwind: 可以解決大部分問題 12/16 15:28
yovroc: 閨蜜上包養網還推薦我... 12/16 15:28
surveillance: 二十年前就該蓋了 12/16 15:34
surveillance: 一堆騎身份證的三寶 12/16 15:35
seraphic298: 版上大部分厭煩的是一直不蓋在畫大餅吧 規劃就拖20 12/16 15:37
seraphic298: 年了 真正施工下去又像東移那樣又挖到某某遺跡停工 12/16 15:37
seraphic298: 我看等建城450年再來看看通車了沒 12/16 15:37
helgalie: 包養? 12/16 15:37
SeTeVen: 四輪:要捷運幹麻,一人汽車才是王道 12/16 15:40
lurba224: 去台北高雄搭過捷運就知道,真的很方便 12/16 16:01
lurba224: 台北公車很方便,更是捷運更好= = 12/16 16:02
saber50116: 哪有反對,是效率超級慢,選舉年就一直說要蓋,現在 12/16 16:05
saber50116: 咧 12/16 16:05
OREOMZA: 台全最的包養SD上線啦! 12/16 16:05
saber50116: 從我國中就聽說要蓋捷運,現在出社會就業還是沒動啊? 12/16 16:06
saber50116: ?? 12/16 16:06
tndh: 沒有反對 只想看世界奇觀建設 12/16 16:09
ra88872: 提溪北?看不到建設只看到炒地皮,捷運要蓋那?市區你怎 12/16 16:15
ra88872: 蓋都是挖到古蹟,蓋下去成本高又難養,舊縣區更別說,公 12/16 16:15
punjab: 現在包養網都這麼直接嗎 12/16 16:15
ra88872: 車都能直接虧損到倒,捷運很好阿,但適合嗎? 12/16 16:15
ra88872: 畫大餅又不敢建,炒地皮倒挺快的,你確定真的會建? 12/16 16:17
Prieto: 蓋捷運幹嘛 一人汽車塞在路上才有熱鬧感阿 12/16 16:17
aa1477888: 台南人從來沒有反捷運 而是反炒房、反騙票 12/16 16:19
aa1477888: 台南捷運的話題 永遠只有選舉時才會被拿出來談 12/16 16:19
sashare: 歐美包養真的很平常嗎? 12/16 16:19
aa1477888: 捷運畫出來的路線 大多都是一些根本沒發展的地方 12/16 16:20
hank1391: 就完全無法自償還嚴重排擠預算的東西 12/16 16:21
hank1391: 我寧可我的錢被拿來搭公車不用錢 12/16 16:21
aa1477888: 台南捷運系統從1990年規劃完成了 12/16 16:23
aa1477888: 這已經是台灣最早有捷運規劃的縣市之一 12/16 16:23
sijiex: 男友上包養網 該放生嗎 12/16 16:23
aa1477888: 注意台北捷運動工不過是1988年 12/16 16:23
aa1477888: 從1990-2023 這33年間一根柱子都沒動工 12/16 16:24
aa1477888: 這是要台南人怎樣對「有捷運」這件事情有信心? 12/16 16:24
aa1477888: 何況台南市公車還倒過一次 12/16 16:26
aa1477888: 南鐵地下化被耽擱多久?台南車站現在什麼樣子? 12/16 16:28
VLADINA: 是這個包養平台 12/16 16:28
aa1477888: 你只要去看這些歷史背景 12/16 16:28
aa1477888: 就會明白為什麼大眾交通是台南人心中的痛 12/16 16:28
aa1477888: 更別提那個神秘的高鐵選址 12/16 16:28
aa1477888: 唯有在第一根柱子真正插下去之前 12/16 16:30
aa1477888: 政府才說服得了市民 蓋捷運不是要炒房跟騙票 12/16 16:30
odemagus: 交男友跟包養有什麼差別 12/16 16:30
jiff3312425: 搭公車現在就幾乎不用錢了 你也不會搭 12/16 16:35
Dvdoer: 台南舊有的街道設計根本塞不下 12/16 16:37
Dvdoer: 舊台南縣好規劃,但又沒那個運量需求 12/16 16:39
nicemood: 現在台南的交通就跟20幾年前的台北一樣亂,沒有捷運根 12/16 16:54
nicemood: 本負荷不了,當初因為爛交通離開台北,沒想到台南如今 12/16 16:54
yes500: 包養網到底在紅什麼? 12/16 16:54
nicemood: 複製貼上,慘的是捷運根本蓋不起來。 12/16 16:54
forsakesheep: 六都預算你怎麼不問執政黨不修統籌分配款?不修法 12/16 16:54
forsakesheep: 然後在那邊靠腰是在哭爸喔 12/16 16:54
DPP48: 不是反捷運,是這輩子已經等不到捷運只能請政府先把公車搞 12/16 17:00
DPP48: 好。還有什麼搭公車幾乎不用錢的,不知道是住在哪個縣市。 12/16 17:00
alexantiy: 有人被包養 12/16 17:00
DPP48: 至於公車系統爛沒人坐,可以先拿793億的百分之一來改善嗎 12/16 17:01
DPP48: ? 12/16 17:01
yfa0420: 一開始的高鐵不也被嫌成怎麼樣 12/16 17:04
YOLULIN1985: 我的PSplus會員到期是2038年,不知道是會員會先到期 12/16 17:06
YOLULIN1985: 還是台南第一條捷運先通 12/16 17:06
sowrey: 求包養...管飽就好XD 12/16 17:06
qq204: 蓋好會跟高捷一樣暖嗎? 12/16 17:18
rotusea: 不反捷運,反的是腦殘路線 12/16 17:20
sinsia: 先弄好公車 再說好嗎 12/16 17:24
user1120: 路線哪裡不好是可以討論的,不過哪裡不好呢? 12/16 17:41
user1120: 還是只要說"不好"就一擊脫離呢? 12/16 17:41
cw758: 阿姨!我不想努力了(求包養) 12/16 17:41
jhengME: 果真是死忠的:) 演戲演了30年,還有人拍手叫好 12/16 18:01
crazy203: 還是一開始規劃的3L路網最好,後來越畫越畸形 12/16 18:11
Apple0230: 中華路環狀最好 也方便後續線路串接 12/16 18:13
CORYCHAN: 太慢,趕快蓋 12/16 18:27
sky7338: 捷運的推動就是選舉前出來喊一下,沒了,結案 12/16 18:45
ludi: 有沒有富二代要包養 12/16 18:45
DICKASDF: 交通爛 不會因為蓋了捷運變好好嘛= = 12/16 18:47
DICKASDF: 交通爛是路小還一堆汽車跟違停 12/16 18:47
bfsh: 推這篇~ 12/16 18:48
DICKASDF: 今天就算有捷運 車輛也不會減多少 12/16 18:50
tasy4n: 沒錯 我一定投民進黨的 12/16 19:06
peernut: 身邊有朋友被包養 12/16 19:06
kmkr122719: 當年中央與地方都有很多很棒的理由來蓋恆春機場,所以 12/16 19:50
kmkr122719: 恆春機場完成之後,現在恆春機場運量一定非常高吧? 12/16 19:51
patrol: 拿掉那些搭高鐵之後轉車回成大,逛景點,去安平,去南紡的 12/16 19:53
patrol: 觀光客,開車的就會變少了,路小條開車不如搭捷運 12/16 19:53
patrol: 而且有捷運可以提高來客數,晚蓋十幾年就是少賺十幾年 12/16 19:54
xikimi: 亞洲最大包養平台上線了 12/16 19:54
patrol: 所以市區死忠蓋翻桌了吧,完全被看沒有阿 12/16 19:55
patrol: 錯字更正:該翻桌了 12/16 19:56
mw221c: 選舉到了出來畫畫線,早習慣了 12/16 20:27
akemidk: 捷運沒有汙染問題,更是低碳、節能的指標性交通工具,更 12/16 20:28
akemidk: 是都市化程度的指標。 12/16 20:28
Avero: 包養SD = SugarDaddy? 12/16 20:28
akemidk: 台南就是要被笑啊,台北女子圖鑑鄉下去的女子,六都最該 12/16 20:30
akemidk: 被除名的都市。哈哈哈 12/16 20:30
htcc0091: 沒有人反捷運,是反對一直發新聞稿卻無作為 12/16 20:40
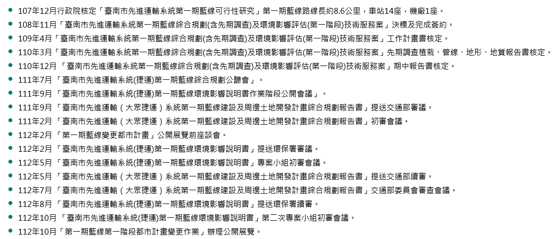
hinajian: 你簡單一個「規劃」事實上是這麼複雜 再說沒作為是無知 12/16 21:54
hinajian: https://i.imgur.com/ps052Nu.png 12/16 21:54
ejoz: 這個包養網正妹好多 是真的嗎 12/16 21:54
hinajian: 你講慢我贊同 講沒有進度 就只是大家起鬨的網路弱智化了 12/16 21:56
Rodik: 連工作計畫書核定都拿出來當milestone,笑死。ㄧ個處五年就 12/16 22:27
Rodik: 這樣? 12/16 22:27
Rodik: 那你們就繼續發新聞稿 12/16 22:28
forsakesheep: 護航仔有夠可悲,30年以為是1年 12/17 01:00
FishRoom: 真的有這麼多人在找包養 12/17 01:00
sanfun0310: 大家不是反捷運,是根本都沒動工 12/17 01:17
sanfun0310: 這次深綠線,應該周遭沒啥店家會反對吧!看市政府會 12/17 01:20
sanfun0310: 搞多久! 12/17 01:20