今天上班從高鐵捷運站出來往二號出口走, 在二樓連通道上忽然旁邊有腳踏車呼嘯而過。 當下非常納悶,捷運站內啥時可以騎腳踏車了? 我上網找了一下,理論上高鐵這站不能出入,我猜測是從台鐵那邊過來的,但是出口跟連通 道是捷運的。 有圖有真相,因為要上班沒時間慢慢錄影,走下電扶梯路上錄了幾秒,放個截圖。 https://i.imgur.com/uFTaD5L.jpeg
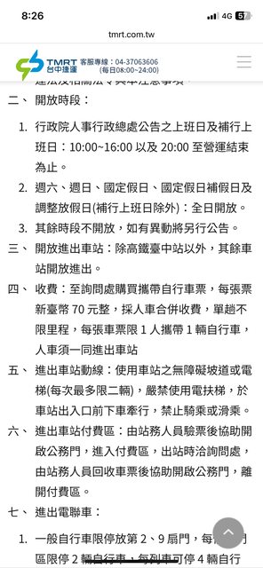
相關規定 https://i.imgur.com/wyudfqO.png
個人還感覺他們想要直接從樓梯騎下去,不過最後應該是猶豫了,我搭電扶梯到底之後也沒 看他們下來。 現在中捷是只要不是砍人都是小事嗎,哈哈哈 -- ※ 發信站: 批踢踢實業坊(ptt-web.org.tw), 來自: 42.71.144.133 (臺灣) ※ 文章網址: https://ptt-web.org.tw/TaichungBun/M.1723768410.A.229
bkuo: 他人的無心之過 就別花時間檢討了 27.51.48.217 08/16 08:35
RieX: https://imgur.com/ugfxoop 27.53.168.10 08/16 08:39
THKLuga: 上班沒穿防彈衣,你有本事就去講,笑死 42.71.144.133 08/16 08:42
RieX: 你那位置左手邊轉頭就是捷運服務站,繼續往 27.53.168.10 08/16 08:49
RieX: 前是台鐵櫃檯,甚至下手扶梯還有保全人員、 27.53.168.10 08/16 08:49
punjab: 有錢人一堆包養好嗎 27.53.168.10 08/16 08:49
RieX: 一堆有效的反應方式可以做,結果是7pupu的 27.53.168.10 08/16 08:49
RieX: 跑上來ptt發文,誰比較好笑,好啦,趕時間 27.53.168.10 08/16 08:49
RieX: 啦我知道,顆顆 27.53.168.10 08/16 08:49
blackyw: 那是助行器 111.83.154.161 08/16 08:50
RieX: 發這文不就是想得到 ”哎呀,他們怎麼可以 27.53.168.10 08/16 08:52
sashare: 學生妹被包養多嗎 27.53.168.10 08/16 08:52
RieX: 這樣!?” 的回答?好啦的,我幫忙回答了 27.53.168.10 08/16 08:52
RieX: ,秀秀~ 27.53.168.10 08/16 08:52
Mr86: 怎麼有人特別崩潰 哈哈哈 111.82.231.239 08/16 08:56
fenix220: 台灣刁民 不意外 111.82.122.121 08/16 09:06
misu2718: 不給騎就找里長跟民進黨民代去討公道阿 1.200.127.239 08/16 09:13
sijiex: 有錢人為啥都想包養 1.200.127.239 08/16 09:13
hawdaiya: 台中日常,大驚小怪 111.83.17.247 08/16 09:18
tering: 沒看到那人是身障騎著助行器嗎 管太多 等 114.35.229.30 08/16 09:24
tering: 等被打 找民代來關心你 114.35.229.30 08/16 09:24
OhtaniHR: 那是助行器 42.73.146.14 08/16 09:33
SPOT2525: 內心是殘障人士吧!(聽說車可以當助行器 113.61.202.111 08/16 09:46
VLADINA: 有錢人為啥都想包養 113.61.202.111 08/16 09:46
SPOT2525: )☺☺ 113.61.202.111 08/16 09:46
maksin: 明明就助行器 111.82.113.240 08/16 09:56
whitedeath: 看過這種的就知道是正常發揮了好嗎 111.82.180.108 08/16 10:07
cccmn: 人家某縣一元都說這是助行器 人家是身障就 180.217.74.109 08/16 10:14
cccmn: 體諒一下嘛 180.217.74.109 08/16 10:14
odemagus: 亞洲最大包養網上線啦 180.217.74.109 08/16 10:14
Kuoooo: 他們是身障 那是助行器 118.170.3.225 08/16 10:18
zxc82922: 等等阻止被綠議員帶人去鬧怎麼辦?不信 60.248.40.9 08/16 10:18
zxc82922: 你問江志明議員 60.248.40.9 08/16 10:18
zxc82922: https://i.imgur.com/HGcU3X5.jpeg 60.248.40.9 08/16 10:19
livability: 那是助行器 111.82.35.171 08/16 10:38
yes500: 我哥上包養網被我抓包.. 111.82.35.171 08/16 10:38
NCKZ: 台中有台北沒有的可多了 光是路邊機車逆行 61.224.159.125 08/16 10:50
NCKZ: 就堪稱世界奇觀了 61.224.159.125 08/16 10:51
ad21120903: 那是助行器 小心被議員關切 118.170.43.215 08/16 11:05
okgod: 照某樓的邏輯這裡都不能發文了 42.79.240.234 08/16 11:12
AISC: 要問議員 39.10.65.238 08/16 11:15
alexantiy: 有人包養過洋鬼子嗎 39.10.65.238 08/16 11:15
kinokoooo: 昨天才剛學到那是助行器,你要習慣 106.104.42.242 08/16 11:17
zark07222: 騎腳踏車的全台到處都是亂源啊!不分 112.78.66.251 08/16 11:18
zark07222: 區域不分年紀,全都嘛亂騎,反正沒車 112.78.66.251 08/16 11:18
zark07222: 牌不會罰,想騎就騎,路上逆向闖紅燈 112.78.66.251 08/16 11:18
zark07222: 的更多,等被撞死家屬再出來演戲哭一 112.78.66.251 08/16 11:18
sowrey: 有錢人為啥都想包養 112.78.66.251 08/16 11:18
zark07222: 下而已,習慣就好 112.78.66.251 08/16 11:18
THKLuga: 誒還真有人崩潰欸笑死哈哈哈哈哈 42.71.144.133 08/16 11:39
leito: 智障人士祝行器223.141.137.216 08/16 12:06
winson543: 真希望他騎下去摔車,可惜223.141.174.246 08/16 12:09
CCNK: 需要關懷腦殘人士的助行器 220.138.45.61 08/16 12:11
cw758: 有人被洋鬼子包養過嗎 220.138.45.61 08/16 12:11
shock0905: 看看南部那個站務員,管了民代就來嗆 111.82.113.144 08/16 12:11
shock0905: 蝦了好嘛 111.82.113.144 08/16 12:11
regenerator: 小心被塔綠班出征,嚇都嚇死 116.89.141.229 08/16 12:19
louis5265: 我不敢講,我怕被開 49.216.223.49 08/16 12:21
yaody: 等等民代會上門要求道歉 111.83.18.10 08/16 12:33
ludi: 到底要多有錢才會想包養 111.83.18.10 08/16 12:33
jdklas: 那邊行人專用區等同開了領域 直接過去做 42.79.237.179 08/16 12:38
jdklas: 個進攻犯規 告死他 42.79.237.179 08/16 12:38
venon0916: 幹你娘單車人渣闖紅燈都常態了,站內 42.73.124.57 08/16 12:38
venon0916: 騎車算啥 42.73.124.57 08/16 12:38
venon0916: 操雞掰騎單車的有在管三洨規則的嗎 42.73.124.57 08/16 12:39
peernut: 包養SD = aSugarDating 42.73.124.57 08/16 12:39
net20200105: 這不行 114.41.218.84 08/16 13:27
ffdagger: 到時候變助行器害站務員被民代叫去夾卵 223.141.217.94 08/16 13:38
ffdagger: 蛋 223.141.217.94 08/16 13:38
ganninian: 講了到時候民進黨議員又要來打人恐嚇了 1.165.181.165 08/16 13:54
ganninian: 我們小老百姓怕死了 你好大我好怕 1.165.181.165 08/16 13:54
xikimi: 閨蜜上包養網還推薦我... 1.165.181.165 08/16 13:54
orangesky320: 助行器 嘉義那邊有人告知大家了 111.246.96.237 08/16 14:43
iphone55566: 錄到證據+告知站方+發文提醒/非提問 61.224.52.175 08/16 14:51
iphone55566: 真這樣做的話 推文也不會挑你毛病 61.224.52.175 08/16 14:51
Mr86: 片面認為趕上班跟納悶 不就表示沒時間加心 111.82.231.239 08/16 15:15
Mr86: 生疑惑 原Po有空後也有翻出規定了 真嚴格: 111.82.231.239 08/16 15:15
Avero: 包養? 111.82.231.239 08/16 15:15
Mr86: ) 111.82.231.239 08/16 15:15
nyybos8812: 沒人搭只好靠腳踏車撐運量了 沒關係 42.75.126.136 08/16 16:50
nyybos8812: 啦 42.75.126.136 08/16 16:50
THKLuga: 要挑毛病怎麼都挑不完啦,想太多。你認 42.71.144.133 08/16 18:07
THKLuga: 為這東西站方會管?二號出口那邊服務站 42.71.144.133 08/16 18:07
ejoz: 台全最的包養SD上線啦! 42.71.144.133 08/16 18:07
THKLuga: 早上時間通常沒人,我跑去高鐵那邊跟站 42.71.144.133 08/16 18:07
THKLuga: 務說了又如何?人早跑了。PO文就是提醒 42.71.144.133 08/16 18:07
THKLuga: 一下,遵守不遵守我還管得著嗎? 42.71.144.133 08/16 18:07
iphone55566: 你又沒問 為啥直接說站方不會管 61.224.52.175 08/16 18:16
YummyYummy: 不必去管ok? 台中有媽媽 好放心 111.82.219.125 08/16 19:21
FishRoom: 現在包養網都這麼直接嗎 111.82.219.125 08/16 19:21
et054987: 要請議員關切 49.215.25.163 08/16 20:47
ventusboy: 台中真的低俗的人在六都裡真的偏高非常 111.82.87.10 08/16 20:49
ventusboy: 多 111.82.87.10 08/16 20:49
enthpzd: 慘了,以後不能笑嘉義人啦101.137.217.208 08/16 21:07
nolie1228: 助行器啦你沒看到那些都殘障嗎? 114.140.73.249 08/17 03:04
KsiR: 歐美包養真的很平常嗎? 114.140.73.249 08/17 03:04
tylerdurdenn: 看完大部分回應就放心了 被噴合理 39.15.49.197 08/17 03:19
tylerdurdenn: 啊而且你錯了我之前搭捷運遇過學生 39.15.49.197 08/17 03:19
tylerdurdenn: 騎腳踏車站務直接衝出來制止喔,不 39.15.49.197 08/17 03:19
tylerdurdenn: 是不管而是沒看到而已你在意這行為 39.15.49.197 08/17 03:19
tylerdurdenn: 大可以走去詢問處告訴站務員而不是 39.15.49.197 08/17 03:19
peoples: 男友上包養網 該放生嗎 39.15.49.197 08/17 03:19
tylerdurdenn: 上來發文提醒大家還是想酸台中?這 39.15.49.197 08/17 03:19
tylerdurdenn: 種人全台灣都有好嗎ㄏ 況且一個站這 39.15.49.197 08/17 03:19
tylerdurdenn: 麼大站務好像才1個還2個人哪看得到 39.15.49.197 08/17 03:19
tylerdurdenn: 整站發生什麼事 39.15.49.197 08/17 03:19
rushfudge: 都可以搭車跑上來__人了 騎個車意外嗎 118.170.88.52 08/17 04:00
wilmer: 是這個包養平台 118.170.88.52 08/17 04:00
ggman2: 等下他們就學統神:逼我當鄭捷是不是! 49.217.134.36 08/17 07:14