https://udn.com/news/story/6898/7975047 台中女中畢旅爆領隊言語騷擾 校方將開性平會調查 2024-05-20 08:32 聯合報 記者洪敬浤/台中即時報導 台中女中學生上周到南部畢業旅行,旅行結束後學生18日起,在「靠北中女中」臉書陸續 留 言,領隊或導遊言語提及「如果沒有認真聽,可能會發生我把舌頭伸進你嘴巴喇十八圈」 、 「以後可能會交不到男朋友」、「小心沒人要」等言論。台中女中學務主任何俊明說,今 天 將請旅行社到校說明,召開性平會調查,追究領隊與旅行社是否違反性平法。 台中女中高二16班學生15至17日到高雄、墾丁畢業旅行,結束後18日起陸續有學生在臉書 留 言,抱怨領隊言語不當、涉及性騷擾;另有學生提及活動晚會言詞不當問題。 學生發文提及,導遊講出「然後因為你們都是女生,你們如果沒有認真聽,可能會發生我 把 舌頭伸進你嘴巴喇十八圈的事情」,還不只一次說出「以後可能會交不到男朋友」、「小 心 沒人要」等言論。有學生發文提到,「已經不知道該說什麼了 甚至不只一個領隊」。 有學生發文說,領隊真的認為自己很幽默?一直不斷重複用麥克風說,等等吃完飯領隊會 帶 你們處理後事、交代後事,平均兩分鐘講一次,有趣嗎? 也有學生要求,針對這次畢旅,校方真的應該要積極處理,給學生和家長一個交代,不要 用 息事寧人的方式敷衍,往後畢旅招商請避開這家旅行社,且要公開透明,否則將造成學生 、 家長、大眾對校方的不信任。 中女中表示,校方從臉書發文得知,旅程中學生未提及相關問題,今天將請旅行社到校說 明 ,因學生提及有性騷擾的嫌疑,校方將召開性平會調查,追查是否涉及違反性平法等問題 。 何俊明說,據了解領隊言語問題主要發生在首日,實際狀況將再進一步了解;校方與該旅 行 社合作多次,其他學校也經常委託舉行校外教學,過去從未發生類似問題,相關處置將等 性 平會後再決議。 https://i.imgur.com/6raY6yt.jpeg
https://i.imgur.com/M6sFqXX.jpeg
這句話我覺得最噁心。 https://i.imgur.com/2Ft8WRO.jpeg
噁心的髒東西。 到底是哪家旅行社的人? ---- Sent from BePTT on my Samsung SM-A5360 -- ※ 發信站: 批踢踢實業坊(ptt-web.org.tw), 來自: 1.200.128.78 (臺灣) ※ 文章網址: https://ptt-web.org.tw/TaichungBun/M.1716179196.A.F55
JumpWay: 罰起來49.215.56.73 05/20 12:26
Nemophila: 這個很麻煩 工作只帶小頭出門220.138.46.19 05/20 12:28
Yyyyyy: 一定不師123.241.15.28 05/20 12:28
loser1: 還好不是我女兒班上 ......60.251.196.233 05/20 12:29
bbsterence: 唉~沒有自知之明~60.249.62.98 05/20 12:32
Muzaffer: 在包養網遇到朋友= =60.249.62.98 05/20 12:32
maggie024: 再師講這種玩笑真的很不入流49.216.177.173 05/20 12:33
kensi: 領隊超噁114.46.241.91 05/20 12:41
Angesi: 建議以社維法送辦163.27.115.1 05/20 12:45
hn114906668: 哪家旅行社?哪個領隊導遊?49.217.136.137 05/20 12:48
jack0419: 人帥沒煩惱 人醜性騷擾 一定醜111.82.179.113 05/20 12:50
MIJice: 問卦:有包養SD的卦嗎111.82.179.113 05/20 12:50
sola01078272: 真的噁心39.12.106.16 05/20 12:58
fspmlp: 花翎旅行社111.83.67.90 05/20 13:00
fspmlp: https://i.imgur.com/EYnrUxV.jpeg111.83.67.90 05/20 13:00
fspmlp: https://i.imgur.com/uAZP56t.jpeg111.83.67.90 05/20 13:00
fspmlp: https://i.imgur.com/EEIiZDH.jpeg111.83.67.90 05/20 13:00
SpyTime: 隔壁桌好像是包養SD在見面XD111.83.67.90 05/20 13:00
fspmlp: https://i.imgur.com/nH4XixL.jpeg111.83.67.90 05/20 13:00
goodfood: 一定不帥36.235.234.163 05/20 13:10
fenix220: 打工仔 不意外111.83.24.239 05/20 13:29
redmj110: 好噁111.83.7.57 05/20 13:33
yayiisme: 噁心死了,拍拍學生1.163.64.151 05/20 13:39
Toth: aSugarDating = 包養SD?1.163.64.151 05/20 13:39
aprilheart: 與長相無關,不尊重他人,心態猥瑣1.165.208.110 05/20 13:43
HeroFun: 很多帶學生團的領隊都屁屁的那種 因為一125.231.4.215 05/20 13:46
HeroFun: 次需要很多人 所以很多都是不知道哪裡調125.231.4.215 05/20 13:46
HeroFun: 來支援的125.231.4.215 05/20 13:46
denny0411: 畢旅的領隊真的都很點點點,不知道為49.217.177.152 05/20 13:57
Asterix: 未看先猜這包養網49.217.177.152 05/20 13:57
loser1: 還好不是我女兒班上 ......60.251.196.233 05/20 12:29
bbsterence: 唉~沒有自知之明~60.249.62.98 05/20 12:32
maggie024: 再師講這種玩笑真的很不入流49.216.177.173 05/20 12:33
kensi: 領隊超噁114.46.241.91 05/20 12:41
Angesi: 建議以社維法送辦163.27.115.1 05/20 12:45
AdamShi: 有人知道包養SD是什麼嗎163.27.115.1 05/20 12:45
hn114906668: 哪家旅行社?哪個領隊導遊?49.217.136.137 05/20 12:48
jack0419: 人帥沒煩惱 人醜性騷擾 一定醜111.82.179.113 05/20 12:50
sola01078272: 真的噁心39.12.106.16 05/20 12:58
fspmlp: 花翎旅行社111.83.67.90 05/20 13:00
fspmlp: https://i.imgur.com/EYnrUxV.jpeg111.83.67.90 05/20 13:00
lezabo: 一定又是這包養網111.83.67.90 05/20 13:00
fspmlp: https://i.imgur.com/uAZP56t.jpeg111.83.67.90 05/20 13:00
fspmlp: https://i.imgur.com/EEIiZDH.jpeg111.83.67.90 05/20 13:00
fspmlp: https://i.imgur.com/nH4XixL.jpeg111.83.67.90 05/20 13:00
goodfood: 一定不帥36.235.234.163 05/20 13:10
fenix220: 打工仔 不意外111.83.24.239 05/20 13:29
silberger: 包養平台不意外111.83.24.239 05/20 13:29
redmj110: 好噁111.83.7.57 05/20 13:33
yayiisme: 噁心死了,拍拍學生1.163.64.151 05/20 13:39
aprilheart: 與長相無關,不尊重他人,心態猥瑣1.165.208.110 05/20 13:43
HeroFun: 很多帶學生團的領隊都屁屁的那種 因為一125.231.4.215 05/20 13:46
HeroFun: 次需要很多人 所以很多都是不知道哪裡調125.231.4.215 05/20 13:46
xayile: 覺得包養網EY嗎125.231.4.215 05/20 13:46
HeroFun: 來支援的125.231.4.215 05/20 13:46
denny0411: 畢旅的領隊真的都很點點點,不知道為49.217.177.152 05/20 13:57
denny0411: 什麼一定要有領隊 :(49.217.177.152 05/20 13:57
cccmn: 國旅只剩學校戶外教學了還玩這麼大114.41.186.30 05/20 13:58
CCNK: 一定很醜220.138.45.161 05/20 14:04
cazo: 包養網站葉配啦220.138.45.161 05/20 14:04
apple6: 噁噁噁101.137.209.15 05/20 14:18
Warspite: 這真的很糟糕111.83.245.253 05/20 14:25
Agneta: 低級當有趣的噁心1.200.27.0 05/20 14:37
druu: 有點自覺長的不帥甚至普通就不要開黃腔了111.252.83.79 05/20 14:45
RaiGend0519: 在不同學校可能會有不同結果,可黏111.82.163.36 05/20 15:00
izilo: 記者收了包養網多少啦111.82.163.36 05/20 15:00
RaiGend0519: R領隊111.82.163.36 05/20 15:00
Belialdeng: 可憐個屁 有人逼他講這種話嗎101.9.34.169 05/20 15:03
tnl0716: 一定不帥啦118.163.182.55 05/20 15:39
Eclipsis: 為什麼看文內描述腦中會浮現KID的臉…61.224.155.54 05/20 15:51
chi17: 老闆出來直接開除退錢捐五萬..還蠻厲害的111.82.12.209 05/20 16:04
SEDAP: 包養真亂111.82.12.209 05/20 16:04
aaaaaa111: 帶名校還是找些水準高的人來59.126.46.225 05/20 16:15
Novsup: 這種只漲年齡不漲智慧的人真的很敢秀下限.122.117.65.107 05/20 17:19
GoroMajima: 要發就不要碼, 是在怕什麼= = 還要靠223.141.132.229 05/20 17:34
GoroMajima: 版友幫忙揭露223.141.132.229 05/20 17:34
orangesky320: 領隊長什麼樣子114.42.75.163 05/20 17:52
TUZom: 演藝圈一堆包養好嗎114.42.75.163 05/20 17:52
victor87710: 好噁111.252.99.11 05/20 17:52
VBMO: 笑死 認識的小孩在中女中 她們那班有超過一111.82.225.101 05/20 18:03
VBMO: 半提到抖音都直接說一堆爛片有啥好看 領隊111.82.225.101 05/20 18:03
VBMO: 素質可悲111.82.225.101 05/20 18:03
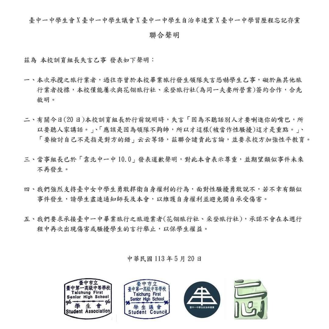
fspmlp: 剛又看到更北七的,中一中訓育組長應要跟 223.141.207.8 05/20 19:05
Jiulon: 政治圈一堆包養好嗎 223.141.207.8 05/20 19:05
fspmlp: 風是怎樣XDD 223.141.207.8 05/20 19:05
fspmlp: https://i.imgur.com/c0vYDJQ.jpeg 223.141.207.8 05/20 19:05
fspmlp: *硬要 223.141.207.8 05/20 19:06
Ed860227: 原來道歉還要跟風? 1.165.198.73 05/20 19:07
fspmlp: 身為成年人講錯話道歉還有夠沒誠意XD,學 223.141.207.8 05/20 19:10
laetuon: 有錢人一堆包養好嗎 223.141.207.8 05/20 19:10
fspmlp: 校要不要好好幫他上性平課程啊 223.141.207.8 05/20 19:10
fspmlp: https://i.imgur.com/Pl8Jq6H.jpeg 223.141.207.8 05/20 19:10
fspmlp: https://i.imgur.com/1Iepdb9.jpeg 223.141.207.8 05/20 19:10
fspmlp: 是指跟風失言的部分 223.141.207.8 05/20 19:11
myaku524: 性騷擾和什麼辦後事的玩笑很不得體啊 125.229.243.57 05/20 22:01
slot365: 學生妹被包養多嗎 125.229.243.57 05/20 22:01
myaku524: 是看對方女校以為都女生好欺負吧 125.229.243.57 05/20 22:02
myaku524: 這種沒水準的領隊不砍一砍,旅行社會倒 125.229.243.57 05/20 22:03
rushfudge: 懶趴怎麼沒人剁掉 36.232.18.38 05/21 00:17
monkyisme: 哇中一中的教職員怎麼也跟著跳下來… 114.26.23.105 05/21 01:36
coaxa: 怎麼還有低能兒在那邊洗一定不帥啊= = 是活 111.82.253.173 05/21 04:36
colortea: 有錢人為啥都想包養 111.82.253.173 05/21 04:36
coaxa: 在民國初嗎 111.82.253.173 05/21 04:36
una283: 花翎一直都是拿台中很多學校案子220.132.181.237 05/21 07:39
una283: 和老師們的關係很不錯220.132.181.237 05/21 07:40
una283: 所以中一中是發起請學校拒絕和這家合作220.132.181.237 05/21 07:42
una283: https://reurl.cc/DjKo0O220.132.181.237 05/21 07:43
glenber: 有錢人為啥都想包養220.132.181.237 05/21 07:43
una283: 這家常常可以開出比別人低的價錢220.132.181.237 05/21 07:46
una283: 即使學生開出條件他們也會先低價搶下來220.132.181.237 05/21 07:50
una283: 然後再用學生投票去引導出較便宜的行程220.132.181.237 05/21 07:51
una283: 最後還是千年不變的低價版行程220.132.181.237 05/21 07:51
una283: 北部畢旅已經要七八千元了台中還只五千220.132.181.237 05/21 07:54
Kimbel: 亞洲最大包養網上線啦220.132.181.237 05/21 07:54
una283: 但北部學生不會被帶去名產店附設餐廳吃220.132.181.237 05/21 07:55
una283: 也不會一堆員工自帶行程毫無景點旅遊220.132.181.237 05/21 07:57
wwa928: 真的母湯 61.58.150.86 05/21 09:27
carl578: 真的印證人醜性騷擾 59.125.46.113 05/21 10:56