作者fspmlp (小國小民,好國好人)
標題[資訊] 五月天“回到那一天”演唱會交通相關資
時間2023-12-28 15:42:11
前面某篇五月天演唱會資訊有誤
#1bYaidnW (TaichungBun)
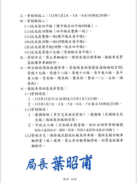
幫忙更新整理一下道路管制和交通資訊的部分
更多其他資訊可上相信音樂粉專查看
https://bit.ly/25TXGrules
或五月天版詢問
#1bZFUdGd (MayDay)
-
https://i.imgur.com/aUBBxav.jpeg
—
活動周邊道路管制
1.相關公文
https://i.imgur.com/6QYAfot.jpeg
https://i.imgur.com/5TvwpvB.jpeg
2.活動日管制時間:
跨年場 16:00 至 02:00
一般場 14:00 至 24:00
3.活動日管制路段:
https://i.imgur.com/S4hNgOn.jpeg
3.1 12/31跨年場、1/1、1/7 管制範圍
・北屯區四平路(環中路至四平路568巷)
・北屯區洲際路(四平路至昌平路)
・北屯區瑞昌街(昌平路至洲際路)
・北屯區洲際二街(昌平路至洲際路)
・北屯區豐樂一街(環中路至昌平路)
・北屯區洲際一街(洲際路至昌平路)
・北屯區榮平街(洲際一街至四平路)
・北屯區崇德十九路(崇德路至昌平路)
上述路段禁止車輛通行,惟持有通行證車輛、接駁車及緊急救護車車輛除外,同時開放崇德
路東側重劃區道路空間供車輛停放。
3.2 1/2、1/5、1 /6 管制範圍
・北屯區四平路(環中路至四平路568巷)
・北屯區洲際路(四平路至豐樂一街)
・北屯區豐樂一街(環中路至昌平路)
・北屯區洲際一街(洲際路至昌平路)
・北屯區榮平街(洲際一街至四平路)
・北屯區崇德十九路(崇德路至昌平路)
上述路段禁止車輛通行,惟持有通行證車輛、接駁車及緊急救護車車輛除外,同時開放崇德
路東側重劃區道路空間供車輛停放。
—
交通接駁時間及乘車點
https://i.imgur.com/nq8WmlM.jpeg
--
1.搭臺鐵
1.1 搭臺鐵到臺中車站轉乘免費接駁車
1.2 營運時間:
跨年場 16:00 - 散場疏運完畢
其他場 14:00 - 散場疏運完畢
1.3 乘車處:
・臺中火車站 台中市中區建國路111號(李方艾美酒店對向停靠區)
・洲際棒球場 崇德十九路段(崇德十九路及豐樂一街左側路口)
1.4 末班車時間:
・北上 臺中→新竹 22:50
・南下 臺中→彰化 23:36
1.5 詳見:
https://www.railway.gov.tw
--
2.搭高鐵
2.1 到高鐵臺中站轉乘免費接駁車(※建議先買來回票)
2.2 營運時間:
跨年場 16:00 - 22:00
一般場 14:00 - 22:00
2.3 乘車處:
・高鐵臺中站 站區二路遊覽車臨停區
・洲際棒球場 四平路上近環中路口
2.4 末班車時間:
・北上 高鐵臺中→高鐵南港 23:03
・南下 高鐵臺中→高鐵左營 23:07
2.5 詳見:
https://www.thsrc.com.tw/
--
3.搭捷運
3.1 16處捷運站汽機車轉乘停車場
https://i.imgur.com/vXtyxR6.jpeg
3.2 到文心崇德站轉乘免費接駁車
3.3 營運時間:
跨年場 16:00 - 散場疏運完畢
其他場 14:00 - 散場疏運完畢
3.4 乘車處:
・捷運文心崇德站 崇德路二段與文心路四段路口(寶雅前方)
・洲際棒球場 崇德十九路段(崇德十九路及豐樂一街右側路口)
3.5 捷運末班車:
跨年場
・捷運文心崇德站→北屯總站 02:25
・捷運文心崇德站→往高鐵台中站 02:09
其他場
・捷運文心崇德站→北屯總站 00:25
・捷運文心崇德站→往高鐵台中站 00:09
3.6 詳見:
https://www.tmrt.com.tw/
--
4.搭市區公車
4.1 建議可下載『台中公車』APP掌握班車動態。
・ 12、12延 往豐原
・ 58、58副、58區2 往潭子
・ 127 往豐樂雕塑公園(臺中市區)
・ 127延 往捷運大慶站(臺中市區)
・ 700 往捷運崇德文心站(臺中市區)
・ 956 往捷運舊社站(北屯區)
4.2 詳見:
http://citybus.taichung.gov.tw/
--
5.搭國道客運
5.1 搭國道客運至秋紅谷朝馬轉運站(市政七路上)轉乘免費接駁車
5.2 營運時間:
・跨年場 16:00 - 散場疏運完畢
・其他場 14:00 - 散場疏運完畢
5.3 乘車處:
・秋紅谷 市政北七路上
・洲際棒球場 崇德十九路段(崇德十九路及洲際一街左側路口)
--
6.歌迷返鄉專車(須事先買票)
https://i.imgur.com/nf9fSQq.jpeg
6.1 乘車處:洲際路上
6.2 詳見:
https://www.facebook.com/chenyutravel/
返鄉專車 LINE ID : @homebus
--
7.計程車
請至四平路(榮平街近四平路口)之『計程車乘車處』搭乘
--
8.多元計程車
請至崇德路(崇德路/崇德十九路口)之『多元計程車TAXI』搭乘
--
9.停車規劃
・立體停車場:崇德路→崇德十九路
・部分路段開放路邊停車:崇德路東側重劃區道路路側空間。(崇德十九路、崇德十八路、
崇德十六路、昌平東六路、昌平東七路、崇美路、環美路、豐美街、豐美一~三、五街、潮
春街)
--
※ 發信站: 批踢踢實業坊(ptt-web.org.tw), 來自: 42.75.12.226 (臺灣)
※ 文章網址: https://ptt-web.org.tw/TaichungBun/M.1703749333.A.223
推 q347 : 附近居民好可憐.... 12/28 15:58
推 cassiopiea : 想搭公車,但不知道結束時還有沒有車 12/28 16:04
推 Scorpio777 : 感謝分享 12/28 17:02
推 lordwill : 真的假的 12/28 17:21
推 chang29 : 現在就聽得到在排演了 12/28 18:12
推 VLADINA: 有沒有富二代要包養我 12/28 18:12 噓 satanic184 : Damn! 12/28 18:28
推 adidasmlbnba: 泉州天團來囉 12/28 20:33
推 lumy0721 : 往年經驗是去搭接駁車比較不用擔心沒車,結束應該 12/28 20:35
→ lumy0721 : 都超過10點了,搭公車可能聽不到安可喔 12/28 20:35