還以為除了那隻幾醜不拉基的金鷹就沒了 現在又多了一個奇怪的東西(轉自路觀) https://i.imgur.com/vECFYQM.jpeg
猜到是什麼了嗎?答案在下面 https://i.imgur.com/80JXeZi.jpeg
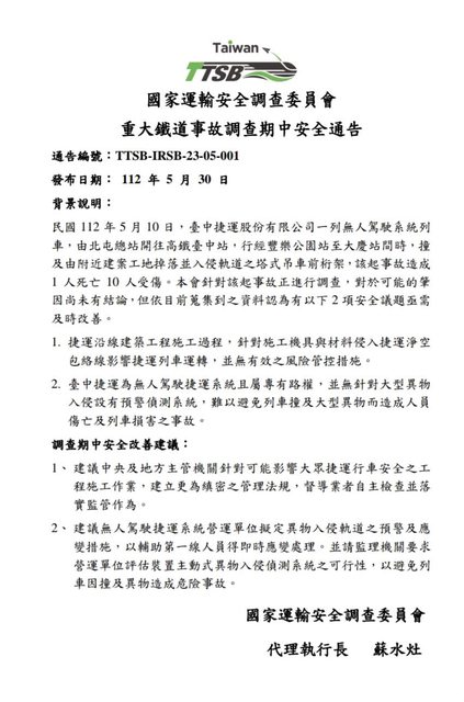
不過審美觀怎樣我也不是很在乎啦,我只想問有錢搞這些有的沒的奇怪的鬼東西,麻煩拿點 誠意,該賠中捷的賠一賠啦,不然是要全台中市人幫你買單嗎? -- 題外話,運安會的中捷事故調查目前也還沒結束,預計11月發布事實資料報告,接下來撰寫 調查報告分析、結論與改善建議,明年5月公布 運安會先前的初步報告 https://i.imgur.com/7EeZ8yd.jpeg
https://i.imgur.com/Xih8W4N.jpeg
期中安全通告 https://i.imgur.com/rTZdvht.jpeg
至於台中市府自己內部做的調查報告(被在野黨議員砲翻了),則可參考 台中捷運1120510重大運輸事故行政調查與事件後相關處置報告 https://reurl.cc/gaNLkp 來源:https://www.tahr.org.tw/news/3431 ※ 引述《jfla (寧可一思進、莫在一思停)》之銘言 : 請問大家有注意到文心南路 與文心南五路交叉口的建築物 : 有很多金色的鷹(滿多隻的)而且也很大隻 : 外表看起來不太像是住宅區 : 因為那些金色的鷹看起來很威嚴 : PS: 隔壁就是靜思堂 : 請問大家知道那個建築物是什麼嗎?謝謝 -- ※ 發信站: 批踢踢實業坊(ptt-web.org.tw), 來自: 42.76.15.8 (臺灣) ※ 文章網址: https://ptt-web.org.tw/TaichungBun/M.1698461591.A.CC1
bbsterence : 還沒賠償嗎? 建商臉皮有夠厚~~10/28 10:56
rtoday : 建商沒有像大直那樣,把隔壁靜思堂搞到坍塌,已經10/28 11:10
rtoday : 是很佛心很慈悲了,不要太苛責人家經濟火車頭嘛10/28 11:10
ppc : 神奇寶貝10/28 11:14
RaiGend0519 : 蝌蚪?水蛭?精子?蛆?10/28 11:15
Cinedt: 我妹上包養網被我發現= =10/28 11:15
RaiGend0519 : 這到底啥玩意10/28 11:17
hawdaiya : 沒事沒事,有建商媽媽罩,不怕不怕10/28 11:17
jerrylin : 台中人當然不會幫他買單 看法院判賠多少10/28 11:27
jerrylin : 只要水電不給過他蓋完也沒用10/28 11:28
jerrylin : 建商那麼多財產可以假扣押 怎會怕他不賠10/28 11:28
Drither: 隔壁桌的人竟然在討論包養...10/28 11:28
jerrylin : 一直拖就還在等法院判決賠多少跟和解哪個划算而已10/28 11:30
BIA : 他之前商業宅當成住宅賣 後續要解約嗎?10/28 11:39
skyangle0607: 鷹精啦,大驚小怪10/28 11:47
SubaruDuck : 等柯P上任啊,工業宅直接合法化。10/28 11:47
bulabowu : 會飛的異形幼蟲?!10/28 12:04
Notker: 樓上是不是被包養10/28 12:04
backpacker18: 不是已經賠了嗎10/28 12:12
backpacker18: 去查仲裁判斷書10/28 12:14
cul287 : 害死人的建商糞鳥10/28 12:28
hmsDEBBIE : 這建商真懂事 出事Google評論關掉重新開 又一尾10/28 13:00
hmsDEBBIE : 五星好評活龍10/28 13:00
Peycere: 樓下被包養10/28 13:00
rhycloud : 就移入人口多就好其他不用在意10/28 13:15
fspmlp : 上網查不到仲裁判斷書,之前8月的新聞是寫3-6個月10/28 13:18
fspmlp : 才有結果10/28 13:18
fspmlp : 新聞:興富發吊臂砸中捷 中市府求償2.6億破局10/28 13:18
vd422: 現包養都上檯面了嗎10/28 13:18
nevil7851 : 好像長了翅膀的懶叫 10/28 13:58
Yyyyyy : 我懷疑他們請的風水師是不是異世界漫畫看太多 10/28 13:59
zark07222 : 精蟲天使?又是金鷹,又是精蟲?建商為了少子化真 10/28 14:00
zark07222 : 的很認真為了台灣的未來打拼,我決定叫那邊「修幹 10/28 14:00
zark07222 : 大樓」!真的是很低端的建案 10/28 14:00
lutano: 在包養網遇到朋友= = 10/28 14:00
backpacker18: 仲中聲和字第009號 10/28 14:01
backpacker18: 我親戚是住戶 10/28 14:02
backpacker18: 他說市政府宣布限發使照隔天興富發就認賠了 10/28 14:02
fspmlp : 原來如此,看來9月多有先提列足夠的金額進專戶做擔 10/28 14:06
fspmlp : 保,後續等實際仲裁結果出來再行給付實際金額,感 10/28 14:06
muiwo: 問卦:有包養SD的卦嗎 10/28 14:06
fspmlp : 謝資訊 10/28 14:06
letitbee : 我看圖也覺得像神奇寶貝== 10/28 14:40
caesarh : 有烙印勇士的感覺 10/28 14:43
hitomijon : 搞不懂這間建設公司的美感在哪裡耶,整體配起來也 10/28 15:54
hitomijon : 很莫名奇妙呀 10/28 15:54
sunuzo: 隔壁桌好像是包養SD在見面XD 10/28 15:54
egogeorge : 寶可夢 10/28 16:24
ttnpyepwos : 一開始以為是舞廳或是夜總會之類的=.=... 10/28 16:29
Behave : 看文章版路就知道是什麼向,再看推文真的笑死 10/28 16:44
shower : 那個是建商依法應設置的公共藝術,就算賠完錢,還是 10/28 16:53
shower : 必須設置 10/28 16:53
UNIQC: aSugarDating = 包養SD? 10/28 16:53
Yyyyyy : 沒叫你設這麼怪的啊 我覺得像魔鬼剋星帝國大廈那隻 10/28 17:06
whiteheart : 建商市長你要期待甚麼 10/28 17:15
rayisgreat : 醜死幹 10/28 21:01
LonyIce : 寶可夢? 10/28 21:25