作者ruye ( )
標題[資訊] 11、12月犬貓狂犬病疫苗及晶片巡迴注射
時間2023-10-27 07:02:36
112年11、12月犬貓狂犬病疫苗及晶片巡迴注射活動
https://www.animal.taichung.gov.tw/3211088/post
https://i.imgur.com/NW6olBL.jpg
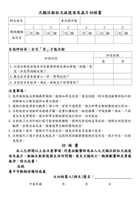
為防範狂犬病疫情由野生動物傳至犬貓,降低對人類與動物的危害,動保處11月及12月份持
續於狂犬病高風險區及醫療資源缺乏區舉辦23場「犬貓狂犬病疫苗及晶片巡迴注射活動」,
凡設籍臺中市的市民朋友,皆可攜帶身分證及飼養的犬貓前往活動地點免費施打狂犬病疫苗
及晶片。
活動現場將視人潮情形提供號碼牌,請耐心等待叫號,等待期間請飼主使用寵物籃或牽
繩,並隨手清理寵物便溺,以維護活動現場秩序及乾淨。本活動僅提供動物狂犬病疫苗及晶
片注射服務,如果您的寵物需要其他傳染病疫苗(例如貓多合一疫苗或犬八合一疫苗等)或
其他疾病的診治,請您另行安排至動物醫院就診。
寵物接種疫苗後,請飼主密切注意寵物的反應和狀態。如在注射後1小時內,有臉部或眼
睛浮腫、皮膚紅腫起疹、極度搔癢、呼吸困難、嘔吐、下痢甚至休克等過敏情形,請立即帶
至動物醫院進行診治,切勿拖延!如有任何疑問或需要協助,請隨時諮詢獸醫師的意見。注
射後3天內,可能會有注射處輕微腫脹、精神或食慾略差等情況,請飼主密切觀察,若上述
情況仍未改善,請儘速帶至動物醫院就診。
動保處提醒,每年注射1次狂犬病疫苗可有效保護寵物免受狂犬病的威脅,動物傳染病防治
條例規定飼主須為犬貓每年補強注射狂犬病疫苗,違反者處新臺幣3萬元至15萬元罰鍰,本
市將持續主動抽查,對於違反規定者強力開罰。
https://i.imgur.com/nUIpL20.jpg
參加巡迴注射活動注意事項:
1. 飼主須年滿18歲,戶籍在臺中市,請攜帶身分證件。
2. 犬貓須滿3月齡,不限品種。
3. 使用寵物籠或牽繩攜帶寵物,貓請加用洗衣袋,避免逃脫;隨手清理寵物便溺,維護現
場乾淨。
4. 犬貓如有敏感體質、懷孕、發燒、下痢及心肝腎疾病等,不適合注射疫苗。
5. 本活動如有氣候不佳或不可抗力因素將隨時調整,必要時得延期或取消。
活動時間及地點:
https://i.imgur.com/n88xNmv.jpg
https://i.imgur.com/5rkDt80.jpg
--
※ 發信站: 批踢踢實業坊(ptt-web.org.tw), 來自: 180.217.133.255 (臺灣)
※ 文章網址: https://ptt-web.org.tw/TaichungBun/M.1698361358.A.AEE
推 fromorange : 感謝分享 10/27 16:45