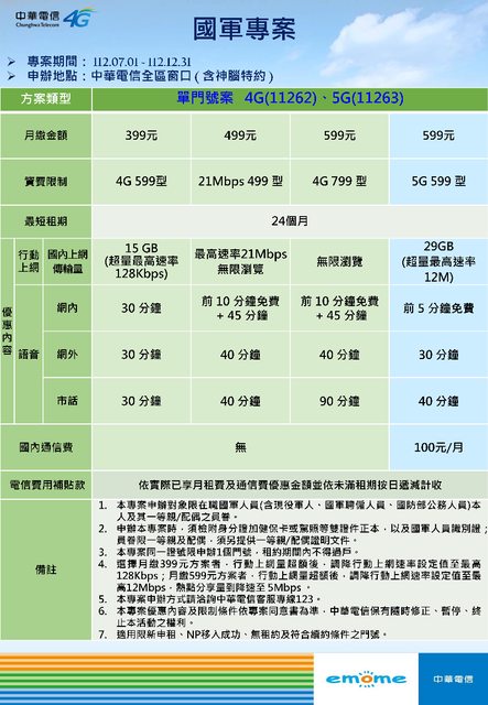
1.當前資費和到期日期:目前是中華國軍4G 499 不限速 9月18合約到期 2.使用需求:不限速吃到飽 3.常出沒地區:高雄市 4.NP/續約/新辦:都行 5.預算範圍:最高就599 6.補充說明: 本身是國軍聘僱人員(不是軍人),加上單位也有跟一些廠商簽訂關係契約 我的合約是9月18到期,所以最近都有再詢問中華的方案 網路文字,門市客服都表示吃到飽就只有限速21M 499或不限速599這2種方案 https://i.imgur.com/h8eDGWv.png
單位是有跟台哥大簽企業方案 399吃到飽 https://i.imgur.com/NgXDlaL.png
單位的公務機都有跟中華跟台哥大簽過,所以單位裡都有裝2間電信的強波器 9月開始不管是網路文字或直營門市詢問合約時都表示只有限速21M 499或不限速599 這2種方案,也告知客服單位有台哥大不限速399的方案,如果中華499不限速 或依照目前方案續約的話我就繼續簽,經詢問多次都表示沒辦法 目前考慮點如下: 因為家裡的人清一色都是使用中華,所以中華有網內互打免費的優勢 中華599的市話是有90分鐘,比我目前25分多很多 市話使用頻率比網外高很多,有時打個信用卡客服一等就是5分鐘 訂餐廳,飲料,打給惱婆沒接等等也都會使用到市話 網外也沒什麼在打,所以這塊就不列入考量範圍 台哥大399市話就20分鐘,超過的話一秒0.1還是0.11,所以1分鐘6-6.6元 所以200元換算如果市話打超過50分就續約中華了 本身用量一個月大約是100G 所以想問大家會選中華599還是台哥大399? 聲明:根據板規1-4相關細則,本板嚴禁發、留言徵求電銷,請勿以身試法(本聲明勿刪) ─────────────────────────────────────── -- ※ 發信站: 批踢踢實業坊(ptt-web.org.tw), 來自: 223.138.43.113 (臺灣) ※ 文章網址: https://ptt-web.org.tw/MobileComm/M.1693811744.A.460
ymx3xc : 秒選中華 09/04 15:17
Benjaminlee : 中華是最不用擔心訊號的 09/04 15:24
Jintsu : 去門市問問看 09/04 15:32
oris5 : 常打市話還是建議中華 09/04 15:34
newIheart : 為啥你的企客台哥399沒送東西 我幾個月剛辦還送goo 09/04 15:46
newIheart : gle的電視棒 09/04 15:46
我也不知道,搜尋出來就這樣
BlackCoal : 如果只是看影片之類,中華499其實不錯呀,21M很夠了 09/04 16:30
看影片就YT,Netflix,Disney+,Pornhub
Irenetaka : 選中華 09/04 16:53
stu9820629 : 想請問中華國軍方案的代碼是什麼?本身也是軍人一 09/04 16:58
stu9820629 : 直找不到代碼 09/04 16:58
my9005 : 樓上:原po的圖片裡就有代碼啦!4G、5G不同 09/04 17:33
cka : 中華不用懷疑 09/04 18:11
zxcvbn56563 : stu大,直接帶雙證件+軍證去櫃檯就可以了 09/04 18:34
b24222001 : 榮耀英雄專案可能要問一下 前陣子去門市問的時候 09/04 18:49
b24222001 : 跟我說這個活動結束了 09/04 18:50
台哥大門市也表示此專案已經結束,我po的方案是網路門市方案 http://tinyurl.com/3pckeva3
ymx3xc : 秒選中華 09/04 15:17
Benjaminlee : 中華是最不用擔心訊號的 09/04 15:24
Jintsu : 去門市問問看 09/04 15:32
oris5 : 常打市話還是建議中華 09/04 15:34
newIheart : 為啥你的企客台哥399沒送東西 我幾個月剛辦還送goo 09/04 15:46
Drither: 樓下被包養 09/04 15:46
newIheart : gle的電視棒 09/04 15:46
BlackCoal : 如果只是看影片之類,中華499其實不錯呀,21M很夠了 09/04 16:30
Irenetaka : 選中華 09/04 16:53
stu9820629 : 想請問中華國軍方案的代碼是什麼?本身也是軍人一 09/04 16:58
stu9820629 : 直找不到代碼 09/04 16:58
Notker: 現包養都上檯面了嗎 09/04 16:58
my9005 : 樓上:原po的圖片裡就有代碼啦!4G、5G不同 09/04 17:33
cka : 中華不用懷疑 09/04 18:11
zxcvbn56563 : stu大,直接帶雙證件+軍證去櫃檯就可以了 09/04 18:34
b24222001 : 榮耀英雄專案可能要問一下 前陣子去門市問的時候 09/04 18:49
b24222001 : 跟我說這個活動結束了 09/04 18:50
Peycere: 在包養網遇到朋友= = 09/04 18:50
three456 : 100G 用限速吃到飽也行吧 09/04 18:56
wizink : 我最近也面臨到跟你一樣的問題 哈哈 09/04 19:02
stu9820629 : 感謝各位解答 09/04 20:10
justin8821 : 雙NP 09/04 20:13
kleinejing : 就中華了,不是嗎~ 09/04 20:18
vd422: 問卦:有包養SD的卦嗎 09/04 20:18
madhate : https://i.imgur.com/0VTGgzD.jpg 09/04 21:54
madhate : 榮耀英雄還沒結束,自己在網路辦,不要去門市被話 09/04 21:54
madhate : 術 09/04 21:55
madhate : 拍證件上傳而已,很好辦。我自己+ 09/04 21:55
madhate : 爸媽都改台哥大399 09/04 21:55
lutano: 隔壁桌好像是包養SD在見面XD 09/04 21:55
CChahaXD : https://i.imgur.com/c52zHd4.jpg 09/04 22:39
madhate : 送東西的399有限速,要看使用習慣跟是不是真的需要 09/04 22:50
madhate : 那個4選1決定 09/04 22:50
CChahaXD : dm寫得很清楚啊 XD 單純回覆五樓說的送東西 09/04 22:55
madhate : 原來 09/04 23:32
muiwo: aSugarDating = 包養SD? 09/04 23:32
Himalia : 哥哥也是軍人方案499,合約到了以後我直接找文字客 09/05 00:10
Himalia : 服,一樣馬上給續499無限制吃到飽,看不懂中華的依 09/05 00:10
Himalia : 據是什麼... 09/05 00:10
wizink : 樓上,499無限制吃到飽沒錯,但是有限速,不然你請 09/05 01:30
wizink : 他把合約截圖上來看看 09/05 01:30
sunuzo: 未看先猜這包養網 09/05 01:30
tmpss90105 : 這中華的約太爛了,只能說跟別人家的企客差很多, 09/05 01:40
tmpss90105 : 給你參考 09/05 01:40
Mikami1930 : 台哥399真的很划算,如果電話不需要常態性的打,覺 09/05 11:12
Mikami1930 : 得這方案可以辦 09/05 11:12
em4 : 台哥企客399有送贈品 是21m吃到飽 09/05 11:28
UNIQC: 有人知道包養SD是什麼嗎 09/05 11:28
patty81121 : 台哥比較優秀,吃到飽+有通話,而且有送通話金,確 09/05 12:57
patty81121 : 認生活圈訊號狀況適合就辦 09/05 12:57
william86104: 家人都中華當然選網內,網路品質、收訊較穩定 09/05 15:02
william86104: 而且市話多一點比較好吧,打超過很貴的,秒選4G 599 09/05 15:02