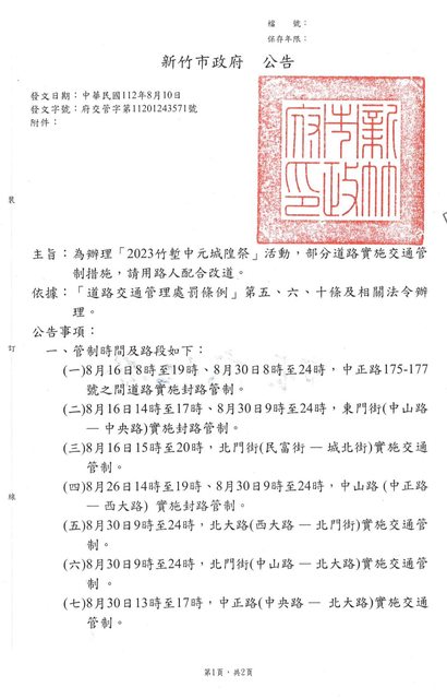
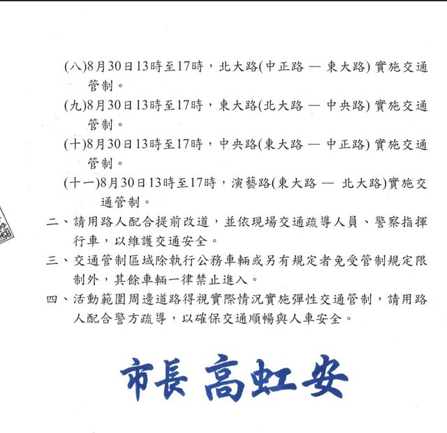
請問明天城隍遶境的交通管制區 如果是管制區的住戶車輛可以進出嗎? 因為看公告 “交通管制區域除執行公務車輛或另有規定者免受管制規定限制外,其餘車輛一律禁止進入。” 想說住戶算不算在“另有規定者免受管制規定限制”內 不知道有沒有板友可以分享過去經驗 謝謝! http://i.imgur.com/hFT0D75.jpg
http://i.imgur.com/KqrIkzw.jpg
-- ※ 發信站: 批踢踢實業坊(ptt-web.org.tw), 來自: 114.137.94.62 (臺灣) ※ 文章網址: https://ptt-web.org.tw/Hsinchu/M.1693291421.A.093
seamask : 拿身分證給警察看就會放你進去了 08/29 14:45
seamask : 之前管制我都是這樣做,剛好有戶籍地地址 08/29 14:45
pricetopay : 太好了 感謝分享! 08/29 14:47
mar5566 : 戴宮廟帽 不要戴安全帽 毛巾掛脖子上 就會放行了 08/29 15:00
KevinLow : 走路就好了 08/29 15:01
silberger: 閨蜜上包養網還推薦我... 08/29 15:01
tmpss90105 : 照之前經驗,跟警察說家裡住這要回家,他會放行 08/29 16:12
court : 明天要開車經過怎辦? 08/29 16:56
pricetopay : 也感謝t大分享~樓上如果是經過的話可能要改道了 08/29 18:49
iueeng : 可以去搜以前新竹城隍 遶境youtbe 影片 就能明白 08/29 23:03
iueeng : 為何交管了 (開車經過 會放 通常是跟遊行交錯而 08/29 23:03
xayile: 包養? 08/29 23:03
iueeng : 不是平行 但多數人會選擇避開那些路段) 08/29 23:03
iueeng : 因為遶境時間在中午 多數是上學及上班時間 除了小 08/29 23:11
iueeng : 時候被父母帶去看過,後來一直三十多歲 一年請特休 08/29 23:11
iueeng : 專程去現場看,再後面幾年 網路開始有線上定點直播 08/29 23:11
iueeng : 再後面 疫情停辦 去年恢復遊行但規模較小(疫情期 08/29 23:11
cazo: 台全最的包養SD上線啦! 08/29 23:11
iueeng : 間 供應吃食方式跟疫情之前不一樣 參與的陣頭 人數 08/29 23:11
iueeng : 也會比較少),今年全面解封 規模應該會比較大 08/29 23:11