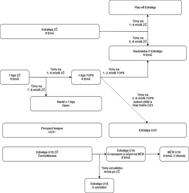
在經過和球隊、球員代表的討論 捷克棒協對2024年做出了賽制的更動 以下是2024開始實施的制度 以下我是把原文翻譯成英文看的 希望沒有理解錯誤的地方 https://reurl.cc/eL9avx https://reurl.cc/prmXn8 1.捷克聯賽賽制 捷克聯賽明年4/12開季 共八隻隊伍,每隊互打五次 所以共計會有140場例行賽 前四名晉級季後賽 然後季後賽四強打五戰三勝、捷克大賽七戰四勝 2.升降 例行賽後四名隊伍 將和次級聯賽的前兩名 在一起打循環賽,每支球隊要互相對戰三次 決定升降 3.次級聯賽賽制 和捷克聯賽一樣是八隻隊伍 然後例行賽是每支球隊互相對戰兩次 然後取前六名出來,再每隊互打四次 最終前兩名取得打升降循環賽資格(即上面第2.) 4. 次級聯賽後兩名 則要接著去和明年打算申請加入次級聯賽的隊伍打比賽 來決定最後今年次級聯賽排名 目前捷克棒協有收到來自Chocno、Bu ovice這兩地的球隊的申請 並且有至少另外兩隊也有興趣 次級聯賽申請要求是要有足夠的青年隊的樣子 5.新設U23新秀聯賽 看來是拿來給捷克聯賽隊伍練新人的地方(二軍?) 但允許一隊帶四位超齡球員 目前有四隻隊伍有興趣派人 然後U23新秀聯賽打完後 也打算將次級聯賽的3-6名拉過來一起打U23聯賽 但這賽事就只能U23的來打 6. 明星賽 6/9 布拉格棒球週 7/6-7/9 2024捷克棒球架構圖表 https://i.imgur.com/PnSrVYQ.jpg
下面還有U18聯賽的樣子 -- ※ 發信站: 批踢踢實業坊(ptt-web.org.tw), 來自: 140.122.136.8 (臺灣) ※ 文章網址: https://ptt-web.org.tw/Baseball/M.1703647208.A.AEB
applehpsh: 拿到補助要開始做大了是嗎12/27 11:21
shiueyang: 中職用單一賽季+升降制感覺也不錯呀,就不會有垃圾時間12/27 11:21
hans7192: 歐洲用足球的思維來玩棒球 跳脫傳統職棒觀念很不一樣12/27 11:21
shifa: 歐洲就俱樂部玩法 只要你找得到人 你也可以成立俱樂部12/27 11:22
shiueyang: 140場已經比中職還多了中職真的不考慮增加比賽場次嗎?12/27 11:22
Kimbel: 演藝圈一堆包養好嗎12/27 11:22
abcd2ian: 希望臺灣未來可以引進12/27 11:22
zxc906383: 不是啦 一隊例行賽打35場12/27 11:22
shifa: 而且這是「協會」主導 職業化的俱樂部也會under協會體制下12/27 11:22
zxc906383: 但季後賽隊伍可能要再打12場 升降賽隊伍則要再打15場12/27 11:23
zxc906383: 升降循環賽12/27 11:23
tale1890: 政治圈一堆包養好嗎12/27 11:23
shiueyang: 一隊35場..好吧..當我沒說~以為是140場12/27 11:23
hans7192: 從美職延續到日職>韓職>中職 要打上百場才叫職業12/27 11:25
lions402: 業餘組隊都困難了 俱樂部升降制玩不起12/27 11:25
hans7192: 這是這幾個國家球迷既有的印象12/27 11:26
joshtrace: 反正中職球隊緊繃就6支,不如對標日職140場例行賽12/27 11:26
waterway: 有錢人一堆包養好嗎12/27 11:26
dgq75148: 台灣每支隊伍都是企業經營的 沒人會想跟你打升降 現在有 12/27 11:27
dgq75148: 完整一、二軍制度已經足夠了 12/27 11:27
JASONZOU: 職業聯盟很難玩升降吧 12/27 11:27
shirleyA: 看看對岸的中超 升降制只會變相有假球的事情發生 12/27 11:27
shifa: 足球五大聯賽也有升降啊 只是不要用米國那一套來看 12/27 11:28
mark1888: 學生妹被包養多嗎 12/27 11:28
cr5: 台灣引進升降級?搞不好想降級的比較多 12/27 11:28
hans7192: 升降?美日韓先玩再說吧 很多東西不是別人有我們也要有12/27 11:28
shifa: 米國那一套就是先圈起來說我們是職業聯盟12/27 11:28
shifa: 歐洲那一套就是球隊多之後再來分層12/27 11:29
lions402: 怎麼不能玩升降 制度玩法問題而已12/27 11:29
Quaranta: 有錢人為啥都想包養12/27 11:29
shifa: 歐洲俱樂部模式比較適合推廣 米國那一套優點在於榨取現金12/27 11:30
hans7192: 除了制度玩法 中職6隊玩升降? 12/27 11:31
lions402: 歐洲是運動融入於生活在玩俱樂部制 12/27 11:31
shifa: 其實現在棒球也有升降制啊 球員升降 不是隊伍升降 12/27 11:32
lions402: 歐洲一堆小城人口一點點 足球進場率可能比中職還好 12/27 11:33
schlemm: 有錢人為啥都想包養 12/27 11:33
strikes: 覺得台灣可以當實驗室 反正也沒追上日韓職業聯盟的機會 12/27 11:34
strikes: 乾脆另闢蹊徑 12/27 11:34
shifa: 不要以為升降級就穩 多的是升級借貸買球員要保級賺分潤12/27 11:34
gotohikaru: 引進這個幹嘛?12/27 11:34
shifa: 降級就拍賣球員避免球隊破產 財務槓桿超大 很敢死12/27 11:34
Wirol: 亞洲最大包養網上線啦12/27 11:34
hans7192: 棒球推不起來除了這運動複雜以外跟美職設計制度也有關係12/27 11:35
strikes: 看能不能比賽砍半 搞多一點國際交流or杯賽 不然一潭死水12/27 11:35
strikes: 也沒好到那去 12/27 11:35
shifa: 現在中職這樣實質12隊規模 隊內球員升降 可以了啦 12/27 11:35
lions402: 封閉制也有好處 爛沒逞罰還可以拿狀元 12/27 11:39
marecht: 我哥上包養網被我抓包.. 12/27 11:39
strikes: 還有打得好也沒機會旅外薪資三級跳 足球聯賽就是各國都 12/27 11:46
strikes: 願意發展有球員出走轉隊賺轉會費才有今天世界第一的規模 12/27 11:46
snocia: 台灣沒人會看次級聯賽,完全不用考慮 12/27 11:46
ericinttu: 捷克打棒球的人那麼多噢?12/27 11:47
terry1043: 看看哪天成棒超越台灣12/27 11:47
riokio: 有人包養過洋鬼子嗎12/27 11:47
MarchelKaton: 人家歐洲玩升降是有分待遇的,打歐洲賽事的權利、12/27 11:48
MarchelKaton: 轉播權利金、補助等等,台灣一來沒那麼多職業隊,12/27 11:48
MarchelKaton: 二來中職也沒跟日韓打錦標賽,沒有引進升降的必要12/27 11:48
applehpsh: 明年棒協好像也會組隊去布拉格打交流賽 12/27 11:48
snocia: 英國足球的次級聯賽觀眾也很多,而且也是職業的,甚至一 12/27 11:48
wiimas: 有錢人為啥都想包養 12/27 11:48
snocia: 直到第四級都名義上是職業,加起來快100隊 12/27 11:48
Y225: 球隊不夠怎麼升降? 12/27 11:49
hans7192: MLB給的觀念就是我們才是"職業"其他都是獨聯或假日聯盟 12/27 11:50
hans7192: 這觀念影響了後面有職棒的國家跟球迷 12/27 11:51
youare: 中職例行賽墊底的降到甲組 安永鮮物升級 終於能進軍中職了12/27 11:51
Branlli: 有人被洋鬼子包養過嗎12/27 11:51
stalinone: MLB體系就是合法壟斷啦12/27 11:51
ericinttu: 要引進這制度 領隊會議那關要怎麼過呢?12/27 11:52
lions402: 去看小球會大明星就能了解英國怎麼玩足球12/27 11:53
strikes: 美國要搞也不是不行 但他們的優越感不允許他們跟歐洲一12/27 11:53
strikes: 樣吧 連足球也是非要有季後賽不可xddd 12/27 11:53
Cinedt: 到底要多有錢才會想包養 12/27 11:53
hans7192: 當年MLB玩甲乙聯賽升降制 現在日韓台也是會跟著學 12/27 11:54
snocia: 其實中南美很多國家足球也有前半季後半季和類季後賽 12/27 11:55
strikes: 棒球其實很精英制 不是說不好而是會因此自我設限撞到天 12/27 11:58
strikes: 花板 其他國家就不跟你玩 再精英也只會小眾化孤芳自賞 12/27 11:58
Sunming: 看到國外的東西 開口都是說要一樣嗎XD思考一下吧 12/27 12:01
Drither: 包養SD = aSugarDating 12/27 12:01
strikes: 籃球好像就介於中間 連非洲都在大力推廣 可能也是因為看12/27 12:01
strikes: 到美國黑人靠籃球翻身的關係吧XD那天棒球在非洲出現明星12/27 12:01
strikes: 說不定可以帶起一絲希望12/27 12:01
zxcasdzsd: 俱樂部模式,很有意思,可以觀察一下12/27 12:04
zxc906383: 歐洲各國棒球都搞升降的呀12/27 12:05
Notker: 閨蜜上包養網還推薦我...12/27 12:05
zxc906383: 也不是啥新東西 12/27 12:05
strikes: 中東不是也有棒球聯盟了?現在搞得如何 不是還有double 12/27 12:27
strikes: 全壘打嗎太厲害啦 12/27 12:27
a89182a89182: 你U23應該要跟各國合作來辦 12/27 12:27
takamiku: 有夠猛 一次140場比賽 12/27 12:28
Peycere: 包養? 12/27 12:28
alecgood: 換個足球也無違合感! 12/27 12:28
salkuo: 升降制就歐洲起源的玩法啦 跟假球不假球哪有啥因果關係== 12/27 12:28
salkuo: 難道中職以前是升降制... 12/27 12:29
salkuo: 世界各國足球就因為歐洲影響大多是升降制 除了美國堅守的 12/27 12:29
RWT512: 富邦悍將表示:還好台灣沒有這賽制 12/27 12:30
vd422: 台全最的包養SD上線啦! 12/27 12:30
salkuo: 足球聯盟之外xd 不過美國足球也一直擴隊外加還有多個聯盟 12/27 12:30
salkuo: 感覺未來會搞成像棒球的大小聯盟體制哈哈xdd 12/27 12:31
salkuo: 歐洲是俱樂部一多就分級並且讓大家都有機會到最高層級來比 12/27 12:32
salkuo: 美國則是球隊數一多;不是擴隊讓更多資本夠的進來玩,不然 12/27 12:32
salkuo: 就是像大小聯盟一樣 變成各球隊的農場球隊。就是兩種不同 12/27 12:33
lutano: 現在包養網都這麼直接嗎 12/27 12:33
salkuo: 組織的思維而已~ 12/27 12:33
liaoeddie: 升降制沒有垃圾時間笑死,多得是沒望奪冠後大甩賣拼財 12/27 12:39
liaoeddie: 政的 12/27 12:39
cocojohn111: 台灣看運動人口沒那麼多 冬季聯盟那個已經算競技表 12/27 12:41
cocojohn111: 現有一定保證的次級賽事 最多也就一兩千 基本盤在一 12/27 12:41
muiwo: 歐美包養真的很平常嗎? 12/27 12:41
cocojohn111: 兩百人左右 搞出真第6隊都不見得能撐住 搞升降下級 12/27 12:41
cocojohn111: 球隊要讓他們花錢沖級保級太難為人了 12/27 12:41
salkuo: 籃球是因為黑人適合的運動阿xd 而且養成又不像棒球這麼長 12/27 12:42
salkuo: 美國黑人他們照顧非洲黑人bro都直接去非洲設NBA非洲聯盟了 12/27 12:42
Retangle: 分級的好處是容易向下扎根到基層12/27 12:42
sunuzo: 男友上包養網 該放生嗎12/27 12:42
strikes: 籃球連台灣都一堆黑人來淘金XD 12/27 12:43
salkuo: www 12/27 12:43
salkuo: 不然歐洲籃球聯盟的組織情況也是蠻混亂的..說到最後都是利 12/27 12:43
salkuo: 益和權的關係 只有FIFA夠大可以壓的住和組織世界足球的比 12/27 12:44
salkuo: 賽 其他運動都有各自的問題很難學.. 12/27 12:45
UNIQC: 是這個包養平台 12/27 12:45
strikes: 還是盡量讓運動推廣出去 不然只是自嗨 感覺最有希望比肩12/27 12:46
strikes: 足籃球的下一個全球性運動可能是電競而不是棒球 12/27 12:46
Retangle: 棒籃的問題就是美國想要壟斷啊 12/27 12:46
Retangle: 足球是南美勢力夠大可以跟歐洲抗衡 12/27 12:47
strikes: 籃球不知道該怎麼說其實已經被NBA一統江湖 可是為什麼其 12/27 12:48
dewaro: 交男友跟包養有什麼差別 12/27 12:48
strikes: 他國家還樂此不疲呢?棒球怎麼學都學不會 12/27 12:48
suckobe: 台灣不行吧 我覺得被降級可能球隊大老闆不爽就不玩了 12/27 12:49
strikes: 可是還有一堆更絕望的運動 像是桌球 好像奧運有參賽資格 12/27 12:50
strikes: 的幾乎都是中國培養出來的樣子 太OP了 12/27 12:50
strikes: 馬拉松也是 幾乎各大國際馬拉松前幾名都是黑人 12/27 12:51
Elfego: 包養網到底在紅什麼? 12/27 12:51
hans7192: 其實MLB也是一統江湖 未來歐洲俱樂部玩起來也是往MLB跑 12/27 12:53
a5245242003: 感覺未來捷克未來贏中華隊也是可能的 12/27 13:04
a5245242003: 俱樂部等級的球隊也滿多隻球隊參與的 12/27 13:06
hans7192: 歐洲棒球發展起來台灣是首當其衝沒錯啊只是不知道要多久 12/27 13:06
smena: 別說可不可能,捷克多出一點旅美球員回來打分級徵召的亞錦 12/27 13:07
Nicodim: 有人被包養 12/27 13:07
phix: 台灣搞升降 崇越有機會了? 12/27 13:07
alecgood: 職棒是要搞二軍的!這種賽事不利於二軍!也不利於選手養成12/27 13:07
smena: 中華隊當然會有贏面,這也是國際賽的意義 12/27 13:07
hans7192: 你有看第五點嗎? 俱樂部玩法下一階段就是搞梯隊 12/27 13:10
Lioli: 棒球不好好搞二軍 養成 ,反而用吃體能運動的方式玩,只會 12/27 13:10
Foning: 求包養...管飽就好XD 12/27 13:10
Lioli: 越玩越爛吧 12/27 13:10
hans7192: 這就是二軍阿 12/27 13:10
hans7192: 你就是我說的MLB給的觀念球迷要跳脫MLB體系來看12/27 13:12
alecgood: 棒球跟足球就不同概念的運動...簡單來說一種運動是靜態 12/27 13:14
alecgood: 大於動態 一種是動態大於靜態 養成觀念跟方式不一樣... 12/27 13:15
AKNY: 阿姨!我不想努力了(求包養) 12/27 13:15
lions402: 就不要哪天捷克練的比中職還強... 12/27 13:17
vy8824: 其實臺籃適合這套 12/27 13:19
strikes: 奇怪的是籃球各國都有普及的職業聯盟 棒球就那幾個數得 12/27 13:22
strikes: 出來的 還差的遠 12/27 13:22
strikes: 好奇如果馬拉松有聯賽 會不會幾乎都是黑人XD 比籃球更絕 12/27 13:25
mysister: 有沒有富二代要包養 12/27 13:25
strikes: 望 12/27 13:25
strikes: 黃種人也有絕望桌球 稱霸天下 12/27 13:27
salkuo: 馬拉松有聯賽前題是要賺的到錢阿xdd 雖然田徑的確有聯賽沒 12/27 13:29
salkuo: 錯啦~ 至於籃球有各國聯賽的意思其實就跟歐洲各國都有棒球 12/27 13:29
salkuo: 聯賽(還有中南美一些國家)一樣 只是他們的競技水準比較平 12/27 13:30
cir72: 身邊有朋友被包養 12/27 13:30
salkuo: 均一點 不像棒球的競技實力差距就很大了~ 12/27 13:31
salkuo: 想了一下 其實把各國都會辦的城市馬拉松視為是馬拉松聯賽 12/27 13:31
vincent0965: 明年冬盟可以邀請捷克來打 12/27 13:32
salkuo: 也未嘗不可阿xd12/27 13:32
zzzz0516: 富邦悍將:欸,不是,想害我啊 12/27 13:36
ATrain: 亞洲最大包養平台上線了 12/27 13:36
gotohikaru: NBA以外的職籃 產值加總還沒一個NPB多 也是只多 12/27 13:42
gotohikaru: 其他各國並沒有你想像中那樣的在發展 12/27 13:43
CHINAVIURSWH: 叫富邦去跟崇越打一場 輸的去甲組 12/27 13:48
double5915: 中職引進的話邦邦老闆就不玩了吧,每年都上不來 12/27 13:48
lsj049: 這就歐洲運動常用的升降制阿 12/27 13:59
grado0802: 包養SD = SugarDaddy? 12/27 13:59
lsj049: 不過捷克球員已經可以支撐16支球隊了嗎 12/27 13:59
king9122: 捷克人口1000萬,8支球隊會不會稀釋太多 12/27 14:00
GoldKiller: 我就知道這篇一出來 就一定一堆腦袋不清楚的人也在 12/27 14:02
GoldKiller: 那邊說台灣也可以搞升降 用點腦袋想 台灣業餘有能 12/27 14:02
GoldKiller: 力玩職業嗎。中職哪隻球隊願意降級 都已經在賠錢玩 12/27 14:02
smilejin: 這個包養網正妹好多 是真的嗎 12/27 14:02
GoldKiller: 了還要被降級 信不信直接解散給你看 用點腦袋想也 12/27 14:02
GoldKiller: 知道台灣環境玩不起升降級的 12/27 14:02
lions402: 歐洲人口少但參與運動的比例一定比台灣高很多12/27 14:04
salkuo: 其實台灣玩不玩得起升降有點因果關係啦 台灣足球也是升降 12/27 14:17
salkuo: 制阿;當然台足資本規模比較小也是事實~ 12/27 14:17
qusekii: 真的有這麼多人在找包養 12/27 14:17
kevin9964: 舒服 12/27 14:22
lions402: 台足那種就不用拿出來比.... 12/27 14:26
Leo0923: 升降賽看起來好累 12/27 14:27
lions402: 保級大逃亡超好看好不好 有時候比爭冠還讚 12/27 14:29
adwn: 選秀應該也不是一般職業選秀模式吧 12/27 14:30
Y949731: 有人可以分析一下包養平台的差異嗎 12/27 14:30
rbmax33: 歐洲俱樂部體系基本上是沒有選秀的 12/27 14:47
rbmax33: 就是各隊青年隊自己養潛力股 12/27 14:47
hans7192: 俱樂部模式用台灣的系統大概就龜山>新明>平鎮>職業 這樣 12/27 14:51
hans7192: 都自己招生 沒在選秀 12/27 14:51
lions402: 自己養青訓或挖人簽人 封閉制才有選秀這種爽制度 12/27 14:52
T730733: 那個包養網人最多XD 12/27 14:52
lions402: 培養好了可以賣錢 未來轉會費還有一定的分潤 12/27 14:54
strikes: 嗯類似學校概念 反正學校出來也是為了就業 那就一開始直 12/27 14:55
strikes: 接去公司當練習生 12/27 14:55
hans7192: 封閉制就先篩選過只招菁英然後進球隊再適者生存洗一次 12/27 14:57
hans7192: 俱樂部基本上想打球都歡迎想往上打就看自己天份跟努力 12/27 14:58
FireStation: 我妹上包養網被我發現= = 12/27 14:58
hans7192: 慢慢洗上去職業 2種制度有好有壞啦 12/27 14:59
lions402: 能踢上一線隊的也是天選之人 上的了職業就不錯了 12/27 15:00
keler: 台灣是球員升降啊 12/27 15:30
xhung: 球隊這麼多 讚喔 12/27 15:49